Note: This document is quite long. If you want a really fast recap/speedrun, checkout speedrun.pdf

Intro

Digital Design and Computer Architecture (DDCA) systematically examines the construction of computing systems, from elemental transistors to complex architectures. This discipline is fundamentally structured by a hierarchy of abstraction layers, progressing from the physical (electrons, devices) through logic, microarchitecture (e.g., x86, ARM), Instruction Set Architecture (ISA), system software, and ultimately to algorithms and problem domains.

Computer architecture itself is the art and science of designing these systems to judiciously balance performance, energy efficiency, and cost-effectiveness. While specific design priorities adapt to the target application (e.g., mobile devices versus supercomputers), the underlying design principles maintain consistency.

Key contemporary trends and challenges driving architectural innovation include:

  • The critical performance-power tradeoff, notably the high energy cost of memory access (~6400x that of simple computation).
  • The proliferation of specialized accelerators for domains like AI/ML.
  • Persistent demands for enhanced security and reliability.
  • The exploration of emerging technologies (e.g., memristors, 3D memory, quantum computing).
  • Increasingly complex workload demands driven by large-scale data and computation.

At its core, architecture navigates multifaceted tradeoffs across all abstraction levels. The foundational Von Neumann model provides a conceptual blueprint, defining a computer by its essential components: computation (arithmetic/logic), communication (data transfer), and storage/memory.

Transistors: The Fundamental Switching Elements

Transistors are the elemental building blocks of digital systems, functioning as electrically controlled switches. Our focus is on their logical behavior, not deep semiconductor physics.

Essential Electrical Concepts

Digital logic relies on representing binary states (‘1’ and ‘0’) using distinct voltage levels. Typically, a high voltage (, the supply voltage) signifies ‘1’, and a low voltage (, or ground) signifies ‘0’. The movement of charge, driven by voltage, constitutes current (), measured in Amperes (A), while voltage () is in Volts (V).

MOSFET: The Core Component

Modern digital circuits predominantly use Metal-Oxide-Semiconductor Field-Effect Transistors (MOSFETs). Their name describes their structure: a Metal gate, an Oxide insulator, and a Semiconductor body. Key to their operation is doping the semiconductor (typically Silicon):

  • n-type doping: Creates an excess of free electrons (negative carriers).
  • p-type doping: Creates an excess of “holes” (positive carriers).

MOSFETs have three main terminals:

  • Gate (G): The control input. Voltage applied here determines if the switch is ON or OFF.
  • Source (S) & Drain (D): Terminals between which current flows when the switch is ON.

nMOS (n-channel MOS) Transistors

nMOS transistors are built with n-type source and drain regions on a p-type semiconductor substrate.

nMOS Operation

An nMOS acts as a normally-OFF switch:

  • Gate HIGH (relative to Source, exceeding Threshold Voltage ): A positive gate voltage attracts electrons, forming a conductive n-channel between source and drain. The switch is ON.
  • Gate LOW: No channel forms. The switch is OFF.

Essentially: High Gate Voltage Conducts.

nMOS Characteristics
  • Strong ‘0’ Passer: Efficiently pulls an output node to .
  • Weak ‘1’ Passer: When passing , the output only reaches due to the threshold voltage drop, resulting in a degraded high signal.

pMOS (p-channel MOS) Transistors

pMOS transistors are complementary to nMOS, with p-type source and drain regions on an n-type substrate.

pMOS Operation

A pMOS also acts as a normally-OFF switch, but with inverted gate logic:

  • Gate LOW (relative to Source, significantly below by its threshold ): A negative gate voltage attracts holes, forming a conductive p-channel. The switch is ON.
  • Gate HIGH: No channel forms. The switch is OFF.

Essentially: Low Gate Voltage Conducts.

pMOS Characteristics
  • Strong ‘1’ Passer: Efficiently pulls an output node to .
  • Weak ‘0’ Passer: When passing , the output only reaches (i.e., cannot fully reach ), resulting in a degraded low signal.

The complementary strengths of nMOS (passing ‘0’s) and pMOS (passing ‘1’s) are fundamental to the design of CMOS (Complementary MOS) logic, which combines both types to create efficient, rail-to-rail logic gates with low static power consumption.

CMOS Logic: Efficient Digital Design

CMOS (Complementary Metal-Oxide-Semiconductor) logic leverages the complementary strengths of nMOS and pMOS transistors to build efficient digital circuits. The core idea is to use pMOS transistors to create a path to the high voltage supply () and nMOS transistors to create a path to ground (), ensuring that for any given input, only one path is active, leading to low static power consumption and strong output signals.

Pull-Up and Pull-Down Networks: The “Why”

Recall that pMOS transistors are strong ‘1’ passers (excellent at connecting to ) but weak ‘0’ passers. Conversely, nMOS transistors are strong ‘0’ passers (excellent at connecting to ) but weak ‘1’ passers.

  • Pull-Up Network (PUN): Consists of pMOS transistors. Its role is to connect the output of the logic gate to when the output should be logical ‘1’. Because pMOS transistors pass without degradation, they ensure a strong, undiminished high signal.
    • Intuition: Think of pMOS as valves that are good at letting “high pressure” () through completely.
  • Pull-Down Network (PDN): Consists of nMOS transistors. Its role is to connect the output to when the output should be logical ‘0’. nMOS transistors ensure a strong, undiminished low signal by effectively connecting to .
    • Intuition: Think of nMOS as valves that are good at letting the output drain completely to “zero pressure” ().

In a static CMOS gate, the PUN and PDN are designed to be mutually exclusive: for any valid input combination, either the PUN is ON (connecting output to ) and the PDN is OFF, OR the PDN is ON (connecting output to ) and the PUN is OFF. This prevents a direct path from to when the inputs are stable, which is why CMOS logic has very low static (non-switching) power dissipation. The output is always strongly driven to either or .

Basic CMOS Gate Structures

CMOS NOT Gate (Inverter)

The simplest CMOS gate is the inverter, which performs the logical NOT operation.

  • Structure: A single pMOS transistor (P1) forms the PUN, and a single nMOS transistor (N1) forms the PDN. Both gates are connected to the input A, and both drains are connected to the output Y.
  • Operation:
    • Input A = ‘0’ ():
      • P1’s gate is LOW. pMOS conducts when its gate is LOW P1 is ON.
      • N1’s gate is LOW. nMOS does not conduct when its gate is LOW N1 is OFF.
      • Output Y is pulled to through P1 Output Y = ‘1’.
    • Input A = ‘1’ ():
      • P1’s gate is HIGH. pMOS does not conduct when its gate is HIGH P1 is OFF.
      • N1’s gate is HIGH. nMOS conducts when its gate is HIGH N1 is ON.
      • Output Y is pulled to through N1 Output Y = ‘0’.
Input AP1 (pMOS)N1 (nMOS)Output Y
0ONOFF1
1OFFON0

CMOS NAND Gate

A NAND gate produces an output ‘0’ if and only if all its inputs are ‘1’.

  • Structure (2-input NAND):
    • PUN: Two pMOS transistors (P*A, P_B) are connected in parallel. If either input A OR input B is ‘0’, the corresponding pMOS turns ON, pulling the output Y to .
    • PDN: Two nMOS transistors (N_A, N_B) are connected in series. Both input A AND input B must be ‘1’ for both nMOS to turn ON, pulling the output Y to .
  • Operation Logic:
    • Output Y is ‘0’ only if N_A AND N_B are ON (A=‘1’ AND B=‘1’).
    • Otherwise, Output Y is ‘1’ (if A=‘0’ OR B=‘0’, at least one pMOS is ON).
Input AInput BP_AP_BN_AN_BOutput Y
00ONONOFFOFF1
01ONOFFOFFON1
10OFFONONOFF1
11OFFOFFONON0

CMOS AND Gate (and why NAND + NOT is common)

An AND gate produces an output ‘1’ if and only if all its inputs are ‘1’.

One might expect a direct CMOS AND gate structure. While possible (e.g., by swapping series/parallel arrangement relative to NOR for pMOS/nMOS, or other more complex structures), it’s often more efficient and simpler to implement an AND gate by combining a NAND gate followed by a NOT gate (AND = NAND + NOT).

Why NAND + NOT for AND?

  1. Simplicity and Area: NAND (and NOR) gates have a very regular and compact structure in CMOS. A direct CMOS AND gate can be more complex or require more transistors than a NAND + NOT combination. For example, a 2-input NAND uses 4 transistors. A NOT uses 2 transistors. So, AND = NAND + NOT uses 6 transistors. A “direct” CMOS AND often still involves an internal inversion, or a structure that is less area-efficient or performant than the standard NAND.
  2. Performance: NAND gates are generally faster than direct AND gates in CMOS due to the characteristics of series nMOS (good) versus series pMOS (slower due to lower hole mobility).
  3. Universality: NAND gates (like NOR gates) are “universal gates,” meaning any Boolean function can be implemented using only NAND gates. This simplifies design libraries and fabrication processes. Standard cell libraries heavily optimize NAND, NOR, and Inverter cells.

Thus, is implemented as .

Digital Logic: The Language of Hardware

Digital logic is the foundational layer upon which the intricate operations of modern computers are constructed. While abstract Boolean principles are introduced in discrete mathematics, our current focus shifts to their tangible application in the design and analysis of physical hardware. These circuits operate on binary values, universally represented as ‘0’ (typically a low voltage) and ‘1’ (a high voltage), to execute computations. Digital logic circuits are broadly classified into two fundamental categories.

The first category is Combinational Logic. In these circuits, the output values at any given moment are exclusively determined by the input values present at that same moment. They possess no intrinsic memory of past events or input sequences. In this respect, they behave like pure functions as understood in functional programming paradigms: identical inputs will invariably yield identical outputs.

The second category is Sequential Logic. These circuits distinguish themselves by incorporating memory elements. Consequently, their output values are a function not only of the current input values but also of the sequence of past inputs, as reflected in the circuit’s stored state. A thorough understanding of combinational circuits is a prerequisite for delving into the complexities of sequential logic.

Boolean Algebra Primer: Mathematical Foundations for Digital Systems

Boolean algebra, conceived by George Boole, furnishes the essential mathematical framework for the analysis and synthesis of digital logic circuits. Many concepts will resonate with prior studies in discrete mathematics; however, we shall re-examine them with an explicit hardware orientation and adopt notation prevalent in digital design.

Notation in Digital Design Contexts

For clarity and consistency within digital logic, specific notational conventions are adopted:

  • Logical OR: Commonly denoted by a plus sign (), thus is rendered as .
  • Logical AND: Typically represented by a dot () or by simple juxtaposition of variables, so becomes or simply .
  • Logical NOT: (inversion or complement) Most often indicated by an overbar placed above the variable or expression (e.g., ). Alternative notations include a prime symbol ().

Fundamental Axioms and Theorems of Boolean Algebra

The identities and theorems of Boolean algebra constitute the operational rules for manipulating Boolean expressions. A proficient command of these rules is indispensable for simplifying logic designs, a practice that often culminates in circuits characterized by reduced physical size, enhanced operational speed, and lower power consumption.

Elaboration on Key Theorems
Distributivity

The distributive laws are fundamental for manipulating and restructuring Boolean expressions:

  • AND distributes over OR: . This law is analogous to distributivity in ordinary algebra.
  • OR distributes over AND: . This law is unique to Boolean algebra and does not have a direct counterpart in ordinary arithmetic. It is particularly powerful for converting expressions between Sum-of-Products (SOP) and Product-of-Sums (POS) configurations, which are standard forms for logic implementation.
De Morgan’s Theorems

De Morgan’s theorems provide a powerful mechanism for expression manipulation, particularly in dealing with negated expressions and for converting between different gate implementations. They are stated as:

  • : The complement of a sum (OR) is the product (AND) of the complements.
  • : The complement of a product (AND) is the sum (OR) of the complements. These generalize to any number of variables.

How they are used: Consider the expression . To evaluate this directly, one might first compute and then invert the result. De Morgan’s theorem offers an alternative pathway: first invert A (to get ), then invert B (to get ), and finally AND these complemented results (). This transformation is often described as “breaking the bar and changing the operator” (from OR to AND, or vice-versa) under the segments of the broken bar. This is instrumental in, for example, implementing an OR function using only NAND gates or simplifying complex negated logic.

Consensus Theorem

The Consensus Theorem helps eliminate redundant terms in Boolean expressions, leading to simpler circuits. Its forms are:

  • SOP form:
  • POS form (dual): The term (or in the dual) is the “consensus term.”

Why it works (for the SOP form): The consensus term is redundant because its contribution to the function’s output (i.e., the conditions under which ) is already covered by the other two terms, or . To see this, assume . This implies and . Now consider the variable :

  1. If : Then . The term makes the function true.
  2. If : Then , so . The term makes the function true.

Since any input combination that makes true also makes either or true, the term does not uniquely define any condition where the function is ‘1’ that isn’t already covered. Thus, it can be removed without altering the function’s logical behavior. This theorem is particularly useful in systematic algebraic simplification and in some automated logic synthesis algorithms.

The Duality Principle

A profound concept in Boolean algebra is the duality principle. It asserts that any valid Boolean equation or theorem remains valid if one systematically interchanges all OR operations () with AND operations (), and vice-versa, and simultaneously replaces all instances of ‘0’ with ‘1’ and all instances of ‘1’ with ‘0’. The variables and their complements are left unchanged.

For example, the identity has the dual . The distributive law has the dual . This powerful principle effectively doubles the set of theorems at our disposal, as proving one form automatically validates its dual.

Logical Completeness

A set of Boolean operators (or their corresponding logic gates) is defined as logically complete if any arbitrary Boolean function, regardless of its complexity, can be implemented using exclusively operators from that set.

  • The set {AND, OR, NOT} is demonstrably complete.
  • More significantly for practical gate implementation, the set {NAND} by itself is logically complete. This can be shown by constructing NOT, AND, and OR operations using only NAND gates:
    • NOT A: (A NAND A)
    • A AND B: (A NAND B, then the result NANDed with itself, or simply passed through a NAND gate configured as an inverter by tying its inputs together)
    • A OR B: (Apply De Morgan’s: . This requires inverting A and B first, e.g., ).
  • Similarly, the set {NOR} is also logically complete.

The universality of NAND and NOR gates makes them extremely cost-effective and versatile primitives in integrated circuit design, often forming the basis of standard cell libraries.

Logic Simplification Techniques

The primary objective of logic simplification is to reduce a Boolean expression to an equivalent form that is less complex. This typically translates into a hardware implementation that requires fewer gates, has fewer gate inputs, and may consequently be faster and consume less power.

The Uniting Theorem (Adjacency)

This theorem is a direct application of the complement law and distributivity and is foundational to graphical simplification methods. Its forms are:

  • (Dual form)

The theorem effectively states that if two product terms (in SOP) are identical except for one variable that appears uncomplemented in one term and complemented in the other, then these two terms can be combined into a single term with that differing variable eliminated. The same logic applies to sum terms in POS.

Karnaugh Maps (K-Maps)

Karnaugh Maps, or K-maps, offer a systematic graphical method for simplifying Boolean expressions, particularly effective for functions involving a small number of variables (typically up to four or five manually). A K-map is essentially a visual rearrangement of a truth table designed to make applications of the Uniting Theorem immediately apparent.

”Don’t Care” Conditions

In many digital system designs, certain input combinations may be guaranteed never to occur, or for certain inputs, the output value is irrelevant. These are termed “don’t care” conditions and are typically marked with an ‘X’ or ‘d’ in the K-map cells. Don’t cares provide additional flexibility during simplification: an ‘X’ can be treated as a ‘1’ if doing so allows the formation of a larger group (and thus a simpler product term), or it can be treated as a ‘0’ (i.e., ignored) if it doesn’t help in forming a larger group. This strategic use of don’t cares often leads to more significantly simplified expressions.

Canonical Forms Primer: Standardized Representations of Boolean Functions

Canonical forms are standardized algebraic representations of Boolean functions. For any given Boolean function, there exists a unique canonical Sum-of-Products (SOP) form and a unique canonical Product-of-Sums (POS) form, assuming a fixed ordering of variables.

Utility of Canonical Forms

Canonical forms are indispensable for several reasons:

  • Uniqueness: They provide a unique algebraic signature for any Boolean function, invaluable for verifying equivalence between two different expressions or circuit implementations.
  • Systematic Derivation: They offer a direct method for deriving a logic expression from a function’s truth table.
  • Foundation for PLDs: Many programmable logic devices (PLDs) like PLAs and PALs are internally structured to directly implement functions expressed in SOP or POS forms.

Minterms and Maxterms: The Building Blocks

Minterms ()

A minterm associated with variables is a product term (an AND term) in which each of the variables appears exactly once, either in its true (uncomplemented) form or its complemented form. A crucial property of a minterm is that it evaluates to ‘1’ for precisely one unique combination of input variable values and evaluates to ‘0’ for all other combinations. There are distinct minterms for variables. The subscript in denotes the decimal equivalent of the binary input combination (e.g., ABC = 011 corresponds to decimal 3, so ) for which that minterm is ‘1’.

  • Example (3 variables A, B, C):
    • is minterm (evaluates to ‘1’ only when A=0, B=0, C=0).
    • is minterm (evaluates to ‘1’ only when A=0, B=1, C=1).
    • is minterm (evaluates to ‘1’ only when A=1, B=1, C=1).
Maxterms ()

A maxterm for variables is, dually, a sum term (an OR term) in which each of the variables appears exactly once, either true or complemented. A maxterm evaluates to ‘0’ for precisely one unique combination of input variable values and to ‘1’ for all other combinations. The subscript in denotes the decimal equivalent of the binary input combination for which that maxterm is ‘0’.

  • Example (3 variables A, B, C):
    • is maxterm (evaluates to ‘0’ only when A=0, B=0, C=0).
    • is maxterm (evaluates to ‘0’ only when A=0, B=1, C=1).
    • is maxterm (evaluates to ‘0’ only when A=1, B=1, C=1).

It is important to note the complementary relationship between minterms and maxterms: for the same index , and, conversely, . This can be readily verified using De Morgan’s theorems. For example, .

Sum-of-Products (SOP) Form

A Boolean function is said to be in Sum-of-Products (SOP) form if it is expressed as a logical OR sum of one or more product terms. The canonical SOP form of a function is a specific SOP expression that consists of the sum of all the minterms for which the function evaluates to ‘1’.

  • Derivation from a Truth Table:
    1. Identify every row in the truth table where the function’s output column () has a value of ‘1’.
    2. For each such row, write down the minterm corresponding to the input variable combination for that row.
    3. The canonical SOP expression is formed by ORing together all these minterms.
  • Shorthand Notation: , where are the decimal indices of the minterms for which the function is ‘1’. For instance, if a three-variable function is ‘1’ for input combinations 001 (), 100 (), and 111 (), its canonical SOP is .

Product-of-Sums (POS) Form

Dually, a Boolean function is in Product-of-Sums (POS) form if it is expressed as a logical AND product of one or more sum terms. The canonical POS form consists of the product of all the maxterms for which the function evaluates to ‘0’.

  • Derivation from a Truth Table:
    1. Identify every row in the truth table where the function’s output column () has a value of ‘0’.
    2. For each such row, write down the maxterm corresponding to the input variable combination.
    3. The canonical POS expression is formed by ANDing together all these maxterms.
  • Shorthand Notation: , where are the decimal indices of the maxterms for which the function is ‘0’. For example, if is ‘0’ for input combinations 000 () and 101 (), its canonical POS is .

Combinational Logic Design: From Concept to Circuit Implementation

Combinational logic circuits, by definition, are memoryless systems. Their outputs at any given point in time are determined exclusively by the combination of input values present at that same instant. The design of such circuits generally follows a structured process to translate a conceptual requirement into a functional hardware realization.

The General Design Process for Combinational Circuits

  1. Functional Specification: The initial step involves a precise and unambiguous definition of the circuit’s required behavior. This specification can take various forms, such as a textual description of its operation, a complete truth table detailing input-output relationships, or a set of Boolean equations. This serves as the definitive “contract” for the design.
  2. Boolean Expression Derivation: The functional specification is then translated into Boolean expressions, one for each output of the circuit. If the specification is a truth table, canonical SOP or POS expressions can be derived directly.
  3. Expression Simplification: The derived Boolean expressions are then simplified using algebraic manipulation (applying Boolean theorems) or graphical methods like K-maps. The goal is to obtain equivalent expressions that are simpler, leading to more efficient hardware.
  4. Implementation and Gate Mapping: Finally, the simplified Boolean expressions are translated into a circuit diagram using a chosen set of available logic gates (e.g., basic AND, OR, NOT gates, or universal gates like NAND or NOR). This step considers practical constraints like gate fan-in, fan-out, and propagation delays.

Implementing Arbitrary Functions using Logic Gates

Once a simplified Boolean expression is obtained, its implementation with logic gates is straightforward.

For an SOP expression, such as where each is a product term:

  • Each product term (e.g., ) is implemented using an AND gate. If a product term consists of a single literal (e.g., ), it may pass directly or through a buffer if needed, but logically it’s still an input to the final OR stage.
  • The outputs of all these AND gates are then connected as inputs to a single OR gate, which produces the final output .

For a POS expression, such as where each is a sum term:

  • Each sum term (e.g., ) is implemented using an OR gate.
  • The outputs of all these OR gates are connected as inputs to a single AND gate, producing the final output .

Programmable Logic Arrays (PLAs)

A Programmable Logic Array (PLA) is a versatile type of integrated circuit used to implement combinational logic functions. PLAs are particularly useful for realizing multiple SOP functions simultaneously. Their key characteristic is a programmable structure that allows for flexible implementation.

A PLA typically consists of two main internal stages:

  • AND Plane (Programmable): This plane contains a large number of AND gates. The inputs to the PLA (and their complements, typically generated internally) are made available to the inputs of these AND gates. The connections between the PLA inputs/complements and the AND gate inputs are programmable. This allows each AND gate in this plane to be configured to generate a specific product term from the available input variables.
  • OR Plane (Programmable): The outputs of all the AND gates in the AND plane (i.e., the generated product terms) are then made available to the inputs of a set of OR gates in this plane. The connections between the product term lines and the inputs of these OR gates are also programmable. Each OR gate can thus be configured to sum (OR together) a selection of the available product terms, thereby generating a specific SOP expression at its output. Each OR gate output can serve as one of the PLA’s outputs.

The primary advantage of PLAs lies in their flexibility; a single PLA chip can be programmed to implement a wide variety of complex, multi-output combinational logic functions. If multiple output functions share common product terms, these terms need only be generated once in the AND plane and can then be used by multiple OR gates in the OR plane, leading to efficient use of resources. Programming typically involves making or breaking connections at specified crosspoints, historically using techniques like blowing fuses or using non-volatile memory cells.

Survey of Common Combinational Logic Components

Several standard combinational logic circuits serve as fundamental building blocks in the design of larger digital systems. A thorough understanding of their functional specifications, internal logic, and typical applications is essential.

Decoder

A decoder is a combinational circuit that translates an -bit binary input code into one of distinct output signals. Typically, for any valid input code, exactly one of its output lines is asserted (e.g., driven to a HIGH logic level), while all other output lines remain de-asserted (e.g., LOW). This behavior is often referred to as “one-hot” encoding of the output.

Consider a 2-to-4 line decoder with binary inputs and outputs .

  • Functional Specification:
    • If , then , and .
    • If , then , and .
    • If , then , and .
    • If , then , and .
  • Internal Logic: Each output corresponds to the minterm of the input variables: , , , .
  • Enable Input: Decoders frequently include an Enable (E) input; if E is de-asserted, all outputs are forced to their de-asserted state (e.g., ‘0’) regardless of the A inputs. This allows for cascading decoders or controlling when the decoder is active.
  • Applications: Widely used in memory systems for address decoding (selecting a specific memory chip or a particular location within a chip) and in CPUs for instruction decoding.

Multiplexer (MUX)

A multiplexer, often abbreviated as MUX or referred to as a data selector, is a combinational circuit that selects one data input line from a set of input lines and routes the data from the selected line to a single output line. The selection of which input line is routed is controlled by select input lines.

For instance, a 4-to-1 MUX has four data input lines (), two select input lines (), and one output line (Y).

  • Operation:
    • If , then output Y = .
    • If , then output Y = .
    • If , then output Y = .
    • If , then output Y = .
  • Internal Logic: The Boolean expression for the output Y of a 4-to-1 MUX is . Each term in this SOP expression consists of a minterm of the select lines ANDed with the corresponding data input. This structure effectively uses the select lines to enable one AND gate (which passes its associated data input) while disabling the others.
  • Applications: Fundamental for data routing and data path control within digital systems. They are also used for parallel-to-serial data conversion and can even be configured to implement arbitrary Boolean functions (by tying data inputs to ‘0’, ‘1’, or other variables based on the function’s truth table).

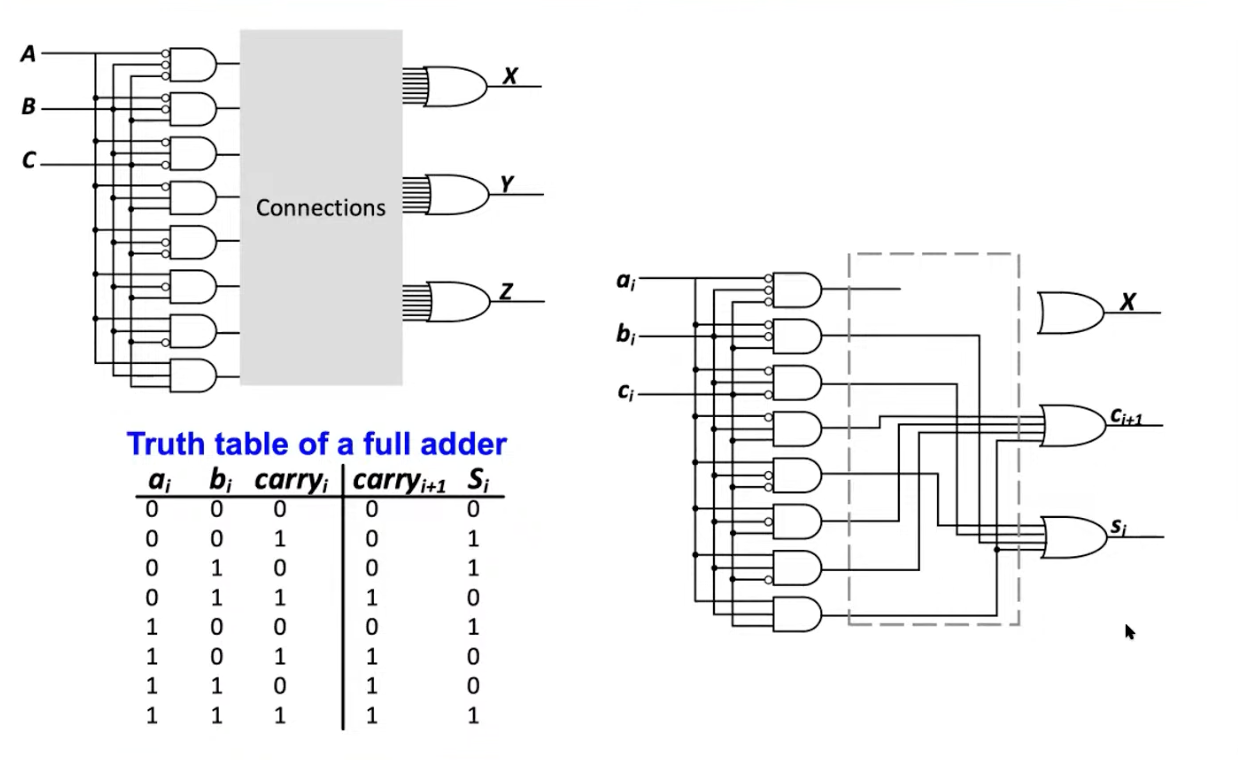
Full Adder (FA)

A Full Adder (FA) is a crucial arithmetic circuit designed to perform the addition of three single binary bits: an augend bit (A), an addend bit (B), and a carry-in bit () received from a previous, less significant addition stage. The FA produces two single-bit outputs: a Sum bit (S) and a Carry-out bit () which is passed to the next, more significant addition stage.

From the truth table, the Boolean expressions for S and can be derived:

  • Sum (S): . This can be simplified to (where denotes XOR). The sum is ‘1’ if an odd number of inputs are ‘1’.
  • Carry-out (): . This simplifies to , or equivalently or . The carry-out is ‘1’ if two or more inputs are ‘1’.
  • Applications: Full Adders are the elementary units for constructing multi-bit adders (such as Ripple Carry Adders, where the of one FA feeds the of the next) and are central to most arithmetic operations in computers.

To construct a 4-bit adder from 1-bit full adders, we can cascade them together, connecting the carry-out of one full adder to the carry-in of the next. This process is called serializing the addition.

Comparator

A comparator is a combinational circuit that compares two binary numbers, A and B, and generates output signals indicating their relative magnitudes. Typically, outputs indicate whether A is greater than B (A > B), A is equal to B (A = B), or A is less than B (A < B).

  • 1-bit Comparator Example: Inputs A, B. Outputs (A>B), (A=B), and (A<B).
    • (A is 1 AND B is 0)
    • (or , which is XNOR; A and B are the same)
    • (A is 0 AND B is 1)
  • Multi-bit Comparators: These can be constructed by cascading 1-bit comparator stages or by designing specific logic that examines bits from the most significant position downwards. For two N-bit numbers A and B to be equal, all corresponding bits and must be equal. For A > B, one must find the most significant bit position where and , while all bits more significant than must be equal ( for ).
  • Applications: Used in control logic for conditional operations (e.g., branching in a processor if one value is greater than another) and data validation.

Tri-State Buffer

A tri-state buffer, also known as a three-state buffer, is a specialized logic gate that, unlike standard gates with only ‘0’ and ‘1’ outputs, can also produce a third output state: the high-impedance (Hi-Z) state. It has a data input (A), a data output (Y), and a control input called Enable (E).

  • Functional Behavior:
    • If the Enable input E is asserted (e.g., E = 1): The buffer is active, and its output Y follows its input A (Y = A). It behaves like a normal non-inverting buffer.
    • If the Enable input E is de-asserted (e.g., E = 0): The buffer is disabled, and its output Y enters the high-impedance state. In the Hi-Z state, the output is effectively disconnected from the circuit it drives, presenting a very high impedance. This means it neither drives the line HIGH nor LOW, allowing another active device to control the line’s voltage.

  • Why it’s crucial: Tri-state buffers are indispensable for constructing bus-oriented systems, where multiple devices (like memory chips, I/O peripherals, or different processor cores) need to share common data lines. By ensuring that only one device’s tri-state buffers are enabled to drive the bus at any given time, data collisions (where multiple devices try to drive the bus to different logic levels simultaneously) are avoided.

Arithmetic Logic Unit (ALU)

An Arithmetic Logic Unit (ALU) is a fundamental digital circuit within a processor that performs a variety of arithmetic operations (such as addition, subtraction, increment, decrement) and bitwise logical operations (such as AND, OR, XOR, NOT) on its input operands. The specific operation to be executed by the ALU is determined by a set of control inputs, often referred to as an opcode or function select lines.

  • Conceptual Structure: An ALU typically integrates several distinct functional units:
    • Arithmetic circuits: Primarily based around adders. Subtraction is commonly implemented using addition with the 2’s complement of the subtrahend. Incrementing and decrementing can also be derived from adder logic.
    • Logic circuits: Arrays of basic logic gates (AND, OR, XOR, NOT) applied bitwise to the operands to perform logical operations.
    • Multiplexers: Used to select the output from the appropriate functional unit (arithmetic or logic) based on the opcode, and to route this selected result to the ALU’s main output.
  • Status Flags: In addition to the primary result, ALUs often generate status flags that provide information about the outcome of the operation. Common flags include:
    • Zero flag (Z): Set if the result of the operation is zero.
    • Carry flag (C): Set if an arithmetic operation produced a carry-out from the most significant bit (useful for multi-precision arithmetic and unsigned comparisons).
    • Overflow flag (V): Set if a signed arithmetic operation resulted in an overflow (i.e., the result is too large or too small to fit in the allotted number of bits for signed representation).
    • Negative/Sign flag (N): Set if the most significant bit of the result is ‘1’ (indicating a negative number in 2’s complement representation).

Note: This image only shows an opcode table and how the circuit might be represented. Status flags are omitted.

  • Role: The ALU is the computational heart of a Central Processing Unit (CPU) and other digital signal processors. Its design represents a critical trade-off between the range of operations supported, performance (speed), circuit complexity, and power consumption.

Priority Circuit (Priority Encoder)

A priority encoder is a combinational circuit that accepts multiple input lines and produces a binary output code representing the index (or address) of the highest-priority input line that is currently active (asserted). If multiple input lines are active simultaneously, the input line assigned the highest priority by the design dictates the output. Typically, a priority encoder also includes an output signal that indicates whether any of its inputs are active.

Consider a 4-to-2 priority encoder with four input lines (where is designated the highest priority and the lowest) and two binary output lines representing the index, plus a Valid output .

  • Operation (illustrating priority):
    • If : (binary for 3), . The states of are don’t cares because has the highest priority.
    • Else if (implying ): (binary for 2), . The states of are don’t cares.
    • Else if (implying ): (binary for 1), . The state of is a don’t care.
    • Else if (implying ): (binary for 0), .
    • If all inputs : are typically don’t cares (or set to a default), and (no valid input active).

Commonly used in systems that need to manage multiple asynchronous requests, such as interrupt controllers in microprocessors (where multiple devices might signal an interrupt, and the CPU must service the one with the highest pre-assigned priority) or in arbitration logic for resource sharing.

Sequential Logic

Sequential logic circuits mark a significant departure from their combinational counterparts through the explicit incorporation of memory. Whereas the outputs of combinational circuits are purely a function of their instantaneous inputs, sequential circuits exhibit behavior that is contingent not only upon current inputs but also upon the past history of inputs. This historical context is encapsulated within the circuit’s state, which is preserved in dedicated memory elements. The ability to store state enables sequential circuits to perform sequences of operations, retain data, and manage complex control flows, thereby forming the essential fabric of processors, memory systems, and sophisticated digital controllers.

The Hierarchy of Storage Elements: From Latches to Mass Storage

Digital systems utilize a diverse hierarchy of storage technologies, distinguished by characteristics such as access speed, cost per bit, volatility (retention of data without power), and storage density. While a broad spectrum exists, our primary focus within the DDCA curriculum centers on the high-speed, fundamental elements integral to processing units and the main memory hierarchy directly accessible by the processor.

Fundamental Bistable Elements form the most basic tier. These include Latches and Flip-Flops, which are the elemental 1-bit storage cells forming the building blocks for more complex memory structures.

On-Chip Memory Arrays represent a higher level of integration.

Static RAM (SRAM) is a key technology here, typically employed for CPU caches and register files. SRAM is characterized by its fast access times but has lower storage density and higher cost per bit compared to DRAM. It retains data as long as power is supplied, without needing a refresh operation.

Dynamic RAM (DRAM) is predominantly used for a system’s main memory. DRAM offers much higher storage density and lower cost per bit than SRAM, making large memory capacities economically feasible. However, it is slower than SRAM, and its storage mechanism (charge on a capacitor) requires periodic refreshing to prevent data loss.

Beyond these, Off-Chip and Persistent Storage technologies such as Flash Memory (used in SSDs and USB drives), magnetic Hard Disk Drives (HDDs), magnetic tape, and optical storage (CDs, DVDs) provide larger capacities and non-volatile storage, though they are generally outside the direct architectural design scope of a typical DDCA course, serving more as system-level components.

Basic Storage Elements: The Foundation of Memory

At the most granular level, sequential logic relies on elements capable of reliably storing a single bit of information (‘0’ or ‘1’).

The Bistable Element: Two Cross-Coupled Inverters

The simplest circuit exhibiting bistability-the property of having two distinct stable states-is formed by connecting two logical NOT gates (inverters) in a feedback loop, where the output of each inverter drives the input of the other.

This configuration’s bistability arises from positive feedback. If node Q is driven HIGH (‘1’), the first inverter will output LOW (‘0’) to the input of the second inverter (which represents ). This LOW input causes the second inverter to output HIGH (‘1’), reinforcing the initial HIGH state at Q.

A symmetrical argument holds if Q is initially LOW. These two states are stable. While this structure can store a bit, it inherently lacks a direct mechanism for external inputs to conveniently alter the stored state.

SR Latch (Set-Reset Latch)

The SR latch augments the basic bistable element with control inputs, conventionally termed Set (S) and Reset (R), allowing the stored state to be explicitly changed. SR latches can be implemented using either cross-coupled NOR gates or cross-coupled NAND gates.

SR Latch constructed with NOR Gates

In this configuration, the output of one NOR gate (Q) feeds an input of the second NOR gate, and the output of the second NOR gate () feeds an input of the first. The remaining input of the first NOR gate is R, and the remaining input of the second is S.

The operational characteristics are as follows:

  • Set Operation (S=1, R=0): Asserting S to ‘1’ (while R is ‘0’) forces the output of the S-input NOR gate () to ‘0’. This ‘0’ on , along with R=‘0’, causes the other NOR gate to output Q=‘1’. The latch is now in the Set state (Q=1).
  • Reset Operation (S=0, R=1): Asserting R to ‘1’ (while S is ‘0’) forces Q to ‘0’. This ‘0’ on Q, along with S=‘0’, causes to become ‘1’. The latch is in the Reset state (Q=0).
  • Hold/Store Operation (S=0, R=0): When both S and R are ‘0’, the latch maintains its previously established state due to the feedback loop.
  • Invalid/Forbidden State (S=1, R=1): If both S and R are asserted to ‘1’ simultaneously, both Q and are forced to ‘0’ (as any ‘1’ input to a NOR gate produces a ‘0’ output). This condition violates the fundamental relationship. If S and R subsequently transition to ‘0’ simultaneously, the latch’s next state is indeterminate and may lead to metastable behavior. This input combination is therefore typically disallowed in normal operation.

An SR latch can also be constructed using cross-coupled NAND gates. In this variant, the Set and Reset inputs (often denoted and ) are typically active-low. The forbidden input condition becomes .

Gated D Latch (Transparent Latch)

The Gated D Latch, or simply D Latch, addresses the SR latch’s forbidden state problem and simplifies state control by employing a single data input (D) and a control input known as Gate (G), Enable (E), or sometimes Clock (CLK).

The D Latch operates in two modes based on the Gate signal:

  • Gate Active (G=1): The latch is said to be “transparent” or “open.” In this mode, the output Q directly follows (tracks) the value of the D input. Any changes on D are propagated to Q after a minimal gate delay.
  • Gate Inactive (G=0): The latch is “closed” or “opaque.” In this mode, the output Q retains (holds) the value it had just before G transitioned from ‘1’ to ‘0’. Changes on the D input during this phase have no effect on Q.

The D latch is termed level-sensitive because its operational mode (transparent or opaque) is determined by the level (HIGH or LOW) of the gate signal G. This inherent transparency when G is active can sometimes lead to timing complexities in larger synchronous systems if not carefully managed, as data changes can propagate through chains of latches within a single active phase of the gate signal.

Static RAM (SRAM) Cell (Conceptual Overview)

A fundamental Static RAM (SRAM) cell, the type of memory element used in fast caches, is typically constructed around a bistable latch structure (often two cross-coupled inverters) augmented by access transistors. The term “static” signifies that the cell will retain its stored bit as long as power is continuously supplied, without the need for periodic refresh operations (unlike DRAM cells).

The SRAM cell consists of:

  • Storage Core: Two CMOS inverters are cross-coupled to form a bistable latch that stores the bit.
  • Access Transistors: Two nMOS transistors, controlled by a common signal called the Word Line (WL), act as switches.
  • Bit Lines: A pair of complementary lines, Bit Line (BL) and Bit Line Bar (), run through columns of cells and are used for both reading data from and writing data to the selected cell.

Simplified operation involves:

  • Hold State (WL=0): The Word Line is LOW, keeping the access transistors OFF. The cell is isolated from the bit lines, and the cross-coupled inverters maintain the stored bit.
  • Read Operation (WL=1): The Word Line is asserted HIGH, turning ON the access transistors. This connects the internal storage nodes of the cell to BL and . Sensitive “sense amplifier” circuits connected to the bit lines detect the small voltage differential that develops on BL and based on the stored bit.
  • Write Operation (WL=1): The Word Line is asserted HIGH. Data to be written is driven strongly onto BL and by write driver circuits (e.g., to write ‘1’, BL is driven HIGH and LOW). These drivers overpower the feedback action of the cross-coupled inverters, forcing the cell into the desired new state.

D Flip-Flop (Edge-Triggered Behavior)

The D Flip-Flop (DFF) is a cornerstone of synchronous sequential circuit design. Critically, unlike a D latch, a D flip-flop is edge-triggered. This means its state (the value stored on its Q output) changes only in response to a specific transition-either a rising (LOW to HIGH) or falling (HIGH to LOW) edge-of a control signal, almost universally referred to as the clock (CLK).

Edge-triggering implies:

  • A positive (or rising) edge-triggered DFF samples the D input and updates its Q output only at the precise moment the clock signal transitions from LOW to HIGH.
  • A negative (or falling) edge-triggered DFF performs this action only on the clock’s transition from HIGH to LOW.

In essence, on the designated active clock edge, the value present at the D input is captured and transferred to the Q output. The Q output then remains stable at this captured value, irrespective of any changes on the D input, until the next active clock edge occurs. This behavior eliminates the transparency issue inherent in D latches and is fundamental for ensuring predictable, synchronized operation in complex digital systems.

Crucial timing parameters for flip-flops include:

  • Setup Time (): The minimum duration for which the D input signal must be stable before the active clock edge arrives to ensure reliable data capture.
  • Hold Time (): The minimum duration for which the D input signal must remain stable after the active clock edge has passed to ensure reliable data capture. Violating setup or hold times can lead to metastable behavior, where the flip-flop’s output is temporarily unpredictable.

Higher-Level Storage Elements: Aggregating Individual Bits

Single-bit storage elements like flip-flops are foundational but are typically grouped to store multi-bit data values.

Registers

A register is a collection of flip-flops (most commonly D-type) that are grouped together and share a common clock signal. Its primary purpose is to store a multi-bit binary word or piece of data. An -bit register consists of individual flip-flops. All clock inputs of these flip-flops are connected to the same system clock line. Each D input () and corresponding Q output () represents one bit of the -bit data word. On the active edge of the common clock signal, all flip-flops within the register simultaneously capture the values present on their respective D inputs and store these values. Registers are fundamental for temporary data storage within a CPU (e.g., general-purpose registers, Program Counter, Instruction Register) and other digital modules, holding operands, intermediate results, memory addresses, and control information.

Memory (Random Access Memory - RAM)

In digital systems, memory typically refers to a large, organized array of addressable storage locations, where each location is capable of storing a unit of data (commonly a byte or a word). The term Random Access Memory (RAM) signifies that any storage location within the array can be accessed (read from or written to) directly in approximately the same amount of time, irrespective of its physical position within the array or the sequence of previous accesses. This contrasts with sequential access memories like magnetic tape.

Key terminology associated with memory includes:

  • Address: A unique binary number that serves to identify a specific storage location within the memory array.
  • Address Space: The total range of unique addresses that the memory system is designed to respond to. An -bit address can uniquely identify distinct memory locations.
  • Data: The actual binary information (bits) stored at a particular memory location.
  • Word Size / Location Size: The number of bits that are stored at each unique address (e.g., 8 bits for a byte-addressable memory, or 32 bits for a word-addressable memory where each address points to a 32-bit word).

The basic operations performed on memory are:

  • Read: Retrieve (fetch) the data currently stored at a specified address.
  • Write: Store (place) new data into a specified address, typically overwriting any previous content.

Conceptually, a memory array can be visualized as a two-dimensional grid of individual storage cells (each cell being, for example, an SRAM cell or a DRAM cell). Address decoders translate the incoming binary address into signals that select a specific row of cells (this selected row is often activated by a Word Line). Bit Lines (or Column Lines) run perpendicular to the word lines, connecting to all cells in a column. For a read operation, when a word line is activated, the cells in that row place their data onto their respective bit lines, where sense amplifiers detect the (often small) voltage signals. For a write operation, write drivers force the new data values onto the bit lines for the selected row. If a word line activates more bits than the width of the data bus connecting to the memory, column multiplexers/demultiplexers are used to select the appropriate subset of bit lines corresponding to the specific data word being accessed.

Implementing Look-Up Tables (LUTs) with Memory

A small memory array, particularly a Read-Only Memory (ROM) or even a RAM that is pre-loaded, can be effectively used to implement any combinational logic function. In this application, the memory acts as a Look-Up Table (LUT).

State and Synchronous Systems: Orchestrating Sequential Behavior

The notion of “state” is pivotal for comprehending and designing sequential circuits.

Defining State in Sequential Circuits

The state of a sequential circuit at any particular instant is defined as the collective set of binary values currently stored in all of its memory elements (e.g., latches or, more commonly in synchronous systems, flip-flops). This stored state encapsulates all the necessary information about the past history of the circuit’s inputs that is relevant for determining its future behavior in response to subsequent inputs.

Synchronous versus Asynchronous Systems

Sequential digital systems are broadly classified based on their timing methodologies:

Asynchronous Systems: In asynchronous designs, state changes within the circuit can occur at any arbitrary time, typically in direct response to changes in the primary input signals. There is no global, synchronizing clock signal. While potentially faster in some specialized cases, asynchronous circuits are notoriously difficult to design correctly and verify due to their acute sensitivity to the propagation delays of individual gates and interconnecting wires. They are susceptible to critical timing problems such as race conditions (where the circuit’s behavior depends on the unpredictable relative arrival times of signals propagating through different paths) and hazards (unwanted, transient glitches or incorrect values appearing on outputs during input transitions).

Synchronous Systems: In stark contrast, synchronous systems orchestrate all (or nearly all) state changes by synchronizing them to a global, periodic signal known as the clock. The memory elements (typically edge-triggered flip-flops) update their stored values virtually simultaneously, on a specific, well-defined edge (either the rising edge or the falling edge) of this clock signal. This disciplined approach greatly simplifies the design, analysis, and verification of complex sequential circuits, making timing behavior much more predictable and manageable. Consequently, the synchronous design paradigm is overwhelmingly dominant for the vast majority of digital systems, including microprocessors, memory controllers, and other complex integrated circuits.

The Clock Signal: The System’s Heartbeat

The clock signal serves as the master timing reference, or “heartbeat,” for a synchronous digital system. Its primary purpose is to provide a discrete, universal time reference for all state transitions and data transfer operations, ensuring that events occur in an orderly, synchronized, and predictable manner. A clock signal is typically a periodic square wave characterized by:

  • Period (T): The duration of one complete clock cycle (e.g., from one rising edge to the next).
  • Frequency (f): The number of clock cycles per second, which is the reciprocal of the period (). Clock frequency is a primary determinant of a system’s operational speed.
  • Duty Cycle: The percentage of the clock period for which the signal is at its HIGH logic level (often designed to be 50%).

The critical points in time for synchronous operations are the clock edges: the instantaneous transitions of the clock signal. The rising edge (or positive edge) is the transition from LOW to HIGH, and the falling edge (or negative edge) is the transition from HIGH to LOW. Synchronous systems are almost always designed to trigger state changes and operations on one specific type of edge consistently throughout the system.

Finite State Machines (FSMs): Modeling Sequential Behavior

A Finite State Machine (FSM) is a formal, abstract mathematical model of computation that is extensively used to design and describe the behavior of sequential logic circuits. An FSM is characterized by a finite number of defined “states” and a set of rules governing transitions between these states, where transitions are typically triggered by current input values in conjunction with the FSM’s current state.

The core components defining an FSM include:

  • A finite set of States () that the machine can be in.
  • A finite set of Inputs () that the machine can receive.
  • A finite set of Outputs () that the machine can produce.
  • A Next-State Function (also called a Transition Function): This function determines the FSM’s next state based on its current state and the current input values. This function is implemented using combinational logic.
  • An Output Function: This function determines the FSM’s output values. This is also implemented using combinational logic, and its specific inputs distinguish Moore from Mealy FSMs.
Generic FSM Circuit Structure

A synchronous FSM is typically realized in hardware with the following interconnected components:

  1. State Register: This consists of a set of flip-flops (usually D-type flip-flops) whose collective purpose is to store the current state of the FSM. The number of flip-flops, , determines the maximum number of unique states the FSM can represent ( states). This register is clocked by the system clock, ensuring that state transitions occur synchronously.
  2. Next-State Logic (Combinational Logic): This block of combinational logic takes two sets of inputs: the current state of the FSM (fed back from the outputs of the state register) and the current primary inputs to the FSM. Based on these, it computes the next state that the FSM should transition to. The outputs of this next-state logic block are connected to the D inputs of the flip-flops in the state register.
  3. Output Logic (Combinational Logic): This block of combinational logic computes the FSM’s primary output values. The inputs to this block depend on whether the FSM is a Moore type or a Mealy type, as detailed below.

Moore versus Mealy FSM Models

Two primary architectural models for FSMs exist, distinguished by the manner in which their outputs are generated:

Moore Machine Model

In a Moore machine, the outputs are a function only of the FSM’s current state. The combinational output logic block therefore receives its inputs solely from the outputs of the state register. Key characteristics of Moore machines include:

  • Outputs are inherently synchronized with the clock, as they can only change when the state (stored in the clocked state register) changes. This typically occurs one clock cycle after the inputs that caused the state change.
  • Outputs remain stable throughout an entire clock cycle, between active clock edges.
  • A Moore machine may sometimes require more states than an equivalent Mealy machine to implement the same functionality, particularly if an output change needs to be precisely timed with an input without an intervening state change.
Mealy Machine Model

In a Mealy machine, the outputs are a function of both the FSM’s current state AND its current primary inputs. Consequently, the combinational output logic block receives inputs from both the state register and the primary input lines of the FSM. Key characteristics of Mealy machines include:

  • Outputs can change as soon as the primary inputs change, even if this occurs between clock edges and the FSM’s state remains the same. This means Mealy outputs can be asynchronous with respect to the clock edge if inputs are asynchronous.
  • Mealy machines can often implement a given functionality with fewer states than an equivalent Moore machine, as outputs can directly reflect input changes without necessarily requiring an immediate state transition.
  • Care must be exercised if Mealy outputs directly feed other synchronous elements within the system, as these potentially asynchronous output changes might lead to timing violations or unpredictable behavior if not properly latched or synchronized.

The choice between designing a Moore or a Mealy FSM often depends on the specific requirements of the application, particularly concerning the desired timing of output signals relative to state changes and input variations, as well as considerations of circuit complexity (number of states and logic gates).

Hardware Description Languages and Verilog: Describing Digital Systems

As digital systems grow in complexity, designing them directly with gate-level schematics becomes impractical and error-prone. Hardware Description Languages (HDLs) provide a textual means to describe the structure and behavior of digital electronic circuits. They are crucial for modern digital design, enabling abstraction, simulation, synthesis, and verification.

What are HDLs? Distinguishing from Programming Languages

It is vital to understand that HDLs are fundamentally different from conventional software programming languages (like C++, Java, or Python). While they share some syntactic similarities (e.g., variables, operators, control structures), their underlying semantics and purpose diverge significantly.

  • Descriptive, not Prescriptive: Programming languages prescribe a sequence of operations to be executed by a processor. HDLs, in contrast, describe hardware structures and their behavior. An HDL construct often implies concurrent operation, reflecting the parallel nature of hardware, rather than a sequential execution flow. Think of an HDL more like a highly structured data format (akin to JSON or YAML in its descriptive intent, but far more powerful for hardware) that specifies interconnections and functionality.
  • Concurrency: Hardware operates in parallel. Multiple components function simultaneously. HDLs inherently support the description of concurrent processes and signal interactions.
  • Timing and Delays: HDLs allow for the specification and modeling of timing characteristics, such as gate delays and signal propagation times, which are critical in hardware design but generally abstracted away in software.
  • Synthesis: A key aspect of HDLs is their ability to be synthesized. Synthesis tools can translate an HDL description (typically a synthesizable subset of the language) into a netlist, which is a description of the actual logic gates and their interconnections needed to implement the described hardware.

Common HDLs

Two dominant HDLs have historically been used:

  • Verilog: Developed in the mid-1980s, Verilog gained popularity due to its C-like syntax, making it relatively easy for engineers familiar with C to learn. It has evolved significantly over time.
  • VHDL (VHSIC Hardware Description Language): VHSIC stands for Very High-Speed Integrated Circuits. VHDL was initiated by the U.S. Department of Defense. It has a syntax often compared to Ada and is known for its strong typing and verbosity, which can aid in catching errors early.

Managing Design Complexity: Bottom-Up vs. Top-Down Design

HDLs facilitate structured design methodologies to manage the immense complexity of modern digital systems.

  • Bottom-Up Design: Starts by designing and verifying basic building blocks (e.g., adders, multiplexers, registers). These blocks are then combined to create larger modules, and this process is repeated hierarchically until the entire system is built. This approach is good for leveraging pre-designed and well-characterized components.
  • Top-Down Design: Begins with a high-level specification of the entire system. The system is then progressively decomposed into smaller, more manageable sub-modules. Each sub-module’s interface and functionality are defined, and the process is recursively applied until the design is broken down into primitive elements that can be directly implemented or synthesized. This approach helps in managing overall system architecture and ensuring that interfaces between modules are correctly defined early on.

In practice, a combination of both approaches is often used. HDLs support this hierarchical design by allowing modules to be defined and instantiated within other modules.

The HDL-Based Design Flow

A typical design flow using an HDL involves several key steps:

  1. Specification: Define the requirements and functionality of the digital system.
  2. HDL Design Entry: Write the HDL code (e.g., SystemVerilog) to describe the circuit’s structure and/or behavior.
  3. Simulation (Functional Verification): Use an HDL simulator to test the design’s logical correctness. Testbenches (also often written in an HDL) are created to apply stimuli to the design and check if the outputs match expected behavior. This step does not typically consider detailed timing.
  4. Synthesis: If the design is intended for physical implementation (e.g., in an ASIC or FPGA), a synthesis tool translates the synthesizable subset of the HDL code into a gate-level netlist. The synthesis tool optimizes the logic for criteria like area, speed, and power.
  5. Post-Synthesis Simulation (Gate-Level Simulation): Simulate the generated netlist, often including estimated or actual timing information (from a specific technology library), to verify functionality with more realistic delays.
  6. Implementation (Place and Route for FPGAs/ASICs): Physical design steps where the gates from the netlist are placed onto the silicon die (or FPGA fabric) and interconnected with wires.
  7. Timing Verification (Static Timing Analysis - STA): Analyze the design after implementation to ensure it meets all timing requirements (e.g., setup/hold times, maximum clock frequency).
  8. Fabrication/Programming: The design is manufactured (ASIC) or programmed onto an FPGA.
  9. Testing (Post-Silicon Validation): Physical testing of the manufactured chip or programmed FPGA.

Verilog

Verilog provides a structured way to model digital hardware from simple gates to complex systems.

Basic Building Block: The module

The fundamental unit of design in Verilog is the module. A module encapsulates a piece of hardware, defining its interface (inputs and outputs) and its internal structure or behavior.

module <module_name> ( <port_list> );
    // Port declarations (input, output, inout)
    // Internal signal declarations (wire, reg)
    // Structural descriptions (instantiating other modules or gates)
    // Behavioral descriptions (using always blocks, assign statements)
endmodule
  • <module_name>: A user-defined identifier for the module.
  • <port_list>: A comma-separated list of the module’s external interface signals (ports).

Structural vs. Behavioral Modeling

Structural Modeling

This style describes a module by instantiating predefined components (primitive gates or other user-defined modules) and specifying how they are interconnected.

  • Primitive Gates: Verilog provides built-in primitive gates like and, or, not, nand, nor, xor, xnor.
    • Syntax: gate_type [instance_name] (output_port, input_port1, input_port2, ...);
    • Example: and U1_and (out, in1, in2);
  • Module Instantiation: Instantiating a user-defined module within another module.
    • Syntax: <module_to_instantiate_name> [instance_name] (.<port_in_definition>(<signal_in_current_module>), ...);
    • Example: my_adder U_adder (.sum(current_sum), .a(input_a), .b(input_b)); (Named port mapping is preferred).
Behavioral Modeling

This style describes what a module does at a higher level of abstraction, using procedural statements and continuous assignments, without explicitly defining the gate structure. The synthesis tool infers the hardware.

  • Continuous Assignments (assign): Used to model combinational logic where an output is continuously driven by an expression of inputs.
    • Syntax: assign <net_or_output_port> = <expression>;
    • Example: assign sum = a ^ b; // XOR operation
  • Procedural Blocks (always, initial):
    • initial block: Executes once at the beginning of simulation (primarily for testbenches, not usually synthesizable for general hardware).
    • always block: Executes repeatedly based on its sensitivity list. This is the cornerstone for modeling both combinational and sequential logic behaviorally.
      • Syntax for combinational logic: always @(<sensitivity_list_inputs>) begin ... end or always @* begin ... end (infers all RHS variables).
      • Syntax for sequential logic: always @(posedge <clk> or negedge <reset_signal>) begin ... end

Ports: Inputs, Outputs, and Inputs

Ports define the interface of a module.

  • input: Data flows into the module through this port.
  • output: Data flows out of the module through this port.
  • inout: A bidirectional port, allowing data to flow in both directions (e.g., for tri-state buses).
Port Declaration Syntax

Ports are listed in the module definition and then declared with their direction and type.

module MyModule (
    input  clk,
    input  reset_n,
    input  [7:0] data_in, // 8-bit input bus
    output [7:0] data_out,
    output valid
);
    // Older Verilog (Verilog-1995/2001) style:
    // input clk;
    // input reset_n;
    // input [7:0] data_in;
    // output [7:0] data_out;
    // output valid;
 
    // Verilog-2001 ANSI C style (preferred for conciseness):
    // Declarations are combined with the port list items directly,
    // as shown in the module header above.
endmodule
Multi-bit Signals (Vectors/Buses)

Signals can be single bits or multi-bit vectors (buses).

  • Syntax: [<msb_index>:<lsb_index>] or [<lsb_index>:<msb_index>] (though [msb:lsb] is conventional).
  • Example: wire [7:0] address; declares an 8-bit wire named address, with address[7] being the most significant bit (MSB) and address[0] the least significant bit (LSB).
  • Part-select: address[3:0] refers to the lower 4 bits.
  • Bit-select: address[5] refers to the 6th bit.

Data Types

Verilog has two main groups of data types for representing signals:

  • Nets (e.g., wire): Represent physical connections between hardware elements.
    • wire: The most common net type. It cannot store a value on its own; it must be continuously driven by a source (e.g., output of a gate, assign statement). If nothing drives a wire, its value is high-impedance (z).
    • Other net types exist (e.g., supply0, supply1, tri), but wire is predominant.
  • Variables (e.g., reg): Represent storage elements.
    • reg: Can store a value. It holds its value until another value is assigned to it. Crucially, reg does not always imply a physical register (flip-flop) during synthesis.
      • If a reg is assigned within an always block that is sensitive to clock edges (e.g., always @(posedge clk)), it typically synthesizes to a flip-flop or latch.
      • If a reg is assigned within a combinational always block (e.g., always @*), it represents the output of combinational logic, and the reg keyword is a historical artifact indicating it’s assigned procedurally.
    • integer: A 32-bit signed variable (mainly for simulation, loop counters).
    • time, realtime: For simulation time.

Operators and Precedence

Verilog supports a rich set of operators, similar to C.

  • Arithmetic: +, -, *, /, % (modulus)
  • Logical (for Boolean conditions, result is 1-bit ‘1’ or ‘0’): && (logical AND), || (logical OR), ! (logical NOT)
  • Relational: > (greater than), < (less than), >= (greater or equal), <= (less or equal), == (logical equality), != (logical inequality), === (case equality, includes X and Z), !== (case inequality)
  • Bitwise (operate on individual bits of operands): & (bitwise AND), | (bitwise OR), ^ (bitwise XOR), ~^ or ^~ (bitwise XNOR), ~ (bitwise NOT/complement)
  • Reduction (operate on all bits of a single vector, result is 1-bit): & (reduction AND), | (reduction OR), ^ (reduction XOR), ~& (reduction NAND), ~| (reduction NOR), ~^ (reduction XNOR)
    • Example: assign all_ones = &my_vector; // all_ones is '1' if all bits in my_vector are '1'
  • Shift: << (logical left shift), >> (logical right shift), <<< (arithmetic left shift, same as logical), >>> (arithmetic right shift, sign extends for signed numbers)
  • Concatenation: {<signal1>, <signal2>, ...} Combines multiple signals into a single larger vector.
    • Example: assign full_word = {byte1, byte0};
  • Replication: {<count>{<signal>}} Replicates a signal multiple times.
    • Example: assign sign_extended = {{8{msb_bit}}, original_byte}; // Sign extend 8-bit byte to 16 bits
  • Conditional (Ternary): <condition> ? <value_if_true> : <value_if_false>
    • Example: assign out = sel ? a : b; // A 2-to-1 MUX

Number Representation

Numbers in Verilog can be specified with a size, a base, and a value.

  • Syntax: <size_in_bits>'<base_format><value>
  • <base_format>:
    • b or B: Binary
    • d or D: Decimal
    • h or H: Hexadecimal
    • o or O: Octal
  • Examples:
    • 8'b0101_1100 (8-bit binary, underscore for readability)
    • 16'hDEAD (16-bit hexadecimal)
    • 32'd255 (32-bit decimal)
    • 'hF (Unsized hexadecimal, typically defaults to 32 bits in simulation, size determined by context in synthesis)
  • x or X: Unknown logic value.
  • z or Z: High-impedance state.
  • Negative numbers are represented using 2’s complement by default. -8'd5 is the 2’s complement representation of -5 in 8 bits.

Combinational Logic Examples

XNOR Gate
module Xnor2 (
    output wire y,
    input  wire a,
    input  wire b
);
    assign y = ~(a ^ b); // or assign y = a ~^ b;
endmodule
Tri-State Buffer
module TriStateBuffer (
    output wire y,
    input  wire data_in,
    input  wire enable
);
    assign y = enable ? data_in : 1'bz; // High-impedance when enable is low
endmodule
2-to-4 Decoder with Enable
module Decoder2to4 (
    output wire [3:0] y,
    input  wire [1:0] a,
    input  wire       en
);
    assign y[0] = en & ~a[1] & ~a[0];
    assign y[1] = en & ~a[1] &  a[0];
    assign y[2] = en &  a[1] & ~a[0];
    assign y[3] = en &  a[1] &  a[0];
 
    // Alternative using a combinational always block
    // reg [3:0] y_reg; // 'reg' because assigned in always
    // assign y = y_reg;
    // always @* begin // or always @(a or en)
    //     if (en == 1'b0) begin
    //         y_reg = 4'b0000;
    //     end else begin
    //         case (a)
    //             2'b00: y_reg = 4'b0001;
    //             2'b01: y_reg = 4'b0010;
    //             2'b10: y_reg = 4'b0100;
    //             2'b11: y_reg = 4'b1000;
    //             default: y_reg = 4'bxxxx; // Or some defined error state
    //         endcase
    //     end
    // end
endmodule
4-to-1 Multiplexer (MUX)
module Mux4to1 (
    output wire y,
    input  wire [3:0] d, // d[3], d[2], d[1], d[0]
    input  wire [1:0] s  // s[1], s[0] select lines
);
    // Using continuous assign with conditional operator
    // assign y = (s == 2'b00) ? d[0] :
    //            (s == 2'b01) ? d[1] :
    //            (s == 2'b10) ? d[2] :
    //            (s == 2'b11) ? d[3] :
    //            1'bx; // Default for undefined select
 
    // Using a combinational always block with case statement
    reg y_reg; // 'reg' because assigned in always
    assign y = y_reg;
 
    always @* begin // or always @(d or s)
        case (s)
            2'b00: y_reg = d[0];
            2'b01: y_reg = d[1];
            2'b10: y_reg = d[2];
            2'b11: y_reg = d[3];
            default: y_reg = 1'bx; // Handle invalid select values
        endcase
    end
endmodule
Full Adder
module FullAdder (
    output wire sum,
    output wire c_out,
    input  wire a,
    input  wire b,
    input  wire c_in
);
    assign sum   = a ^ b ^ c_in;
    assign c_out = (a & b) | (a & c_in) | (b & c_in);
endmodule

Parameterization with parameter

Modules can be made more generic and reusable using parameter. Parameters are constants that can be overridden during module instantiation.

module RegisterNbit #(
    parameter WIDTH = 8 // Default width is 8 bits
) (
    input  wire               clk,
    input  wire               rst_n,
    input  wire [WIDTH-1:0]   d,
    output wire [WIDTH-1:0]   q
);
    reg [WIDTH-1:0] q_reg;
    assign q = q_reg;
 
    always @(posedge clk or negedge rst_n) begin
        if (!rst_n) begin
            q_reg <= {WIDTH{1'b0}}; // Reset to all zeros
        end else begin
            q_reg <= d;
        end
    end
endmodule
 
// Instantiation with overridden parameter:
// RegisterNbit #( .WIDTH(16) ) my_16bit_reg (.clk(c), .rst_n(r), .d(din), .q(qout));

Sequential Logic Modeling

reg Data Type for Stored Values

As mentioned, the reg data type is used for variables that hold values between assignments. When used in a clocked always block, reg typically synthesizes to flip-flops.

always Blocks for Sequential Behavior

Sequential logic is primarily modeled using always blocks sensitive to clock edges and, optionally, asynchronous reset signals.

  • always @(posedge clk): Sensitive to the rising edge of clk.
  • always @(negedge clk): Sensitive to the falling edge of clk.
  • always @(posedge clk or negedge async_reset_n): Sensitive to the rising edge of clk OR the falling edge of async_reset_n. This is the standard template for an asynchronously resettable flip-flop.
Synchronous vs. Asynchronous Reset
  • Asynchronous Reset: The reset condition is checked independently of the clock edge (it’s in the sensitivity list). If the reset signal is asserted, the flip-flop resets immediately, regardless of the clock.
    always @(posedge clk or negedge rst_n) begin // rst_n is active-low async reset
        if (!rst_n) begin // Check reset first (higher priority)
            q_reg <= 0;
        end else begin
            q_reg <= d;
        end
    end
  • Synchronous Reset: The reset condition is checked only on the active clock edge. The reset signal is not in the sensitivity list (only the clock is).
    always @(posedge clk) begin
        if (!rst_n) begin // rst_n is active-low sync reset
            q_reg <= 0;    // Reset happens on clock edge if rst_n is active
        end else begin
            q_reg <= d;
        end
    end
    Synchronous resets generally lead to more robust timing and easier synthesis, but asynchronous resets can provide faster reset propagation when needed.

Sequential Logic Examples

D Flip-Flop (Basic)
module D_FlipFlop (
    output reg q, // 'reg' as it's assigned in a clocked always block
    input  wire d,
    input  wire clk
);
    always @(posedge clk) begin
        q <= d; // Non-blocking assignment
    end
endmodule
D Flip-Flop with Asynchronous Reset (Active-Low)
module DFF_AsyncReset (
    output reg q,
    input  wire d,
    input  wire clk,
    input  wire rst_n // Active-low asynchronous reset
);
    always @(posedge clk or negedge rst_n) begin
        if (!rst_n) begin // If reset is active (low)
            q <= 1'b0;
        end else begin    // Else, on positive clock edge
            q <= d;
        end
    end
endmodule
D Flip-Flop with Synchronous Reset (Active-Low) and Enable
module DFF_SyncReset_Enable (
    output reg q,
    input  wire d,
    input  wire clk,
    input  wire rst_n, // Active-low synchronous reset
    input  wire en     // Active-high enable
);
    always @(posedge clk) begin
        if (!rst_n) begin     // If reset is active (low)
            q <= 1'b0;
        end else if (en) begin // Else, if enabled
            q <= d;
        end                     // Else (not reset, not enabled), q holds its value
    end
endmodule
D Latch (Gated D Latch)

While flip-flops are preferred for synchronous designs, latches can be modeled. Intentional latch inference should be done with caution as it can lead to timing issues if not well understood.

module D_Latch (
    output reg q,
    input  wire d,
    input  wire gate // Gate/Enable signal
);
    // This combinational always block will infer a latch for 'q'
    // because 'q' is not assigned in all possible execution paths
    // (e.g., when gate is 0, q retains its old value, implying storage).
    always @(gate or d) begin // Sensitive to gate or d
        if (gate) begin
            q <= d; // Transparent when gate is high
        end
        // When gate is low, q is not assigned, so it holds its value -> LATCH
    end
endmodule

To avoid unintentional latch inference in combinational always blocks, ensure all reg variables assigned in the block are assigned a value under all possible conditions/paths.

Blocking (=) vs. Non-Blocking (<=) Assignments

This is one of the most critical and often misunderstood concepts in Verilog, especially for sequential logic.

  • Blocking Assignment (=):

    • Assignments are executed in the order they appear within a begin...end block.
    • The right-hand side (RHS) expression is evaluated, and the variable on the left-hand side (LHS) is updated immediately.
    • Subsequent statements in the same block will use this new value of the LHS variable if they refer to it.
    • General Guideline: Use blocking assignments for modeling combinational logic within always @* blocks.
  • Non-Blocking Assignment (<=):

    • All RHS expressions within a begin...end block are evaluated at the beginning of the simulation time step (or when the always block triggers).
    • The updates to the LHS variables are scheduled to occur at the end of the current simulation time step, after all RHS evaluations are complete.
    • Subsequent statements in the same block that refer to an LHS variable being assigned non-blockingly will use the old value of that variable (the value it had before this always block triggered or started executing).
    • General Guideline: Use non-blocking assignments for modeling sequential logic (assignments to flip-flops or latches) within clocked always @(posedge clk ...) blocks.

Why the difference matters for sequential logic:

Consider a shift register stage:

// Incorrect using blocking for sequential logic
always @(posedge clk) begin
  q1 = d;   // Assume d=IN, q1=d
  q2 = q1;  // q2 immediately gets the NEW value of q1 (which is IN)
  q3 = q2;  // q3 immediately gets the NEW value of q2 (which is IN)
  // Result: q1=IN, q2=IN, q3=IN. Not a shift register!
end
 
// Correct using non-blocking for sequential logic
always @(posedge clk) begin
  q1 <= d;  // q1 scheduled to get d
  q2 <= q1; // q2 scheduled to get OLD value of q1
  q3 <= q2; // q3 scheduled to get OLD value of q2
  // At end of time step: q1=d, q2=old_q1, q3=old_q2. Correct shift!
end

Using non-blocking assignments (<=) in clocked always blocks correctly models the parallel nature of flip-flops all sampling their inputs at the clock edge and then updating their outputs simultaneously (from a modeling perspective). Using blocking assignments (=) would create a ripple effect within a single clock cycle, which is not how physical flip-flops behave in a register.

Mixing Blocking and Non-Blocking in the Same always Block: This is generally discouraged and can lead to unpredictable simulation vs. synthesis results. Stick to the guidelines: = for combinational, <= for sequential.

Systematically Converting Finite State Machines (FSMs) to Verilog

Designing Finite State Machines (FSMs) is a common task in digital logic, and Verilog provides a structured way to implement them. The process involves defining states, coding the next-state logic, and coding the output logic. A typical three-process (three always blocks) or two-process style is often used for clarity and robust synthesis.

1. State Definition and Encoding

First, define the states of your FSM. It’s good practice to use parameter or `define for state encoding to make the code readable and maintainable.

  • Choose State Encoding:

    • Binary Encoding: Assign sequential binary numbers to states (e.g., 00, 01, 10, 11 for 4 states). Requires flip-flops for states.
    • One-Hot Encoding: Use flip-flops for states. Only one flip-flop is ‘1’ (active) at any time, representing the current state (e.g., 0001, 0010, 0100, 1000). Can sometimes lead to faster logic but uses more flip-flops.
    • Gray Encoding: Adjacent states in the state transition diagram differ by only one bit. Can help avoid glitches if states change frequently.
  • Verilog Implementation:

    // Example for 4 states: IDLE, STATE_A, STATE_B, STATE_C
    // Using parameters for binary encoding
    parameter S_IDLE   = 2'b00;
    parameter S_STATE_A = 2'b01;
    parameter S_STATE_B = 2'b10;
    parameter S_STATE_C = 2'b11; // Or a default/error state
     
    // State registers
    reg [1:0] current_state; // Holds the current state of the FSM
    reg [1:0] next_state;    // Holds the calculated next state

    The current_state will be implemented by flip-flops. next_state will be the output of the combinational next-state logic. The number of bits for current_state and next_state depends on the encoding and number of states.

2. State Register (Sequential Logic)

This part describes the clocked behavior of the state register, updating current_state with next_state on the active clock edge. It also typically includes reset logic.

// Clocked always block for state transitions (State Register)
always @(posedge clk or negedge rst_n) begin
    if (!rst_n) begin // Asynchronous reset
        current_state <= S_IDLE; // Reset to the initial state
    end else begin
        current_state <= next_state; // On clock edge, update current state
    end
end

This block ensures that state transitions happen synchronously with the clock.

3. Next-State Logic (Combinational Logic)

This combinational logic block determines the next_state based on the current_state and the FSM’s primary inputs. A case statement within an always @* block is commonly used.

// Combinational always block for Next-State Logic
always @* begin // Or always @(current_state or input1 or input2 ...)
    // Default assignment to avoid unintended latches for next_state,
    // especially if not all paths in the case statement assign to next_state.
    // Or assign a default next_state = current_state if no transition occurs.
    next_state = S_IDLE; // Assign a safe default or current_state
 
    case (current_state)
        S_IDLE: begin
            if (start_condition) begin
                next_state = S_STATE_A;
            end else begin
                next_state = S_IDLE; // Stay in IDLE
            end
        end
        S_STATE_A: begin
            if (condition_for_B) begin
                next_state = S_STATE_B;
            end else if (condition_for_C) begin
                next_state = S_STATE_C;
            end else begin
                next_state = S_STATE_A; // Stay in STATE_A
            end
        end
        S_STATE_B: begin
            // ... transitions from STATE_B
            if (done_condition_B) begin
                next_state = S_IDLE;
            end else begin
                next_state = S_STATE_B;
            end
        end
        S_STATE_C: begin
            // ... transitions from STATE_C
            if (done_condition_C) begin
                next_state = S_IDLE;
            end else begin
                next_state = S_STATE_C;
            end
        end
        default: begin // Good practice to have a default case
            next_state = S_IDLE; // Or an error state
        end
    endcase
end

Important Considerations for Next-State Logic:

  • Sensitivity List: Use always @* for Verilog-2001 and later to automatically infer sensitivity to all RHS variables. For older Verilog, explicitly list current_state and all inputs that affect transitions.
  • Default Assignment: It’s crucial to assign a value to next_state in all possible paths within this always block (e.g., in every branch of if-else and every case item, including a default for the case). If next_state is not assigned under some condition, the synthesis tool will infer a latch to hold its previous value, which is usually not intended for the next-state logic. A common practice is to assign a default value to next_state at the beginning of the always block (e.g., next_state = current_state; or next_state = S_IDLE;).

4. Output Logic (Combinational Logic)

This combinational logic block determines the FSM’s outputs. The implementation depends on whether it’s a Moore or Mealy FSM.

Moore FSM Output Logic

Outputs depend only on the current_state.

// Combinational always block for Moore Output Logic
// Declare output signals as 'reg' if assigned in an always block,
// then use continuous assign to drive the actual output ports if needed.
// e.g., reg output_A_reg; assign output_A = output_A_reg;
 
always @* begin // Or always @(current_state)
    // Assign default values to outputs to avoid latches
    output_X = 1'b0;
    output_Y = 1'b0;
    // ... other outputs
 
    case (current_state)
        S_IDLE: begin
            output_X = 1'b0;
            output_Y = 1'b0;
        end
        S_STATE_A: begin
            output_X = 1'b1;
            output_Y = 1'b0;
        end
        S_STATE_B: begin
            output_X = 1'b0;
            output_Y = 1'b1;
        end
        S_STATE_C: begin
            output_X = 1'b1;
            output_Y = 1'b1;
        end
        default: begin
            output_X = 1'b0; // Safe default
            output_Y = 1'b0;
        end
    endcase
end

Alternatively, Moore outputs can be implemented with assign statements if they are simple functions of the state bits:

// assign output_X = (current_state == S_STATE_A) || (current_state == S_STATE_C);
// assign output_Y = (current_state == S_STATE_B) || (current_state == S_STATE_C);
Mealy FSM Output Logic

Outputs depend on both the current_state AND the FSM’s primary inputs.

// Combinational always block for Mealy Output Logic
// e.g., reg output_Z_reg; assign output_Z = output_Z_reg;
 
always @* begin // Or always @(current_state or input1 or input2 ...)
    // Assign default values
    output_Z = 1'b0;
 
    case (current_state)
        S_IDLE: begin
            if (start_condition && input_flag) begin
                output_Z = 1'b1; // Output depends on input_flag too
            end else begin
                output_Z = 1'b0;
            end
        end
        S_STATE_A: begin
            if (input_X_active) begin
                output_Z = 1'b1;
            end else begin
                output_Z = 1'b0;
            end
        end
        // ... other states
        default: begin
            output_Z = 1'b0;
        end
    endcase
end

Important for Output Logic:

  • Similar to next-state logic, ensure all outputs are assigned values in all paths within the always @* block to prevent unintentional latch inference. Assigning default values at the start is a good practice.

Two-Process FSM Style

An alternative common style combines the next-state logic and output logic into a single combinational always block if the outputs are simple or closely tied to transitions. The state register remains a separate clocked always block.

// Two-Process FSM Style
// Process 1: State Register (Sequential) - Same as above
always @(posedge clk or negedge rst_n) begin
    if (!rst_n)   current_state <= S_IDLE;
    else          current_state <= next_state;
end
 
// Process 2: Next-State and Output Logic (Combinational)
always @* begin
    // Default assignments for next_state and all outputs
    next_state = S_IDLE; // Or current_state
    output_X = 1'b0;
    output_Y = 1'b0;
    // ...
 
    case (current_state)
        S_IDLE: begin
            output_X = 1'b0; // Moore output example
            if (start_condition) begin
                next_state = S_STATE_A;
                // output_Y = input_Z; // Mealy output example, if needed here
            end else begin
                next_state = S_IDLE;
            end
        end
        S_STATE_A: begin
            output_X = 1'b1; // Moore output
            if (condition_for_B) begin
                next_state = S_STATE_B;
            end else begin
                next_state = S_STATE_A;
            end
        end
        // ... other states, defining both next_state and outputs
        default: begin
            next_state = S_IDLE;
            output_X = 1'b0;
            output_Y = 1'b0;
        end
    endcase
end

This two-process style can be more concise but requires careful management of default assignments for both next_state and all outputs within the single combinational block. The three-process style (separate blocks for state register, next-state logic, and output logic) often provides better separation of concerns and can be easier to debug and maintain, especially for complex FSMs.

Timing in Digital Circuits: Performance and Correctness

In digital design, “timing” refers to the temporal characteristics of signals and circuits. Understanding and managing timing is not merely about making circuits fast; it is absolutely critical for ensuring their correct operation, especially for sequential systems. Incorrect timing can lead to unpredictable behavior, data corruption, and system failure, even if the logic itself is functionally correct.

Why Care About Timing? The Fundamental Tradeoffs

Digital design constantly involves balancing several competing objectives. Timing plays a central role in these tradeoffs:

  • Performance (Speed, Throughput, Latency):
    • Speed (Clock Frequency): How fast the system can operate, often limited by the longest delay path in the circuit.
    • Throughput: The amount of data processed per unit of time.
    • Latency: The time taken for an input to produce a corresponding output. Improving these often requires careful timing optimization.
  • Area: The physical silicon area occupied by the circuit. Smaller circuits are generally cheaper. Optimizing for speed might sometimes increase area (e.g., by using more parallel structures or larger transistors).
  • Power/Energy:
    • Power Consumption: The rate at which energy is consumed. Higher speeds and more active components generally increase power consumption.
    • Energy Efficiency: The amount of computation performed per unit of energy.
  • Design Time/Effort: Complex timing closure (ensuring all timing constraints are met) can significantly increase design and verification effort.
  • Reliability: Ensuring the circuit works correctly across variations in manufacturing, voltage, and temperature (PVT variations), which all affect gate delays.

Architects and designers must make informed decisions to optimize for the most critical parameters for a given application, often accepting compromises in others.

Combinational Circuit Timing

Even in purely combinational circuits (those without memory elements), timing is important as these circuits form the logic blocks between sequential elements.

Circuit Delay Definitions

  • Gate Delay: Every logic gate has an intrinsic delay – the time it takes for a change at its input(s) to propagate and cause a change at its output. This delay depends on the gate’s type, its load (how many other gates it drives and the capacitance of the interconnect), transistor sizes, voltage, and temperature.
  • Path Delay: The total delay along a specific path from a primary input of a combinational block to a primary output, or from an input to an output of an internal gate. It’s the sum of gate delays and interconnect (wire) delays along that path.

Contamination Delay () and Propagation Delay ()

For any path through a combinational circuit, or for any individual gate:

  • Propagation Delay (): The maximum time taken for an output to settle to its final, stable value after an input change that causes that output to change. It represents the latest time an output will become valid.
  • Contamination Delay (): The minimum time taken for an output to begin changing after an input change that causes that output to change. It represents the earliest time an output might become invalid or start transitioning. Often, is non-zero and indicates how long an output will remain stable at its old value after an input changes.

Critical Path and Shortest Path

In a combinational logic block:

  • Critical Path (Longest Path): The path from any input to any output that has the maximum total propagation delay (). The delay of the critical path determines the maximum operating speed of the combinational block itself, and significantly influences the maximum clock frequency of a synchronous system in which it is used.
  • Shortest Path: The path from any input to any output that has the minimum total contamination delay () (or sometimes minimum propagation delay, depending on context, but is more relevant for hold time analysis). This indicates how quickly the effect of an input change can start to appear at an output.

Identifying and optimizing the critical path is a primary goal in high-performance design. Shortest path analysis is crucial for avoiding hold-time violations in sequential circuits.

Glitches (Hazards)

A glitch (or hazard) is an unwanted, transient change in the output of a combinational circuit that occurs as inputs change. Glitches happen because signals may arrive at the inputs of a gate at slightly different times due to unequal path delays.

  • Static Hazard: The output is supposed to remain at a constant value (e.g., static ‘1’ or static ‘0’) during an input transition, but it momentarily changes to the opposite value before settling back.
    • Static-1 Hazard: Output should be ‘1’, momentarily goes to ‘0’, then back to ‘1’.
    • Static-0 Hazard: Output should be ‘0’, momentarily goes to ‘1’, then back to ‘0’.
  • Dynamic Hazard: The output is supposed to change from one value to another (e.g., ‘0’ to ‘1’), but it changes multiple times before settling (e.g., 0 1 0 1).

Avoiding Glitches:

  • For SOP expressions, static-1 hazards can sometimes be eliminated by adding redundant product terms (consensus terms) to the Boolean expression. These terms “cover” the potential glitch by ensuring that for any single input variable change that should not alter the output, there’s always at least one product term holding the output steady. This can be visualized and achieved using Karnaugh Maps by ensuring all adjacent groups of ‘1’s are covered by an overlapping group.
  • While glitches are often tolerable in purely combinational logic whose outputs are eventually sampled by flip-flops (as long as the output settles before the clock edge), they can be problematic if they feed asynchronous inputs of other circuits (like asynchronous set/reset inputs of flip-flops) or clock inputs.

Sequential Circuit Timing

Timing is even more critical in sequential circuits, which rely on clocked storage elements (flip-flops) to store state. The correct interaction between combinational logic delays and flip-flop timing characteristics is paramount.

Flip-Flop Timing Parameters

Setup Time ()

The setup time is the minimum amount of time that the data input (D) of a flip-flop must be stable and valid before the active clock edge arrives. If the data changes too close to the clock edge (i.e., within the setup time window), the flip-flop may not capture the data correctly, or it might enter a metastable state.

Hold Time ()

The hold time is the minimum amount of time that the data input (D) of a flip-flop must remain stable and valid after the active clock edge has passed. If the data changes too soon after the clock edge (i.e., within the hold time window), the flip-flop might capture the new, incorrect data, or again, become metastable.

Clock-to-Q Delay ( or )

The clock-to-Q delay is the propagation delay from the active clock edge to the corresponding change on the Q output of the flip-flop. It’s the time it takes for the newly captured data to appear at the output. There can be a contamination clock-to-Q delay (, earliest Q changes) and a propagation clock-to-Q delay (, latest Q becomes stable). We often use when considering maximum path delays.

Aperture Time

The aperture time () of a flip-flop is the brief period around the active clock edge during which the input data must be stable. It is essentially the sum of the setup time and the hold time (). This defines the critical window where data integrity is paramount.

Metastability

Metastability is an undesirable, unstable, or intermediate state in a flip-flop where its output has not settled to a valid ‘0’ or ‘1’ logic level within the expected time. It can occur if setup or hold times are violated, or if an asynchronous input changes very close to the clock edge.

  • Behavior: A metastable flip-flop might oscillate, take an unpredictably long time to settle to a stable ‘0’ or ‘1’, or even settle to a voltage level that is not a valid logic level.
  • Consequences: If a metastable output is used by other logic before it resolves, it can cause system-wide errors.
  • Mitigation: While it cannot be entirely eliminated when dealing with asynchronous inputs, the probability of metastable events causing failure can be reduced by:
    1. Using specially designed synchronizer circuits (e.g., two or more flip-flops in series) to allow more time for a potentially metastable signal to resolve before it’s used by the core synchronous logic.
    2. Choosing flip-flops with very short resolution times.
    3. Ensuring setup and hold times are met for all synchronous paths.

Setup Time Constraint (Maximum Clock Frequency)

For a synchronous circuit to operate correctly, the data launched from one flip-flop (FF1) must arrive at the D input of the next flip-flop (FF2) before the setup time window of FF2, relative to the next clock edge. Consider a path from FF1’s Q output, through some combinational logic, to FF2’s D input.

  • : Clock period.
  • : Propagation clock-to-Q delay of FF1.
  • : Maximum propagation delay of the combinational logic between FF1 and FF2.
  • : Setup time of FF2.

The data launched by FF1 at a clock edge will be available at its Q output after . It then takes to propagate through the combinational logic. This data must arrive at FF2’s D input at least before the next clock edge. Therefore, the total delay must be less than one clock period: This inequality sets the minimum clock period () and thus the maximum clock frequency () for the system. The path with the largest sum is the critical path of the sequential system.

Hold Time Constraint

The hold time constraint ensures that a new data value launched from FF1 does not arrive at FF2 too early and corrupt the data that FF2 is currently trying to hold stable from the previous clock cycle. FF2 needs its D input to remain stable for (hold time of FF2) after the clock edge that captures the current data.

The data launched by FF1 becomes valid at its Q after (contamination clock-to-Q of FF1, the earliest Q can change). It then takes (contamination delay of combinational logic, the earliest the D input of FF2 can change) to reach FF2. This earliest arrival of the next data value at FF2’s D input must occur after FF2 has successfully held the current data for its hold time . Therefore: Hold time violations are typically caused by:

  • Very short logic paths between flip-flops (small ).
  • Flip-flops with a large hold time requirement () relative to their contamination clock-to-Q delay (). Hold time violations are independent of the clock frequency but depend on the minimum delays in the circuit. They are often fixed by adding buffers (delay elements) to the short path.

Clock Skew ()

Clock skew is the difference in arrival times of the clock signal at different flip-flops in the system. Ideally, all flip-flops should receive the clock edge at precisely the same instant. In reality, due to differences in wire lengths and buffer delays in the clock distribution network, the clock edge arrives at different flip-flops at slightly different times.

  • : Skew between flip-flop and flip-flop . It’s positive if the clock arrives at FFj later than at FFi.

Setup Time Constraint with Clock Skew

Consider data path from FF1 to FF2. If the clock arrives at FF2 later than at FF1 (, where is ), FF2 effectively has more time to meet setup because its “deadline” (its clock edge) is delayed. Conversely, if the clock arrives at FF2 earlier (), it reduces the available time. The constraint becomes:

  • Positive skew (clock at FF2 later) helps meet setup time (effectively increases ). This is sometimes called “useful skew” or “time borrowing.”
  • Negative skew (clock at FF2 earlier) hurts setup time (effectively decreases ).
Hold Time Constraint with Clock Skew

If the clock arrives at FF2 later than at FF1 (), the data from FF1 (which is launched based on FF1’s earlier clock) might change at FF2’s input while FF2 is still trying to hold its previous value (based on FF2’s later clock). This makes hold violations more likely. The constraint becomes:

  • Positive skew (clock at FF2 later) hurts hold time (increases the minimum delay required).
  • Negative skew (clock at FF2 earlier) helps hold time.

Managing clock skew is a critical aspect of high-speed digital design, often requiring sophisticated clock tree synthesis (CTS) techniques to minimize skew or intentionally introduce useful skew.

Verification and Testing in Digital Design

Designing a digital circuit is only part of the process; ensuring it behaves correctly and meets its specifications is equally, if not more, critical. Verification is the process of confirming that the design meets its functional and performance requirements before manufacturing. Testing refers to the process of checking the manufactured physical chip for defects and functional correctness. This section focuses primarily on verification techniques, particularly those relevant to HDL-based design.

Circuit Verification Approaches

Verifying a digital design involves multiple techniques, often applied at different stages and levels of abstraction:

Formal Verification

This involves using mathematical methods to prove or disprove the correctness of a design with respect to a formal specification or certain properties (e.g., absence of deadlocks, equivalence between two design representations).

  • Model Checking: Explores the state space of a design to check if certain properties (often expressed in temporal logic) hold.
  • Equivalence Checking: Compares two versions of a design (e.g., RTL vs. synthesized netlist, or two different RTL implementations) to ensure they are logically equivalent.
  • SAT Solvers (Satisfiability Solvers): Can be used to check if a Boolean formula representing a property or a condition can be satisfied. If a condition representing an error can be satisfied, the solver provides a counterexample (a set of inputs causing the error).

While powerful, formal verification can be computationally intensive and may not be scalable to verify all aspects of very large designs. It’s often used to verify critical properties or modules.

HDL Functional Simulation (e.g., using tools like Vivado Simulator, ModelSim, VCS)

This is the most common verification method. The HDL description of the design (the Design Under Test or DUT) is simulated in a software environment.

  • Testbenches: A separate HDL module (the testbench) is written to:
    1. Instantiate the DUT.
    2. Generate input stimuli (test patterns/vectors) for the DUT.
    3. Observe the DUT’s outputs.
    4. Compare the actual outputs against expected outputs to detect errors.
  • Focus: Primarily verifies logical correctness and functional behavior. Can also incorporate coarse timing models (e.g., #delay in Verilog for behavioral delays) but is not a substitute for static timing analysis or detailed post-layout timing simulation for rigorous timing verification.

Circuit Simulation (e.g., SPICE - Simulation Program with Integrated Circuit Emphasis)

This type of simulation operates at a much lower level of abstraction, typically at the transistor level.

  • Models: Uses detailed analog models for transistors, capacitors, resistors, etc.
  • Analysis: Can accurately predict voltage levels, current flows, precise propagation delays, power consumption, and other analog effects.
  • Usage: Too slow for verifying entire large digital systems. It’s primarily used for:
    • Characterizing basic cells (like standard library gates or custom analog blocks).
    • Analyzing critical paths for precise timing.
    • Simulating mixed-signal circuits or I/O interfaces.

Testing Large Designs: A Multi-Level Approach

For complex systems, verification and testing are multi-faceted:

  • High-Level Functional Verification: Focuses on ensuring the overall system architecture and algorithms behave as intended. This is often done with behavioral HDL models, system-level modeling languages (like SystemC), or even software models early in the design cycle.
  • Low-Level Verification (Timing, Power, etc.): As the design is refined into RTL and then to a gate-level netlist, verification focuses on ensuring timing constraints are met (Static Timing Analysis - STA), power targets are achieved, and the synthesized logic is equivalent to the RTL.
  • Block-Level Verification: Individual modules or blocks are verified thoroughly before being integrated into the larger system. This “divide and conquer” approach is crucial.
  • System-Level Integration Verification: After individual blocks are verified, the focus shifts to verifying their correct interaction and communication when integrated.

Functional Verification in Detail

Functional verification aims to answer the question: “Does my design do what it’s supposed to do according to its specification?”

Approaches to Functional Verification

  • Simulation (Dominant): As described above, using testbenches to drive the DUT with various input scenarios and check outputs. This is dynamic verification, as it checks behavior for specific input patterns. The challenge is achieving sufficient “coverage” – ensuring enough diverse and critical scenarios are tested.
  • Formal Verification (Complementary): As mentioned, can prove properties for all possible inputs but may not scale for full-system verification. Often used for specific critical modules or properties. (This topic is extensive and typically covered in more advanced courses).

The Testbench: Heart of HDL Simulation

A Verilog testbench is a Verilog module that does not represent synthesizable hardware. Its sole purpose is to test another module (the DUT).

A testbench typically includes:

  1. DUT Instantiation: An instance of the module to be tested.

    // In testbench.v
    // Instantiate the module MyCircuit
    MyCircuit dut (
        .clk(tb_clk),
        .reset_n(tb_reset_n),
        .data_in(tb_data_in),
        .data_out(tb_data_out),
        .valid(tb_valid)
    );
  2. Signal Declarations: reg types for signals driven by the testbench to the DUT’s inputs, and wire types for signals observed from the DUT’s outputs.

    // In testbench.v
    reg tb_clk;
    reg tb_reset_n;
    reg [7:0] tb_data_in;
    wire [7:0] tb_data_out;
    wire tb_valid;
  3. Clock Generation (for synchronous DUTs): An always block to generate a periodic clock signal.

    // In testbench.v
    parameter CLK_PERIOD = 10; // e.g., 10 time units
    initial tb_clk = 0;
    always #(CLK_PERIOD/2) tb_clk = ~tb_clk;
  4. Stimulus Generation: An initial block (or multiple) to apply a sequence of input values to the DUT.

    // In testbench.v
    initial begin
        // Initialize inputs
        tb_reset_n = 0; // Assert reset
        tb_data_in = 8'h00;
        # (CLK_PERIOD * 2); // Hold reset for 2 clock cycles
     
        tb_reset_n = 1; // De-assert reset
        # (CLK_PERIOD);
     
        // Apply first test vector
        tb_data_in = 8'hA5;
        # (CLK_PERIOD);
     
        // Apply second test vector
        tb_data_in = 8'h3C;
        # (CLK_PERIOD * 3); // Wait a few cycles
     
        // Add more stimuli...
     
        $display("Simulation finished.");
        $finish; // End simulation
    end
  5. Output Observation and Checking: Logic to monitor the DUT’s outputs and compare them against expected values.

Testbench Types and Output Checking Strategies

Manual Inspection via Waveform Diagrams (Less Effective for Large Designs)
  • Process: Run the simulation and use a waveform viewer (provided by simulators like Vivado’s) to visually inspect the input and output signals over time. The designer manually checks if the outputs are correct for the applied inputs.
  • Pros: Good for initial debugging and understanding signal interactions.
  • Cons: Tedious, error-prone for complex scenarios or long simulations, not scalable, not easily repeatable or automatable.
Self-Checking Testbenches

These testbenches automatically verify the DUT’s outputs against expected values and report errors.

Manually Asserting Expected Values

Within the testbench, after applying stimuli and waiting for the DUT to produce an output, specific checks are made.

// In testbench.v, within an initial block or a clocked always block
initial begin
    // ... (apply reset and some inputs) ...
    # (CLK_PERIOD * 5); // Wait for output to be valid
 
    if (tb_data_out === 8'hF0 && tb_valid === 1'b1) begin
        $display("Test Case 1 PASSED at time %0t", $time);
    end else begin
        $display("Test Case 1 FAILED at time %0t: Expected out=F0, valid=1. Got out=%h, valid=%b",
                 $time, tb_data_out, tb_valid);
    end
    // ... more test cases ...
end
  • Pros: Clear intent for each check.
  • Cons: Can become very verbose if many checks are needed. Expected values are hardcoded.
Using Test Vectors (Input Stimuli and Expected Outputs from Files)

A common approach is to store test patterns (inputs) and their corresponding expected outputs in external files. The testbench reads these vectors, applies inputs, and compares DUT outputs to the expected ones.

// In testbench.v
reg [7:0] expected_out;
reg [15:0] test_vector; // e.g., {input_val, expected_output_val}
integer file_handle, i;
 
initial begin
    file_handle = $fopen("test_vectors.txt", "r");
    if (file_handle == 0) begin
        $display("Error: Could not open test_vectors.txt");
        $finish;
    end
 
    // ... (reset sequence) ...
 
    while (!$feof(file_handle)) begin
        // Read one vector: e.g., 8 bits input, 8 bits expected output
        i = $fscanf(file_handle, "%h %h\n", tb_data_in, expected_out);
 
        # (CLK_PERIOD); // Apply input, wait for output
 
        if (tb_data_out !== expected_out) begin
            $display("ERROR at time %0t: Input=%h, Expected=%h, Got=%h",
                     $time, tb_data_in, expected_out, tb_data_out);
        end else begin
            $display("PASS at time %0t: Input=%h, Output=%h",
                     $time, tb_data_in, tb_data_out);
        end
    end
    $fclose(file_handle);
    $finish;
end
  • Pros: Separates test data from testbench logic, easily add many test cases, can be generated by scripts.
  • Cons: Still requires generating the expected outputs beforehand (which might be complex). Does not inherently check for unexpected behavior between specified vector points.
Automatic Testing with a “Golden Model”

For complex DUTs, generating all expected outputs manually can be as difficult as designing the DUT itself. A “golden model” approach uses a reference model known to be correct (or at least, trusted) to generate expected outputs.

  • Golden Model: This could be:

    • A higher-level behavioral model of the DUT (e.g., written in C, SystemC, or even a more abstract Verilog behavioral model).
    • A previous, verified version of the DUT.
  • Process:

    1. The testbench generates (or reads) input stimuli.
    2. These stimuli are applied to both the DUT and the golden model simultaneously.
    3. The outputs from the DUT and the golden model are continuously compared. Any mismatch indicates an error in the DUT (assuming the golden model and test setup are correct).
    // In testbench.v - Conceptual
    // Golden_Model golden_dut (.clk(tb_clk), ..., .data_out(golden_data_out));
    // MyCircuit    dut        (.clk(tb_clk), ..., .data_out(actual_data_out));
     
    // always @(posedge tb_clk) begin // Or continuous checking
    //     if (actual_data_out !== golden_data_out) begin
    //         $display("MISMATCH at time %0t: DUT_out=%h, Golden_out=%h",
    //                  $time, actual_data_out, golden_data_out);
    //     end
    // end
  • Pros: Powerful for complex designs, can achieve high coverage if stimuli are good.

  • Cons: Requires developing and verifying the golden model itself. Differences in timing or uninitialized states between DUT and golden model need careful handling.

Timing Verification

Ensuring the design meets its timing requirements (setup, hold, clock frequency) is crucial.

High-Level Timing Simulation with #delay (Behavioral Timing)

Verilog allows specifying delays behaviorally using #<delay_value>.

// Example: Behavioral model of a gate with delay
assign #5 y = a & b; // Output y updates 5 time units after a or b changes
  • Usage: Useful for modeling abstract delays in early-stage behavioral simulations or in testbenches to control event timing.
  • Limitations for Accurate Timing Verification: These behavioral delays are not typically used by synthesis tools to infer actual hardware delays. Real hardware delays depend on technology, layout, wire lengths, etc. Relying on #delay for accurate timing sign-off of synthesized hardware is incorrect.

Circuit-Level Timing Verification (Post-Synthesis/Post-Layout)

True timing verification requires analyzing the circuit after it has been synthesized to gates and, ideally, after physical layout (place and route).

  • Static Timing Analysis (STA): This is the primary method. STA tools (like Vivado Timing Analyzer, PrimeTime) analyze the circuit statically (without simulating input vectors).
    • They calculate delays along all possible paths using timing models for gates and interconnects provided by technology libraries.
    • They check for setup and hold violations against specified clock constraints.
    • They identify critical paths.
  • Timing Simulation (Gate-Level Simulation with Timing): After synthesis or layout, delay information (e.g., in an SDF - Standard Delay Format - file) can be back-annotated to the gate-level netlist. Simulating this annotated netlist provides a dynamic check of timing behavior under specific input stimuli. It’s more computationally intensive than STA but can catch issues STA might miss, especially related to dynamic effects or complex clocking.

The Role of EDA Tools and the Iterative Process

  • Good News: Modern Electronic Design Automation (EDA) tools provide significant assistance. Synthesis tools attempt to meet timing constraints. STA tools provide detailed reports. Place and route tools also perform timing-driven optimizations.
  • Bad News (Challenges):
    • Tools are not perfect and rely on accurate models and constraints.
    • For complex designs, achieving “timing closure” (meeting all timing constraints) can be a significant challenge.
    • Sometimes, design changes (RTL modifications) are needed to resolve timing violations that tools cannot fix automatically.
  • Iterative Process: Meeting timing constraints is often an iterative process:
    1. Design RTL.
    2. Set timing constraints (clock period, I/O delays).
    3. Synthesize.
    4. Run STA.
    5. Analyze violations.
    6. If violations exist, modify RTL, adjust synthesis strategies, or refine constraints, and repeat from step 3 or 4. This loop continues until the design meets timing.

The Computing System: Architecture and Operation

At its essence, computing is the process of transforming information according to a well-defined set of rules or procedures. This transformation is carried out by a computing system, or more specifically, a computer.

Models of Computation

Several theoretical models describe how computation can be performed. While we primarily focus on one, it’s useful to be aware of others:

  • Von Neumann Model: This is the dominant architecture for most general-purpose computers today. It is characterized by a single address space for both instructions and data, and by sequential instruction execution.
  • Dataflow Model: In this model, computation is driven by the availability of data. An instruction executes as soon as all its required operands are available. This model inherently supports high degrees of parallelism but has faced challenges in general-purpose adoption due to control complexity and memory latency.
  • Harvard Architecture: A variation where instructions and data have separate memory spaces and buses. This allows simultaneous fetching of instructions and data, potentially improving performance. Many microcontrollers and DSPs use a modified Harvard architecture.
  • Other models include cellular automata, quantum computing models, etc., which explore different paradigms.

What is a Computer? The Fundamental Components

From a high-level architectural perspective, a computer can be broadly defined by three interconnected core components:

  1. Processor (or Central Processing Unit - CPU): The “brain” of the computer, responsible for fetching, decoding, and executing instructions.
  2. Memory: Stores both the instructions (the program) and the data that the program operates on.
  3. Input/Output (I/O) Devices: Allow the computer to interact with the outside world (e.g., keyboards, displays, network interfaces, storage drives).

Our Approach: Building a Basic Computer Model

In DDCA, we will leverage our understanding of combinational and sequential logic to construct the fundamental units of a computer. Think of this as assembling more complex structures from simpler building blocks:

  • Execution Units: Perform arithmetic and logical operations (e.g., ALUs built from adders and logic gates).
  • Decision Units: Implement control flow (e.g., comparators, logic for branching).
  • Memory Units: Store information (e.g., registers, register files, simple RAM arrays built from latches/flip-flops).
  • Communication Units: Facilitate data transfer between components (e.g., buses, multiplexers).

The “program” is the set of instructions that dictates the computer’s operations. The nature and format of this program are highly dependent on the chosen computing model and its specific Instruction Set Architecture (ISA).

We will frequently refer to and draw examples from two well-known educational ISAs:

  • MIPS (Microprocessor without Interlocked Pipeline Stages): A popular RISC (Reduced Instruction Set Computer) architecture often used in academic settings due to its relatively simple and regular instruction set. We’ll look at a subset of MIPS.
  • LC-3 (Little Computer 3): A very simple ISA designed specifically for teaching computer organization. Its simplicity allows for a complete understanding of its datapath and control logic.

The Von Neumann Model In-Depth

The Von Neumann architecture, proposed by John von Neumann and others, forms the basis for nearly all modern general-purpose computers.

Core Principles

  1. Stored-Program Concept: Instructions and data are both stored in the same read-write memory. This means programs can be treated as data (e.g., loaded from disk, modified by other programs like compilers).
  2. Sequential Instruction Execution: Instructions are typically fetched and executed one after another in a sequence, unless a control flow instruction (like a branch or jump) explicitly alters the sequence.

Components of a Von Neumann Machine

1. Memory (Main Memory or Primary Storage)

The memory unit stores both program instructions and the data those instructions operate upon.

  • Bits, Bytes, Words: Memory is organized as a collection of storage locations. The smallest unit is a bit. Bits are grouped into bytes (typically 8 bits). Multiple bytes form a word (e.g., 16 bits, 32 bits, 64 bits, depending on the architecture). The word size is often the natural unit of data that the processor handles efficiently.
  • Address Space: Each unique storage location (e.g., each byte or each word) in memory is identified by a unique binary number called its address. The set of all possible addresses defines the address space. An -bit address can access locations.
  • Addressability: Refers to the size of the data item that each unique address points to.
    • Byte-addressable: Each byte has a unique address. Most modern systems are byte-addressable. A 32-bit word at address X would occupy bytes X, X+1, X+2, X+3.
    • Word-addressable: Each word has a unique address. Less common now for general-purpose systems.
  • Memory Access Registers (Interface to CPU):
    • Memory Address Register (MAR): Holds the address of the memory location to be accessed (read from or written to).
    • Memory Data Register (MDR) or Memory Buffer Register (MBR): Holds the data being transferred to memory (for a write) or fetched from memory (for a read).
  • Endianness: Describes the order in which bytes of a multi-byte word are stored in memory at consecutive byte addresses. This is critical when exchanging data between systems with different endianness.
    • Big-Endian: The most significant byte (MSB) of the word is stored at the lowest memory address. The “big end” comes first.
      • Example: The 32-bit word 0x12345678 stored at byte address 0x100:
        • Address 0x100: 12
        • Address 0x101: 34
        • Address 0x102: 56
        • Address 0x103: 78
    • Little-Endian: The least significant byte (LSB) of the word is stored at the lowest memory address. The “little end” comes first.
      • Example: The 32-bit word 0x12345678 stored at byte address 0x100:
        • Address 0x100: 78
        • Address 0x101: 56
        • Address 0x102: 34
        • Address 0x103: 12
    • How to Remember: Think of “Big” meaning the “big part” (MSB) is at the “beginning” (lowest address). “Little” means the “little part” (LSB) is at the “beginning.” MIPS and many network protocols are traditionally big-endian. Intel x86 processors are little-endian. ARM can often be configured for either.
2. Processing Unit (Often part of the CPU, also called Datapath)

This unit contains the circuitry that performs arithmetic and logical operations on data.

  • Functional Units: Specialized hardware blocks for specific operations (e.g., adders, shifters, multipliers).
  • Arithmetic Logic Unit (ALU): A core functional unit that can perform a variety of arithmetic (addition, subtraction) and bitwise logical (AND, OR, XOR, NOT) operations. Control signals (often derived from the instruction’s opcode) select which operation the ALU performs.
  • Registers (Internal to the CPU): Small, very fast storage locations within the processor used to hold temporary data, operands, results, and control information.
    • General-Purpose Registers (GPRs): Can be used by programmers (or compilers) for various purposes. A set of GPRs is often called a register file.
    • Special-Purpose Registers: Have specific roles (e.g., Program Counter, Instruction Register, Status Register).
    • Memory vs. Registers: Accessing registers is significantly faster (often within a single clock cycle) than accessing main memory due to their proximity to the ALU and dedicated datapaths. This speed difference is a primary reason for using registers to hold frequently accessed data.
3. Control Unit (Often part of the CPU)

The control unit is responsible for orchestrating the operation of the entire computer. It fetches instructions from memory, decodes them, and generates the necessary control signals to direct the other components (processing unit, memory, I/O) to execute the instruction.

  • It manages the sequence of operations (the fetch-decode-execute cycle).
  • It sends signals to the ALU to select an operation, to registers to read or write data, and to memory to initiate read or write cycles.
  • Buses: Electrical pathways that connect the various components, allowing for the transfer of data, addresses, and control signals. Common types include the data bus, address bus, and control bus.
4. Input Devices

Allow data and commands to be entered into the computer (e.g., keyboard, mouse, scanner, network interface receiving data).

5. Output Devices

Allow the results of computations and other information to be presented to the user or sent to other systems (e.g., display monitor, printer, network interface sending data).

Program-Visible Architectural State (Programmer’s Model)

This refers to the set of registers and memory locations that can be directly accessed and modified by machine language instructions. This state defines the context of a program at any given time.

  • General-Purpose Registers: The set of registers available to the programmer/compiler for storing data.
  • Memory: The addressable main memory contents.
  • Program Counter (PC) (or Instruction Pointer - IP): A special-purpose register that holds the memory address of the next instruction to be fetched and executed. It is automatically incremented after an instruction is fetched (or updated by branch/jump instructions).
  • Status Register (or Flags Register, Condition Code Register): Contains bits (flags) that reflect the outcome of recent operations (e.g., Zero flag, Carry flag, Overflow flag, Negative flag). These flags are used by conditional branch instructions.

Instruction Set Architecture (ISA)

The Instruction Set Architecture (ISA) is a critical abstraction layer that defines the interface between the software (programs written in machine language or compiled from higher-level languages) and the hardware (the processor). It’s the “contract” that specifies what the processor can do.

An ISA defines:

  • The set of instructions the processor can execute (the instruction set).
  • The data types that instructions can operate on (e.g., integers, floating-point numbers of various sizes).
  • The registers that are visible to the programmer/compiler.
  • The memory addressing modes used to specify operand locations in memory.
  • The instruction formats (how the bits of an instruction are laid out to specify the operation, operands, etc.).
  • The rules for handling exceptions and interrupts.

The ISA is a specification; a particular processor implements an ISA. Multiple processors from different manufacturers can implement the same ISA (e.g., many companies make x86-compatible processors that implement the Intel x86 ISA).

We will illustrate ISA concepts using examples from simplified versions of LC-3 and MIPS.

High-Level Overview of ISA Elements: A Deeper Dive

The Instruction Set Architecture (ISA) serves as the definitive contract between software and hardware, meticulously detailing the processor’s capabilities. A robust understanding of its constituent elements is paramount for anyone involved in system design, compiler construction, or low-level programming. We will explore these elements, drawing illustrative examples primarily from the MIPS and LC-3 architectures, which, despite their varying complexity, embody common ISA principles.

Fundamental Instruction Categories

While specific instructions vary widely across ISAs, they can generally be classified into a few overarching categories based on their primary function:

1. Operate Instructions (Data Processing)

These instructions form the computational core of the ISA, performing arithmetic and logical transformations on data.

  • Purpose: To execute calculations (e.g., addition, subtraction, multiplication, division) and bitwise logical operations (e.g., AND, OR, XOR, NOT, shifts, rotates).
  • Operands: Typically sourced from registers. Some ISAs (CISC - Complex Instruction Set Computers) might allow operands directly from memory, while RISC (Reduced Instruction Set Computer) ISAs like MIPS usually require data to be loaded into registers first. Operands can also be immediate values (constants embedded directly within the instruction encoding).
  • Result Destination: The result of an operate instruction is almost invariably stored back into a register.
  • Variants & Examples:
    • Arithmetic:
      • MIPS: add rd, rs, rt (Register rd Register rs + Register rt); addi rt, rs, immediate (Register rt Register rs + Sign-Extended Immediate). Many ISAs provide variants for signed/unsigned arithmetic and for handling overflow.
      • LC-3: ADD R1, R2, R3 (R1 R2 + R3); ADD R1, R2, #5 (R1 R2 + 5, immediate value).
    • Logical:
      • MIPS: and rd, rs, rt; or rd, rs, rt; xor rd, rs, rt; nor rd, rs, rt; andi rt, rs, immediate; ori rt, rs, immediate; xori rt, rs, immediate.
      • LC-3: AND R1, R2, R3; AND R1, R2, #5; NOT R1, R2 (R1 ).
    • Shift/Rotate:
      • MIPS: sll rd, rt, shamt (Shift Left Logical rt by shamt bits into rd); srl (Shift Right Logical); sra (Shift Right Arithmetic - preserves sign bit); sllv rd, rt, rs (Shift Left Logical Variable - shift amount from register rs).
      • Many ISAs differentiate between logical shifts (fill with zeros) and arithmetic shifts (preserve sign bit on right shifts). Rotates, which circulate bits, are also common.
2. Data Movement Instructions (Memory Access & Register Transfers)

These instructions are responsible for transferring data between different storage locations within the computing system, primarily between main memory and processor registers.

  • Purpose: To load data from memory into registers for processing, and to store results from registers back into memory. Also includes register-to-register moves.
  • Addressing Modes: A critical aspect of data movement instructions is how they specify memory addresses. Common addressing modes include:
    • Register Indirect (or Base Addressing): The effective memory address is the value held in a specified register. (e.g., MIPS: lw $t0, ($s1) - address is in $s1$).
    • Displacement/Offset Addressing (Base plus Offset): The effective address is calculated by adding an immediate offset (encoded in the instruction) to the value in a base register. (e.g., MIPS: lw $t0, offset($s1) - address is $s1 + offset). This is extremely common for accessing array elements or fields within structures.
    • PC-Relative Addressing: The effective address is calculated by adding an offset to the current Program Counter (PC). Used for accessing data or branching to locations near the current instruction. (e.g., LC-3: LD R1, LABEL - LABEL is an offset from PC).
    • Direct (or Absolute) Addressing: The full memory address is embedded within the instruction. Less common in modern RISC ISAs due to instruction length limitations but found in CISC.
    • Other modes like indexed addressing (base + index register + offset) also exist.
  • Data Size: Instructions often specify the size of the data being transferred (e.g., byte, half-word, word). MIPS example: lb (load byte), lh (load half-word), lw (load word), and corresponding store instructions sb, sh, sw. Sign extension for smaller loaded values (e.g., lbu for load byte unsigned) is also important.
  • Examples:
    • LC-3: LDR R1, R2, #6 (Load R1 from memory at address [R2 + 6]); STR R1, R2, #6 (Store R1 to memory at address [R2 + 6]); LEA R1, LABEL (Load Effective Address of LABEL into R1).
    • MIPS: lw $t0, offset($s1); sw $t0, offset($s1); lui $at, immediate (Load Upper Immediate - loads a 16-bit immediate into the upper half of a register, used for constructing 32-bit constants).
    • Register-to-register moves in MIPS are often achieved using an operate instruction, e.g., addu $t0, $zero, $s1 effectively moves $s1 to $t0 since $zero register always contains 0.
3. Control Flow Instructions (Branching and Jumping)

These instructions alter the default sequential execution flow of a program, allowing for conditional execution, loops, and procedure calls.

  • Purpose: To change the value of the Program Counter (PC), causing the processor to fetch the next instruction from a different memory location.
  • Types:
    • Unconditional Jumps/Branches: Always change the PC to a specified target address.
      • MIPS: j target_address; jr $rs (Jump Register - PC contents of register rs).
      • LC-3: JMP R2 (PC R2).
    • Conditional Branches: Change the PC only if a specified condition is met. The condition is typically based on processor status flags (e.g., Zero, Negative, Carry, Overflow flags set by previous operate instructions) or a comparison between registers.
      • MIPS: beq rs, rt, label (Branch on Equal: if rs == rt, PC label); bne rs, rt, label (Branch on Not Equal); slt rd, rs, rt (Set on Less Than: rd 1 if rs < rt, else 0 - this result can then be used with bne $rd, $zero, label to branch if less than). MIPS avoids explicit condition code flags for most branches.
      • LC-3: BRn LABEL (Branch if Negative flag is set); BRz LABEL; BRp LABEL; and combinations like BRnz LABEL. The N, Z, P flags are set by most instructions that write to a register.
    • Procedure/Function Calls: Save the current PC (return address) and then jump to the start address of the procedure.
      • MIPS: jal target_address (Jump And Link - saves PC+4 into register $ra (Return Address register) then PC target_address).
      • LC-3: JSR LABEL (Saves PC into R7, then PC LABEL); JSRR R2 (Saves PC into R7, then PC contents of R2).
    • Procedure/Function Returns: Restore the saved return address to the PC.
      • MIPS: jr $ra (Jump to the address stored in $ra).
      • LC-3: RET (PC contents of R7).
  • Target Address Calculation: Similar to memory addressing modes, branch/jump target addresses can be calculated PC-relatively (common for short branches) or using absolute addresses or register indirect addressing.

Instruction Formats

The instruction format defines how the bits of an instruction are laid out and interpreted by the processor’s control unit. Each bit field within an instruction has a specific meaning (e.g., opcode, register numbers, immediate values, offsets).

Different ISAs (and even different instruction types within the same ISA) have different formats. Common MIPS formats include:

  • R-type (Register type): Used for register-to-register operate instructions.
    • Fields: opcode (operation code), rs (source register 1), rt (source register 2), rd (destination register), shamt (shift amount), funct (function code - further specifies operation for a given opcode).
  • I-type (Immediate type): Used for operate instructions with an immediate operand, load/store instructions, and conditional branches.
    • Fields: opcode, rs (base register or source register), rt (destination register or source register for branches), immediate (16-bit constant/offset).
  • J-type (Jump type): Used for unconditional jump instructions.
    • Fields: opcode, target_address (26-bit pseudo-direct address).

LC-3 has a simpler, fixed-length (16-bit) instruction format where the top 4 bits are always the opcode, and the remaining 12 bits are interpreted based on the specific opcode.

Understanding instruction formats is crucial for decoding instructions and for appreciating the design tradeoffs between instruction set richness, encoding efficiency, and hardware decoding complexity. For example, the fixed length and regular structure of MIPS instructions simplify fetching and decoding, a hallmark of RISC architectures.

Semantics and Architectural Considerations

Beyond the basic types and formats, the precise semantics of each instruction are vital:

  • Effect on Status Flags/Condition Codes: Many ISAs (like LC-3 and x86, but not directly MIPS for most operations) have a status register with flags (Zero, Negative, Carry, Overflow). Operate instructions typically update these flags, which are then used by conditional branch instructions. MIPS often uses “set on condition” instructions followed by a branch on register value.
  • Byte vs. Word Addressing and Alignment: As discussed previously, whether the ISA primarily addresses bytes or words significantly impacts how offsets are calculated for load/store instructions and how data is laid out. Many ISAs require data to be aligned in memory (e.g., a 4-byte word must start at an address divisible by 4). Unaligned accesses might be disallowed, cause an exception, or be handled inefficiently by hardware.
  • Privilege Levels and System Calls: Most ISAs support different processor privilege levels (e.g., user mode, kernel/supervisor mode) to protect system resources. Instructions that manage system resources or perform I/O are often privileged. User programs typically request these services via system call instructions, which trap to the operating system.
  • Interrupts and Exceptions: The ISA defines how the processor responds to external interrupts (from I/O devices) and internal exceptions (errors like arithmetic overflow, illegal instruction, memory access violation). This involves saving the current state and transferring control to a specific handler routine.

The ISA provides a comprehensive blueprint of the processor’s functional capabilities from the software perspective. Its design reflects a multitude of tradeoffs between performance, complexity, code density, ease of compilation, and power efficiency.

The Dataflow Model of Computation: An Alternative Paradigm

While the Von Neumann model-characterized by its sequential instruction execution and a unified memory space for both instructions and data-is the predominant architecture for contemporary general-purpose computers, the Dataflow model presents a fundamentally different approach to organizing computation.

Core Principles of Dataflow

In a pure Dataflow architecture, the execution of operations is not dictated by a sequential program counter. Instead:

  • Data-Driven Execution: An instruction or computational node becomes eligible for execution precisely when all its required input operands (data values) become available.
  • Graphical Program Representation: Dataflow programs are often conceptualized and represented as directed graphs. In these graphs, nodes typically signify operations or functions, and the directed arcs (edges) represent the flow of data tokens between these operations.
  • Inherent Parallelism Exposure: The data-driven nature means that any number of operations whose operands are concurrently available can execute in parallel. This model naturally uncovers and exploits fine-grained parallelism within a computation.
  • Functional Purity (Ideal): Operations in a pure dataflow model consume input tokens and produce output tokens, ideally without causing side effects such as modifying a global shared state, which is common in Von Neumann architectures.
  • Tokens and Firing Rules: Data values propagate through the graph as “tokens.” An operational node “fires” (executes its designated function) upon satisfying its firing rule-typically, this means tokens must be present on all its input arcs. Upon firing, the node consumes these input tokens and generates one or more output tokens, which are then placed on its output arcs.

Consider the calculation of (A+B) * (C-D) as a conceptual example. In a dataflow representation, separate nodes would exist for the addition (A+B), subtraction (C-D), and multiplication operations. Data tokens representing A and B would flow to the addition node, while C and D flow to the subtraction node. Both addition and subtraction could execute concurrently once their respective inputs arrive. The multiplication node would only fire after it receives the result tokens from both the addition and subtraction nodes.

Advantages and Challenges

The Dataflow model offers the distinct advantage of readily exposing inherent parallelism, making it well-suited for data-intensive applications where many independent computations can occur simultaneously. It can also simplify reasoning about concurrent program behavior due to the explicit representation of data dependencies.

However, several challenges have hindered its widespread adoption for general-purpose computing. These include the complexity of efficiently managing data tokens and orchestrating their matching, the potential for memory latency to stall significant portions of the dataflow graph if data fetching is not effectively managed, difficulties in elegantly expressing complex conditional control flow and iterative constructs compared to imperative models, and the intricacies of dynamic resource allocation for processing units.

Despite these challenges, dataflow principles have significantly influenced various areas of computer science and engineering, including the design of specialized hardware accelerators (e.g., for digital signal processing), certain parallel programming models and languages, compiler optimization techniques for identifying instruction-level parallelism, and even the internal operational mechanisms of out-of-order execution units within modern Von Neumann processors, which can be viewed as implementing a localized form of dataflow.

Microarchitecture: Implementing the ISA Contract

The Instruction Set Architecture (ISA) meticulously defines what a processor is capable of doing-its functional behavior from the perspective of software. In contrast, the microarchitecture (often abbreviated as µarch or uarch) describes how the processor actually implements that ISA. It encompasses the specific internal design, organization, and interconnection of the processor’s hardware components.

The ISA versus Microarchitecture Distinction

It is crucial to differentiate between these two concepts:

The ISA serves as an abstraction layer, a formal specification. It dictates the set of supported instructions, available registers, the memory addressing model, data types, instruction encodings, and exception handling mechanisms. Software compiled for a specific ISA should, in principle, execute correctly on any processor that faithfully implements that same ISA, irrespective of the processor’s internal microarchitectural details.

The Microarchitecture, on the other hand, is the concrete hardware implementation that realizes the ISA. Different microarchitectures can implement the identical ISA but may vary dramatically in their internal structure, leading to different performance characteristics, power consumption profiles, and manufacturing costs. For instance, Intel’s Core i-series processors and AMD’s Ryzen processors both implement the x86-64 ISA, yet their underlying microarchitectures are distinct proprietary designs. Similarly, various ARM Cortex-A series processors implement the ARMv8-A ISA but feature diverse microarchitectural designs optimized for different market segments (e.g., mobile, server, embedded).

The Semantic Gap and ISA Design Philosophies

The “semantic gap” refers to the disparity in abstraction level between high-level programming languages (HLLs) used by software developers and the low-level primitive operations that a processor can directly execute. Different ISA design philosophies attempt to bridge this gap in different ways:

Complex Instruction Set Computers (CISC)

Architectures like Intel x86 are prime examples of CISC.

  • Objective: To reduce the semantic gap by providing a rich set of complex, powerful instructions. A single CISC instruction might perform a multi-step operation, such as loading an operand from memory, performing an arithmetic calculation with another operand (which could also be from memory), and then storing the result back to memory.
  • Implications for Compilers: The task of a compiler might appear simpler in some respects, as certain HLL constructs could map more directly to individual complex instructions.
  • Implications for Hardware: The processor’s control unit becomes exceedingly complex to decode and manage the execution of these varied and often variable-length instructions. Consequently, many modern CISC processors internally translate (or “crack”) these complex external instructions into sequences of simpler, internal micro-operations (µops). These µops are then executed by a more regular, often RISC-like, internal execution core. This internal translation is a form of ISA translation performed by the hardware.

Reduced Instruction Set Computers (RISC)

Architectures like MIPS, ARM, and RISC-V exemplify the RISC philosophy.

  • Objective: To simplify the hardware design by featuring a smaller set of simple, regular, and typically fixed-length instructions. Most RISC instructions are designed to execute in a single clock cycle or a predictable number of cycles within a pipelined execution model.
  • Implications for Compilers: The compiler’s role becomes more critical and complex. It must decompose HLL operations into sequences of these simpler RISC instructions and is heavily relied upon for sophisticated optimization to achieve high performance.
  • Implications for Hardware: RISC designs generally lead to simpler control units, facilitate easier instruction pipelining, and can often achieve higher clock frequencies compared to traditional CISC implementations of similar complexity.

It is noteworthy that the line between CISC and RISC has blurred over time. As mentioned, high-performance CISC processors often incorporate RISC-like principles internally. Conversely, some RISC ISAs have gradually expanded their instruction sets to include more specialized operations.

Key Microarchitectural Concepts: A High-Level Overview

Microarchitects employ a diverse toolkit of techniques and strategies to meet specific design goals related to performance, power efficiency, and cost. While many of these will be explored in greater depth in subsequent discussions, an initial overview is beneficial:

Pipelining: This is a fundamental technique for improving instruction throughput. Instruction processing is broken down into a series of sequential stages (e.g., Fetch, Decode, Execute, Memory Access, Writeback). Multiple instructions can be in different stages of execution simultaneously, akin to an assembly line.

In-Order versus Out-of-Order (OoO) Instruction Execution:

  • In-Order Execution: Instructions are fetched, decoded, executed, and their results committed to architectural state strictly in the order they appear in the program. This approach is simpler to implement but can lead to performance bottlenecks if an instruction stalls (e.g., waiting for a slow memory access), as subsequent independent instructions are also blocked.
  • Out-of-Order Execution (OoO): Allows the processor to reorder instruction execution internally based on operand availability and resource readiness, rather than strict program sequence. While the final results are committed in program order to maintain correctness, OoO execution can significantly improve performance by hiding latencies (e.g., executing later independent instructions while an earlier one is stalled). This comes at the cost of substantially increased hardware complexity for managing dependencies and reordering.

Memory Access Scheduling Policy: Refers to the strategies employed by the memory controller and processor to prioritize and reorder memory read and write requests. The goal is to optimize the utilization of memory bandwidth and reduce average memory access latency, considering factors like bank conflicts, row buffer hits in DRAM, and quality-of-service for different requestors.

Speculative Execution: A performance-enhancing technique where the processor makes intelligent guesses about the future outcome of operations, most notably branch instructions (predicting whether a branch will be taken or not taken). The processor then proceeds to fetch and execute instructions along the predicted path before the actual outcome of the branch is known. If the prediction is correct, execution time is saved. If incorrect, the speculatively executed results must be flushed, and execution recommences along the correct path, incurring a misprediction penalty.

Superscalar Processing: Describes the ability of a processor to fetch, decode, issue, and execute multiple instructions in a single clock cycle. This is achieved by incorporating multiple parallel execution units (e.g., several ALUs, multiple load/store units, floating-point units) and the necessary logic to manage them.

Clock Gating: An important power-saving technique. The clock signal to portions of the chip that are temporarily idle is selectively disabled (gated off). Since dynamic power consumption is proportional to switching activity, this significantly reduces power draw in inactive modules.

Caching: Involves using small, fast memory structures (caches) located physically closer to the processor core(s) to store frequently accessed data and instructions. This reduces the average latency of memory accesses, as fetching from a cache is much faster than fetching from main memory. Key parameters defining a cache hierarchy include:

  • Levels: Modern systems typically have multiple levels of cache (e.g., L1 cache, closest to the CPU, smallest and fastest; L2 cache; L3 cache, larger and somewhat slower).
  • Size: The total data storage capacity of each cache level.
  • Associativity: Determines how many different locations within the cache a particular block of main memory can map to (e.g., direct-mapped, n-way set-associative, fully associative). Higher associativity generally reduces conflict misses but can increase complexity and access time.
  • Replacement Policy: The algorithm used to decide which existing block to evict from a cache set when a new memory block needs to be brought in and the set is full (e.g., Least Recently Used (LRU), First-In, First-Out (FIFO), Random).

Prefetching: Consists of hardware or software mechanisms that attempt to anticipate future memory access needs and fetch the corresponding data or instructions into caches before they are explicitly requested by the program. Effective prefetching can help hide memory latency.

Dynamic Voltage and Frequency Scaling (DVFS): A power management technique that allows the processor’s operating voltage and clock frequency to be adjusted dynamically based on the current workload. Reducing frequency and voltage during periods of low activity significantly reduces power consumption, while scaling them up can provide peak performance when needed.

Error Detection and Correction Codes (EDC/ECC): Used primarily in memory systems (DRAM modules, caches) and sometimes in registers to detect and, in the case of ECC, correct bit errors that can occur due to electrical noise, particle strikes (soft errors), or manufacturing defects. This enhances system reliability and data integrity.

Design Points and Application Space Considerations

The specific microarchitectural choices made during a processor’s design are heavily influenced by the intended application domain and a multitude of often conflicting design constraints.

Design Constraints (Design Points)

These are the critical parameters and limitations that guide the design:

  • Cost: Includes manufacturing cost (related to silicon die area, process technology, packaging) and design/verification costs.
  • Performance: Defined by metrics relevant to the target workload, such as clock speed, Instructions Per Cycle (IPC), benchmark scores (e.g., SPEC), throughput (e.g., transactions per second), or task completion time.
  • Maximum Power and Thermal Limits (TDP - Thermal Design Power): The chip must dissipate the heat it generates and operate within specified thermal envelopes to prevent damage or instability.
  • Energy Efficiency and Battery Life: Particularly crucial for mobile, wearable, and embedded devices. Measured in terms of computations per joule or total energy consumed for a task.
  • Availability and Reliability/Correctness: Quantified by metrics like Mean Time Between Failures (MTBF) and error rates. Includes resilience to hardware faults and software errors.
  • Time-to-Market: The duration required to design, verify, and bring the product to market, which is often a critical business constraint.
  • Security: The ability of the hardware to resist various forms of attack, including side-channel attacks, fault injection, and exploitation of microarchitectural vulnerabilities.
  • Safety: For systems where failure can have catastrophic consequences (e.g., automotive, avionics, medical devices), ensuring predictable and safe operation, often involving redundancy and fault tolerance.
  • Predictability: Especially important for real-time systems, where guaranteeing worst-case execution times (WCET) for tasks is essential.

Application Space Examples and Their Demands

Different application domains impose distinct demands on the microarchitecture:

  • Scientific Computing (High-Performance Computing - HPC): Requires exceptionally high floating-point performance, massive parallelism (both thread-level and data-level), and very high memory bandwidth. Supercomputers and specialized accelerators fall into this category.
  • Transaction Processing (Databases, Online Financial Systems): Emphasizes high I/O throughput, data integrity, robust integer performance, and often, strong consistency models. Server-class processors are tailored for these workloads.
  • General Data Processing and Analytics: Needs a balance of integer and floating-point capabilities, large memory capacity, and good performance for both single-threaded and multi-threaded applications.
  • Networking Equipment (Routers, Switches): Demands very high packet processing rates, extremely low latency, and often includes specialized instructions or hardware assists for packet manipulation, checksum calculation, and pattern matching.
  • Embedded Systems (Microcontrollers, IoT Devices): Prioritizes low cost, ultra-low power consumption, real-time responsiveness, and integration of specific I/O interfaces (e.g., GPIO, SPI, I2C).
  • Media Processing (Video Encoding/Decoding, Graphics Rendering): Relies heavily on specialized SIMD (Single Instruction, Multiple Data) execution units, high memory bandwidth, and parallel processing capabilities. GPUs and dedicated media System-on-Chips (SoCs) are prime examples.
  • Desktop and Mobile Computing (End-User Devices): Requires good interactive responsiveness, a balance of computational performance across diverse tasks, strong graphics capabilities, and, particularly for mobile, excellent energy efficiency to maximize battery life.
  • Machine Learning (Artificial Intelligence): Characterized by massive parallelism requirements for matrix and tensor operations, often benefiting from specialized processing units (like TPUs or NPUs) and very high memory bandwidth to feed these units.

Microarchitects constantly navigate complex tradeoffs among these design points and application requirements. For instance, aggressive out-of-order execution and large caches improve performance but increase area, power consumption, and design complexity. A microarchitecture optimized for a low-power embedded sensor will therefore look vastly different (e.g., simpler in-order pipeline, minimal caches) from one designed for a high-performance computing server (e.g., deep, wide superscalar OoO pipeline, extensive multi-level caching, aggressive prefetching and speculation).

Single-Cycle versus Multi-Cycle Microarchitectures

These represent two foundational, contrasting approaches to structuring the datapath and control logic for implementing an ISA. They illustrate basic tradeoffs between clock speed, hardware complexity, and instruction latency.

Instruction Processing Phases Revisited

To understand these microarchitectures, it’s helpful to recall the general sequence of phases involved in processing a typical instruction (though not all instructions require all phases):

  1. Instruction Fetch (IF): Retrieve the next instruction from memory, using the address stored in the Program Counter (PC).
  2. Instruction Decode (ID): Interpret the fetched instruction to determine the operation to be performed (opcode) and identify its operands (e.g., source and destination registers, immediate values). Operands from the register file are typically read during this phase.
  3. Address Evaluation/Calculation (AddrCalc or EX for addresses): If the instruction involves a memory access (load or store), calculate the effective memory address (e.g., by adding a base register value to an offset).
  4. Operand Fetch (OF): For instructions that require an operand from memory (e.g., a load instruction), this phase might be considered distinct or part of a broader Execute/Memory phase.
  5. Execute (EX): Perform the actual arithmetic or logical operation specified by the instruction, typically using the Arithmetic Logic Unit (ALU).
  6. Memory Access (MEM): If the instruction is a load, read data from the calculated memory address. If it’s a store, write data to the calculated memory address. For other instructions, this phase might be idle.
  7. Write Back (WB): Write the result of the operation (either from the ALU or from a memory load) back into the designated destination register in the register file.

Single-Cycle Microarchitecture

Concept and Design

In a single-cycle microarchitecture, every instruction, regardless of its complexity, is designed to complete its entire execution sequence (from fetch to write-back) within exactly one clock cycle.

The datapath must be constructed such that all necessary hardware units (instruction memory, register file, ALU, data memory, multiplexers, etc.) are available and interconnected to allow the longest possible instruction (e.g., a load word instruction, which touches almost all major units) to complete within this single, extended clock cycle. The control signals required for each instruction are generated combinatorially based directly on the instruction’s opcode bits.

MIPS State Elements in a Single-Cycle View

For a MIPS-like single-cycle implementation, key state elements and components include:

  • Program Counter (PC): A register holding the address of the instruction currently being fetched. It’s updated at the end of the clock cycle to point to the next instruction (PC+4 or a branch target).
  • Instruction Memory: A memory unit (often ROM-like for simplicity, or a cache) that stores the program instructions and is addressed by the PC.
  • Register File: A collection of general-purpose registers, designed to allow simultaneous reading of (typically) two source registers and writing to one destination register within the same cycle.
  • Arithmetic Logic Unit (ALU): Performs arithmetic and logical operations as dictated by the instruction and ALU control signals.
  • Data Memory: A memory unit used for load and store operations, allowing data to be read from or written to memory.
  • Associated combinational logic includes multiplexers for selecting data paths (e.g., ALU inputs, data to be written to registers, next PC value) and a main control unit that decodes the instruction opcode to generate all necessary control signals for the datapath components.

Advantages and Disadvantages
  • Pros: The primary advantage is the simplicity of the control logic. Since each instruction completes in one cycle, no complex state machine is needed to sequence operations within an instruction. This makes it relatively easy to understand and design conceptually.
  • Cons: The most significant drawback is performance. The clock cycle time must be determined by the longest possible execution path through the datapath, which corresponds to the most complex instruction (e.g., a load instruction often dictates this critical path). This means that simpler, faster instructions are forced to take the same extended clock cycle, leading to inefficient use of time. Furthermore, resource utilization can be poor, as hardware units might be idle for a significant portion of the clock cycle if a particular instruction doesn’t use them (e.g., the data memory unit is unused during an arithmetic R-type instruction).

Multi-Cycle Microarchitecture

Concept and Design

In a multi-cycle microarchitecture, instruction execution is broken down into a series of simpler, sequential steps, where each step typically takes one clock cycle to complete. Critically, different instructions can take a different total number of clock cycles to finish, depending on their complexity.

The datapath can be designed more efficiently because hardware units (like the ALU or memory interfaces) can be reused across different steps (and thus different clock cycles) for processing a single instruction, or for different instructions. For example, a single ALU might be used for address calculation in one cycle of a load instruction, and for arithmetic computation in a subsequent cycle of an R-type instruction. This can lead to a reduction in the amount of hardware required compared to a fully combinational datapath for each instruction type as in a single-cycle design.

Control via Finite State Machine (FSM)

The control unit for a multi-cycle microarchitecture is implemented as a Finite State Machine (FSM).

  • The FSM’s states typically correspond to the different phases of instruction execution (e.g., Fetch, Decode, Execute, Memory Access, Writeback).
  • Transitions between these states are determined by the current state and the opcode (and sometimes other fields) of the instruction currently being processed.
  • The outputs of the FSM are the control signals that manage the datapath components (e.g., enabling register writes, selecting MUX inputs, setting ALU operation) appropriately for each specific step (clock cycle) of each instruction’s execution.

Advantages and Disadvantages
  • Pros:
    • Potentially Faster Clock Speed: The clock period is determined by the delay of the longest stage or step in the multi-cycle execution, not the longest entire instruction. Since each stage is simpler than a full instruction execution, the clock cycle can be significantly shorter than in a single-cycle design.
    • More Efficient Hardware Resource Usage: Major hardware units like ALUs and memory ports can be shared across multiple cycles of a single instruction’s execution or across different instructions, potentially reducing the overall hardware cost and area.
    • Variable Instruction Latency: Allows different instructions to take a different number of clock cycles to complete. Simpler instructions can finish in fewer cycles, potentially improving average instruction throughput if they are frequent.
  • Cons:
    • More Complex Control Logic: Requires the design, implementation, and verification of a multi-state FSM, which is considerably more complex than the combinational control logic of a single-cycle machine.
    • Instruction Latency (Cycles Per Instruction - CPI): While the clock speed might be higher, individual instructions will take multiple clock cycles to complete. The average CPI will be greater than 1 for most instruction mixes. Overall system performance is a function of both CPI and clock cycle time (Execution Time = Instructions _ CPI _ ClockCycleTime).

The multi-cycle microarchitecture provides a more balanced approach to hardware utilization and clock speed compared to the single-cycle design and serves as an important conceptual bridge to understanding more advanced pipelined microarchitectures, which aim to further enhance performance by overlapping the multi-cycle stages of different instructions.

Microarchitectural Optimization Techniques: Enhancing Performance and Efficiency

Having established foundational processor designs like single-cycle and multi-cycle microarchitectures, we now turn our attention to techniques aimed at significantly improving their performance, efficiency, and overall capabilities. These optimizations address bottlenecks related to instruction execution speed, resource utilization, and memory access latency.

Pipelining: Overlapping Instruction Execution

Pipelining is a cornerstone of modern processor design, a powerful microarchitectural technique that allows for the overlapping execution of multiple instructions. Instead of processing one instruction to completion before starting the next (as in a non-pipelined multi-cycle design), pipelining breaks down the instruction execution process into a series of sequential stages. Each stage performs a distinct part of the instruction’s processing (e.g., Fetch, Decode, Execute, Memory, Writeback). Different instructions can be in different stages simultaneously, much like an assembly line in a factory.

Latency vs. Throughput with Pipelining

  • Instruction Latency: The total time it takes for a single instruction to pass through all stages of the pipeline, from fetch to completion. Pipelining does not reduce the latency of an individual instruction; in fact, it might slightly increase it due to the overhead of pipeline registers between stages.
  • Instruction Throughput: The rate at which instructions complete execution. This is where pipelining provides a significant benefit. In an ideal -stage pipeline, once the pipeline is full, one instruction can complete every clock cycle. Thus, the throughput can be increased by a factor of up to compared to a non-pipelined design operating at the same clock frequency (though this ideal is rarely achieved due to hazards).

The clock cycle time of a pipelined processor is determined by the delay of the slowest pipeline stage, plus the overhead of the pipeline registers (which store intermediate results and control information between stages). If the stages are well-balanced in terms of delay, the clock frequency can be significantly higher than in a non-pipelined multi-cycle design where the clock is limited by the slowest single operation within any instruction.

Dividing into Stages: A Single-Cycle Example Perspective

Imagine taking a single-cycle datapath, which executes an entire instruction in one long clock cycle. To pipeline it:

  1. Identify Sub-Operations: Break down the instruction processing into logical sub-operations that can be performed roughly sequentially (e.g., IF, ID/RegRead, EX/AddrCalc, MEM, WB).
  2. Insert Pipeline Registers: Place registers (latches or flip-flops) between these stages. These registers hold the intermediate results and control signals for an instruction as it moves from one stage to the next. They are all clocked by the system clock.
    • Why? Pipeline registers isolate the stages, allowing each stage to work on a different instruction simultaneously. They prevent data from one instruction in an earlier stage from interfering with data from another instruction in a later stage within the same clock cycle. They also ensure that data needed by a later stage is available even if the earlier stage is already processing the next instruction.
  3. Balance Stage Delays: Ideally, the amount of work (and thus delay) in each pipeline stage should be roughly equal to maximize the achievable clock frequency.

Challenges and Issues in Pipelining: Hazards and Their Mitigation

While pipelining significantly enhances instruction throughput, its implementation introduces several critical challenges known as hazards. A hazard is a situation that prevents the next instruction in the pipeline from executing during its designated clock cycle according to the ideal pipelined schedule. If not properly handled, hazards can lead to incorrect execution or severely degrade performance by forcing pipeline stalls. There are three primary types of hazards: structural, data, and control hazards.

Structural Hazards (Resource Contention)

A structural hazard arises when two or more instructions in different pipeline stages attempt to use the same hardware resource simultaneously, and the resource is not designed for concurrent access.

A common example occurs if a processor has a single, unified memory interface for both fetching instructions (in the IF stage) and accessing data for load/store operations (in the MEM stage). If an instruction in the MEM stage needs to perform a data read or write at the same time an instruction in the IF stage attempts to fetch the next instruction, they contend for the single memory port.

Handling Structural Hazards
  1. Eliminate the Cause by Duplicating Resources: The most effective solution is often to design the hardware to avoid the contention. In the memory example, this typically involves implementing separate instruction memory (or cache) and data memory (or cache), often following principles of a Harvard architecture at the cache level. This allows simultaneous instruction fetch and data access. Other contended resources might also be duplicated or provided with multiple access ports if feasible.
  2. Detect and Stall the Pipeline: If resource duplication is impractical or insufficient, the pipeline control logic must detect the resource conflict. When a conflict occurs, one of the contending instructions (usually the one earlier in the pipeline, or based on a fixed priority) is stalled. This means it is held in its current stage for one or more clock cycles, and a “bubble” (effectively a No-Operation or NOP) is inserted into the pipeline stage it would have entered. The other instruction is allowed to proceed. Stalling inevitably reduces pipeline throughput.
Data Hazards (Data Dependencies)

Data hazards occur when an instruction’s execution depends on the result of a preceding instruction that is still progressing through the pipeline and has not yet written its result to the architectural state (e.g., register file or memory). These dependencies can prevent the dependent instruction from executing correctly if it proceeds without waiting or obtaining the correct data.

Flow Dependencies (Read-After-Write - RAW) - True Dependencies

This is the most frequent and critical type of data hazard. A RAW hazard occurs when an instruction () attempts to read an operand that is written by a previous instruction (), and has not yet completed its write-back stage.

  • Example:
    I1: ADD R1, R2, R3  // R1 is the destination (written)
    I2: SUB R4, R1, R5  // R1 is a source (read)
    
    If instruction I2 reaches its operand fetch stage (e.g., ID stage where registers are read) before I1 has written the new value of R1 into the register file (which happens in I1’s WB stage), I2 will read the stale, incorrect value of R1.
Anti-Dependence (Write-After-Read - WAR) - False Dependencies

A WAR hazard occurs when an instruction () attempts to write to a destination (register or memory location) before a preceding instruction () has finished reading the original value from that same location.

  • Example:
    I1: SUB R4, R1, R5  // R1 is a source (read)
    I2: ADD R1, R2, R3  // R1 is the destination (written by a later instruction)
    
    In simple, in-order pipelines where reads occur early (e.g., ID stage) and writes occur late (e.g., WB stage), WAR hazards are often naturally avoided for register operands. However, they can become problematic in microarchitectures with out-of-order execution or complex memory operations if not managed. These are termed “false” dependencies because they arise from the reuse of a storage name (the register R1) rather than a true flow of data. Techniques like register renaming are used in advanced processors to eliminate WAR (and WAW) hazards by dynamically assigning instructions to different physical registers even if they refer to the same architectural register name.
Output Dependency (Write-After-Write - WAW) - False Dependencies

A WAW hazard occurs when two instructions ( followed by ) write to the same destination location (register or memory). The writes must appear to occur in the program-specified order to ensure that the location contains the correct final value (the one written by ).

  • Example:
    I1: ADD R1, R2, R3  // R1 is written
    I2: OR  R1, R4, R5  // R1 is written again by a later instruction
    
    Similar to WAR hazards, WAW hazards are primarily a concern in out-of-order execution scenarios where might complete its write before (if was stalled for some reason). Register renaming also effectively resolves WAW hazards for registers.
Handling Data Hazards (with a focus on RAW)

Several techniques are employed to manage RAW data hazards:

  1. Detect and Stall (Pipeline Interlock or Bubble Insertion): The pipeline control hardware includes logic to detect a RAW dependency between an instruction currently in, for example, the ID stage (attempting to read registers) and an instruction further down the pipeline that will write to one of those source registers. Upon detection, the dependent instruction () and all instructions following it in the pipeline are stalled (prevented from advancing) for one or more clock cycles. “Bubbles” (NOPs) are effectively inserted into the pipeline stages that these stalled instructions would have occupied. The stall persists until the producing instruction () has written its result or the result becomes available through forwarding. While simple to implement, stalling directly reduces performance by decreasing IPC.

  2. Detect and Forward/Bypass: This is a significantly more effective and commonly used technique. Instead of waiting for the producing instruction () to complete its WB stage to make the result available in the register file, forwarding (or bypassing) logic allows the result to be taken directly from an earlier point in ‘s execution path and supplied to the dependent instruction () just when it needs it. For example, if calculates a result in its EX stage, that result (at the output of the ALU or an EX/MEM pipeline register) can be “forwarded” directly to an input of the ALU for when is in its EX stage. This requires additional datapath connections (multiplexers at the inputs of functional units like the ALU) and control logic to manage these forwarding paths. Effective forwarding can eliminate stalls for many common RAW dependencies (e.g., ALU result needed by the immediately following instruction).

  3. Instruction Scheduling (Compiler Optimization - Static Scheduling): The compiler can play a role in mitigating data hazards. By analyzing data dependencies in the code, the compiler can attempt to reorder instructions such that a dependent instruction is placed further away from the instruction that produces its required data. This gap can then be filled with other independent instructions. If the gap is large enough, the hardware stall might be avoided entirely, even without forwarding, or the need for forwarding might be reduced. This is a form of static hazard management.

Control Hazards (Branch Hazards)

Control hazards arise from instructions that change the normal sequential flow of program execution, primarily branch instructions, but also jumps, calls, and returns. The problem is that the processor typically does not know the outcome of a branch (whether it will be taken or not taken) or the branch target address until the branch instruction has progressed relatively far into the pipeline (e.g., to the EX or MEM stage where the condition is evaluated and the target address is calculated). By this time, the processor, assuming sequential execution, may have already fetched and started decoding several instructions from the fall-through path (the path assuming the branch is not taken). If the branch is actually taken, or if the initial assumption was incorrect, these speculatively fetched instructions are wrong and must be discarded, and the pipeline must be refilled from the correct target path.

Handling Control Hazards
  1. Stall the Pipeline (Freeze or Flush on Branch Decode): The simplest approach is to have the pipeline control logic detect a branch instruction in the ID stage and immediately stall the fetching of subsequent instructions. The pipeline waits until the branch instruction completes its EX/MEM stage, its outcome (taken/not-taken) and target address are determined. At this point, any instructions that were incorrectly fetched after the branch are flushed (invalidated), and instruction fetching resumes from the correct path (either the branch target or the fall-through address). This method introduces a fixed number of stall cycles (bubbles) for every branch instruction, significantly impacting performance as branches are frequent.

  2. Predict Branch Not Taken (Static Prediction): A common simple static prediction strategy is to always assume that a branch will not be taken. The pipeline continues to fetch and decode instructions sequentially from the fall-through path. If this prediction is correct (the branch is indeed not taken), no penalty is incurred. However, if the branch is taken, all the instructions fetched from the fall-through path after the branch must be flushed from the pipeline, and fetching must restart from the branch target address. The number of flushed instructions constitutes the branch misprediction penalty.

  3. Predict Branch Taken (Static Prediction): Alternatively, the pipeline could always assume the branch is taken. This is less common as a default strategy unless the branch target address can be computed very early. If the prediction is incorrect (branch not taken), a similar flush and restart from the fall-through path is required.

  4. Dynamic Branch Prediction: Modern processors employ sophisticated hardware branch predictors to make more intelligent guesses about branch outcomes. These predictors often use historical information about the behavior of individual branches (e.g., Branch History Tables - BHTs, which store whether a branch was recently taken or not) and information about branch target addresses (e.g., Branch Target Buffers - BTBs, which cache the target addresses of recently taken branches). High accuracy dynamic predictors (often achieving >90% accuracy) significantly reduce the frequency of mispredictions and thus the associated penalties. However, when a misprediction does occur, the pipeline still needs to be flushed.

  5. Delayed Branch (Software-Managed Hazard Resolution - Historically Used, e.g., in MIPS): In this approach, one or more instruction slots immediately following a branch instruction (the branch delay slot(s)) are always executed, regardless of whether the branch is taken or not. The ISA defines this behavior. The compiler’s responsibility is to attempt to fill these delay slots with useful instructions that are independent of the branch outcome, or that would need to be executed anyway. If the compiler cannot find useful instructions, it must insert NOPs. This simplifies the pipeline hardware by removing the immediate need to stall or flush for one cycle but places a burden on the compiler and can be difficult to optimize effectively. This technique is less common in contemporary high-performance ISAs.

Managing these pipeline hazards effectively through a combination of microarchitectural techniques (stalling, forwarding, branch prediction) and compiler optimizations is paramount to achieving the high performance potential offered by pipelining.

We’ll take a look at branch prediction in later discussions…

Example: A Simplified 5-Stage Pipelined MIPS Datapath

A common educational example is a 5-stage MIPS pipeline:

  1. IF (Instruction Fetch): Fetch instruction from memory using PC; increment PC.
    • Pipeline Register (IF/ID): Stores fetched instruction and PC+4.
  2. ID (Instruction Decode & Register Fetch): Decode instruction; read source registers from register file; check for hazards; sign-extend immediate values.
    • Pipeline Register (ID/EX): Stores control signals, register data, immediate value, PC+4.
  3. EX (Execute / Address Calculation):
    • Perform ALU operation (for R-type or immediate instructions).
    • Calculate effective memory address (for load/store).
    • Determine branch outcome and calculate branch target address.
    • Pipeline Register (EX/MEM): Stores ALU result, data to be stored (for stores), destination register (for R-type/load), zero flag, control signals.
  4. MEM (Memory Access):
    • Access data memory (read for load, write for store).
    • Pass through ALU result (for R-type).
    • Pipeline Register (MEM/WB): Stores data read from memory (for load), ALU result (for R-type), destination register, control signals.
  5. WB (Write Back): Write result (from MEM stage for loads, or EX/MEM stage for R-type/immediate) back to the register file.

Hardware vs. Software Scheduling for Dependencies

  • Hardware Scheduling (Dynamic Scheduling): The processor hardware (e.g., in an out-of-order execution core) dynamically detects dependencies and reorders instruction execution to maximize parallelism and hide latencies. This involves complex scoreboarding or Tomasulo algorithm-like structures. It makes the hardware more complex but can adapt to runtime conditions.
  • Software Scheduling (Static Scheduling): The compiler is responsible for analyzing dependencies and reordering instructions at compile time to minimize stalls and optimize for a specific pipeline structure. This is common in VLIW (Very Long Instruction Word) architectures and simpler in-order pipelined processors. The hardware is simpler, but performance relies heavily on compiler effectiveness.

Pipelining is a fundamental technique, and managing its associated hazards through stalls, forwarding, and branch prediction is a central theme in microarchitecture design.

Fine-Grained Multithreading: Latency Hiding via Context Switching

Fine-grained multithreading is a microarchitectural technique designed to improve pipeline utilization and overall system throughput by effectively hiding latencies, particularly those associated with memory access or long-running operations.

Core Concept and Operation

Instead of stalling the entire pipeline when an instruction from one execution stream (thread) encounters a delay, the processor hardware is equipped to rapidly switch its attention to executing instructions from another available thread. This switching can occur on a very fine granularity, often on a cycle-by-cycle basis. If the instruction from thread A cannot proceed in a given cycle (e.g., due to a cache miss), the pipeline can immediately fetch and issue an instruction from thread B in the subsequent cycle, provided thread B is ready.

Benefits

The primary benefit is latency hiding. While one thread is stalled, other threads can actively use the pipeline stages and execution units, preventing them from becoming idle. This increases overall resource utilization and system throughput. Since threads are typically independent software entities, switching between them generally does not introduce new data hazards that would require complex forwarding across threads (though careful management of shared memory accesses through appropriate memory consistency models is still necessary).

Hardware Implications

Implementing fine-grained multithreading necessitates additional hardware to support multiple thread contexts. This includes duplicating or providing mechanisms for rapidly swapping per-thread state, such as Program Counters (PCs) and architectural register sets (or at least portions thereof). The control logic also becomes more complex, as it must manage the scheduling and interleaving of instructions from multiple threads.

Distinction from Other Multithreading Forms

Fine-grained multithreading differs from coarse-grained multithreading, where a context switch typically occurs only upon a significant stall event (e.g., a last-level cache miss), often involving a pipeline flush. It is also a foundational concept for Simultaneous Multithreading (SMT), also known by Intel’s trade name Hyper-Threading. SMT allows a superscalar processor (one capable of issuing multiple instructions per clock cycle from a single thread) to issue instructions from multiple threads concurrently within the same clock cycle, further enhancing the utilization of parallel execution units.

By keeping the pipeline fed with instructions from ready threads, fine-grained multithreading aims to maximize throughput even when individual threads experience frequent stalls.

Register Renaming: Eliminating False Dependencies for Enhanced Parallelism

Register renaming is a sophisticated microarchitectural technique employed predominantly in out-of-order execution processors. Its fundamental purpose is to eliminate false dependencies-specifically Write-After-Read (WAR) and Write-After-Write (WAW) hazards-which arise from the limited number of architectural registers defined by the ISA and the consequent reuse of register names for different temporary values.

The Problem of False Dependencies

Architectural registers (e.g., R1, R2 in the ISA) are a finite resource. Programmers and compilers reuse these names.

  • WAR (Write-After-Read): Instruction writes to a register that a preceding instruction reads. If were to execute out of order before reads, would incorrectly get the new value.
  • WAW (Write-After-Write): Instructions and (where is programmatically later) both write to the same register. If is delayed and completes first, the register would transiently hold ‘s result, then be overwritten by ‘s result, which is incorrect if commits out of order or if writes out of order and also writes out of order but later. The final state must reflect ‘s write.

These are “false” because there’s no actual flow of data from the earlier instruction to the later one in these cases; the conflict is purely due to reusing the same register name.

The Renaming Mechanism

Register renaming dynamically remaps these architectural register names to a larger pool of internal physical registers.

  1. Physical Register File: The processor contains more physical registers than are architecturally visible.
  2. Mapping Table (Register Alias Table - RAT): This hardware table maintains the current association between each architectural register and the specific physical register that holds its latest value.
  3. Allocation and Update: When an instruction that writes to an architectural register (say, Rdest) is decoded, the renaming logic:
    • Allocates a new, currently unused physical register (e.g., Pnew) from the pool.
    • Updates the RAT to map Rdest to Pnew.
    • The instruction is modified to write its result to Pnew.
  4. Operand Sourcing: Subsequent instructions that read Rdest (before Rdest is written to again) will be directed by the RAT to read from Pnew.
  5. Physical Register Reclamation: Physical registers are returned to the free pool once their value is no longer needed (i.e., the architectural register they represent has been subsequently redefined by another instruction that has committed, and all consumer instructions have obtained the value).

How Renaming Solves False Dependencies

By assigning distinct physical registers to different “versions” of the same architectural register created by different write instructions, WAR and WAW hazards are converted into RAW dependencies on the physical registers, or eliminated entirely if there’s no actual data flow. Instructions can then execute based on the availability of their physical operands, rather than being constrained by the reuse of architectural register names. This is a critical enabler for out-of-order execution, allowing the processor to uncover and exploit more instruction-level parallelism.

Exceptions versus Interrupts: Handling Unforeseen Events and External Stimuli

Both exceptions and interrupts are mechanisms that cause a deviation from the normal, sequential flow of program execution, transferring control to a dedicated handler routine, typically managed by the operating system. However, they differ in their origin and synchronicity with the instruction stream.

Interrupts: Asynchronous, External Events

Interrupts are triggered by events external to the currently executing program and processor core. These events are generally unrelated to the specific instruction being processed at the moment of the interrupt.

  • Sources: Common sources include I/O devices signaling completion of an operation (e.g., disk read finished, network packet arrived), timer expirations, power failures, or hardware malfunctions detected by other system components.
  • Asynchronicity: Interrupts are asynchronous with respect to the instruction stream; they can occur at virtually any time between the completion of one instruction and the fetching of the next. The processor typically completes the currently executing instruction before it acknowledges and services the interrupt.

Exceptions (also referred to as traps, faults, or aborts, depending on the specific type and architecture) are triggered by conditions arising directly from the execution of a particular instruction.

  • Sources: Examples include:
    • Illegal or undefined opcode.
    • Arithmetic errors (e.g., division by zero, overflow).
    • Memory access violations (e.g., attempting to write to a read-only memory page, accessing an unmapped virtual address leading to a page fault, data misalignment).
    • Execution of a privileged instruction while in a non-privileged (user) mode.
    • System calls (e.g., SYSCALL in MIPS, SVC in ARM). These are intentional exceptions initiated by software to request services from the operating system kernel.
  • Synchronicity: Exceptions are synchronous with the instruction stream; they are directly associated with the instruction that caused the exceptional condition.

Upon detection of an interrupt or exception, the processor hardware typically performs a sequence of actions:

  1. It (usually) completes the current instruction if possible (especially for interrupts; for some exceptions, the instruction might be aborted).
  2. Saves critical processor state, at a minimum the Program Counter (PC) of the interrupted instruction (or the next instruction to be executed), and often the processor status register.
  3. Identifies the cause or type of the interrupt/exception.
  4. Disables further interrupts of the same or lower priority (for interrupt handling).
  5. Loads the PC with the starting address of a specific interrupt or exception handler routine (often determined via an interrupt vector table).

The handler routine then services the event. After handling, control may return to the interrupted program (e.g., after an I/O interrupt or a page fault is resolved) or the program may be terminated if the exception indicates an unrecoverable error.

Precise Exceptions: Maintaining Architectural Consistency

In processors featuring complex microarchitectures with pipelining, out-of-order execution, and speculative execution, ensuring precise exceptions is a highly desirable, albeit challenging, property.

Definition of Precise Exceptions

An exception is considered precise if the state of the machine, at the time the exception handler is invoked, meets the following criteria:

  1. All instructions that occur in program order before the instruction that caused the exception have completed their execution and have correctly updated the architectural state (registers and memory).
  2. The instruction that caused the exception and all instructions that occur in program order after it have had no discernible effect on the architectural state. (The faulting instruction itself may or may not have partially executed, depending on the type of fault, but it must not have committed its result if it’s restartable).
  3. The saved Program Counter accurately identifies the instruction that caused the exception (or the instruction at which execution should resume after the handler completes, if the exception is recoverable).

Importance of Precise Exceptions

Precise exceptions significantly simplify the design of operating system exception handlers and facilitate program debugging. They provide a clean, consistent architectural state to the handler, making it easier to diagnose problems, recover from faults (like page faults), or gracefully terminate errant programs. Without precise exceptions, the OS would face a much more complex task of reconstructing a coherent state or might be unable to reliably resume program execution.

Challenges in Complex Microarchitectures

Achieving precise exceptions becomes difficult when instructions can execute out of their original program order or speculatively. For instance, an instruction (later in program order) might complete and write its result to an architectural register before an earlier instruction triggers an exception. If speculation along a predicted path proves incorrect, instructions from that wrong path might have partially executed. The microarchitecture must include mechanisms to either prevent such out-of-order commitment of state or to roll back any non-architectural changes if an exception occurs or a misprediction is detected for an earlier instruction.

Hardware Solutions for Precise Exceptions and Managing Out-of-Order Execution

To support precise exceptions in the context of out-of-order (OoO) execution and to generally manage the complexities thereof, sophisticated hardware structures are employed.

Reorder Buffer (ROB): The Linchpin of In-Order Commit

The Reorder Buffer (ROB) is a central hardware queue-like structure in many OoO processors. It plays a pivotal role in orchestrating instruction completion, assisting in register renaming management, and, crucially, ensuring that exceptions are precise and that architectural state is updated in program order.

Core Idea and Mechanism
  1. In-Order Dispatch to ROB, Out-of-Order Execution: Instructions are fetched, decoded, and renamed in program order. As they are dispatched, an entry is allocated for each instruction in the ROB, also in program order. These instructions may then execute out of their original sequence, as soon as their operands become available and appropriate execution units are free.
  2. ROB Entry Contents: Each ROB entry typically stores information about its associated instruction, such as its type, the architectural destination register it writes to, the physical register allocated for its result, the computed result value itself (once available), and status flags (e.g., pending, executing, completed, exception occurred, ready to commit).
  3. Result Writing: When an instruction completes execution, its result is usually written back to its allocated physical register and also recorded in its corresponding ROB entry.
  4. In-Order Commit: The ROB commits instructions (i.e., allows them to update the permanent architectural state) strictly from its head (which contains the oldest instruction in program order).
    • If the instruction at the head of the ROB has completed execution without any exceptions: Its result is written from its physical register (or from the ROB entry) to the architectural register file (if it’s a register-writing instruction). The physical register it used might then be marked as free for reallocation if no subsequent instructions still need its old value (this depends on the specific renaming scheme). The instruction is then removed from the ROB.
    • If the instruction at the head of the ROB encountered an exception during its execution: The exception is now handled precisely. The pipeline is typically flushed of all subsequent instructions (which are still in the ROB or earlier pipeline stages and have not yet committed). The architectural state correctly reflects program execution up to the instruction immediately preceding the faulting one. Control is then transferred to the appropriate exception handler.
  5. Role in Register Renaming and False Dependency Resolution: The ROB works in conjunction with the register renaming mechanism. Results are initially written to temporary physical registers. The architectural register file is updated only at commit time, from the correct physical register holding the result of the programmatically latest writer to that architectural register, as dictated by the in-order commit process from the ROB. This effectively handles WAR and WAW hazards by ensuring that only the results of correctly ordered, non-faulting instructions modify the architectural state.

The ROB, by decoupling execution order from commit order, allows the performance benefits of OoO execution while preserving the illusion of sequential execution required for precise exceptions and correct program semantics.

Handling Memory State and the Store Buffer

Managing memory operations (loads and stores) with precision in an OoO environment also requires special care:

  • Loads: Load instructions can often execute speculatively and out of order once their effective memory address is known. However, if a load instruction depends on an earlier store instruction (in program order) to the same memory address, and that store has not yet committed its data to memory, the load must either wait or obtain the data through store-to-load forwarding from a store buffer.
  • Stores: Store instructions cannot update the main memory (or caches that are visible to other processors/devices) out of program order. Doing so would violate precise exceptions, as an earlier instruction might subsequently fault after the out-of-order store has already irrevocably modified memory.
    • Store Buffer: To handle this, store instructions, after their address and data operands are computed, are typically placed into a store buffer. The store operation is held in this buffer and is only written to the actual memory hierarchy (e.g., L1 data cache) when the store instruction reaches the head of the ROB and is ready to commit in program order.

Branch Misprediction Recovery in Conjunction with ROB

When a branch misprediction is detected (i.e., the processor speculated down an incorrect path), all instructions in the ROB that are subsequent to the mispredicted branch instruction (and thus belong to the wrong execution path) must be efficiently flushed or invalidated. Their ROB entries are cleared, and any physical registers they were allocated for their results might be reclaimed. The processor then redirects instruction fetching to the correct path, and new instructions begin to fill the ROB. The ROB ensures that no incorrect architectural state changes from the mispredicted path are committed.

Out-of-Order (OoO) Execution: Unleashing Instruction-Level Parallelism

Out-of-order execution is a sophisticated microarchitectural paradigm that allows a processor to execute instructions based on data availability and resource readiness, rather than being strictly constrained by the program’s original sequential order. This dynamic rescheduling of operations can significantly enhance performance by hiding various instruction latencies (e.g., memory access delays, multi-cycle execution unit latencies) and by increasing the utilization of the processor’s parallel execution units.

In-Order Dispatch versus Out-of-Order Execution Model

It’s important to distinguish the typical flow:

  • In-Order Front-End (Fetch, Decode, Rename, Dispatch): Instructions are still fetched from memory, decoded, and usually renamed (to map architectural registers to physical registers) in their original program sequence. They are then dispatched or issued to an instruction buffer or window.
  • Out-of-Order Execution Core: From this instruction buffer, instructions can be selected for execution based on whether their source operands are available and whether a suitable functional unit is free, irrespective of their original program order relative to other ready instructions.
  • In-Order Commit/Retirement: As discussed with the Reorder Buffer, despite out-of-order execution, instructions must update the final architectural state (registers and memory) in the original program order to ensure correctness and precise exceptions.

Key Hardware Mechanisms Enabling Out-of-Order Execution

Several interconnected hardware mechanisms are essential for implementing an effective OoO execution engine:

Linking Producers to Consumers via Register Renaming

As previously detailed, register renaming is foundational. It eliminates false dependencies (WAR, WAW) by mapping architectural registers to a larger set of physical registers. This allows the hardware to track true data dependencies (RAW) based on which physical register tags an instruction is waiting for. When an instruction (producer) computes a result, it writes to its allocated physical register, and this result (along with its physical register tag) can be broadcast or made available to subsequent consumer instructions that depend on it.

Buffering Instructions and Waiting for Operands: Reservation Stations or Issue Queues

After being decoded and renamed, instructions are typically placed into a hardware buffer structure where they await the availability of their source operands and the readiness of an appropriate functional unit. This structure is commonly referred to as:

  • Reservation Stations (RS): A concept originating from Tomasulo’s algorithm. Each reservation station is often associated with one or more functional units. An instruction is issued to a reservation station, where it holds its opcode, the values or tags of its source operands, and the tag of its destination physical register.
  • Issue Queue (IQ): A more general term for a centralized or distributed buffer that holds dispatched instructions awaiting execution.

Within these buffers, each instruction entry monitors the system for the availability of its source operands.

Tracking Operand Readiness and Issuing Instructions for Execution

Each entry in the reservation station or issue queue keeps track of whether its source operands are “ready” (i.e., their values have been computed and are available). Specialized dispatch or issue logic continuously scans these entries. When an instruction is found to have all its source operands ready AND its required type of functional unit (e.g., ALU, FPU, load/store unit) is available, the issue logic selects it for execution and sends it to that functional unit. Selection policies may prioritize older instructions or use other heuristics to optimize performance.

Broadcasting Results via a Common Data Bus (CDB) or Result Bus

When a functional unit completes an operation, its result (the data value) and the tag of the destination physical register it wrote to are typically broadcast on one or more Common Data Buses (CDBs) or result buses. All reservation station entries, the physical register file, and often the Reorder Buffer “listen” to (snoop) this CDB.

  • If a reservation station entry is waiting for a particular source operand tag that now appears on the CDB with its value, it captures that value and marks the operand as ready.
  • The physical register file also updates the corresponding physical register with the new value broadcast on the CDB. This broadcast mechanism effectively implements data forwarding directly from producers to consumers, minimizing stalls.

Tomasulo’s Algorithm: A Pioneering Out-of-Order Execution Scheme

Tomasulo’s algorithm, developed by Robert Tomasulo at IBM in the 1960s for the floating-point unit of the IBM System/360 Model 91, is a landmark hardware algorithm that provides a framework for dynamic instruction scheduling and out-of-order execution. Its key features include:

  • Reservation Stations: Decentralized buffers associated with each functional unit, where instructions wait for operands.
  • Implicit Register Renaming: Achieved through the use of tags. When an instruction is issued to a reservation station, if its source operands are not yet available, the reservation station stores the tag (e.g., identifying which other reservation station or functional unit will produce it) of the operand. A register result status table tracks which functional unit will produce the next value for each architectural register.
  • Common Data Bus (CDB): A broadcast mechanism for results from functional units to be directly delivered to all reservation stations and the register file that are waiting for them.

Tomasulo’s algorithm effectively decouples instruction issue from execution, allowing instructions to issue even if their operands are not yet ready, and to execute as soon as their operands become available via the CDB.

Centralized Value Storage (Physical Register File)

In many contemporary OoO designs, while reservation stations track operand readiness using tags, the actual computed values are written to and stored in a centralized Physical Register File (PRF). Reservation stations might initially hold operand values if they are ready at dispatch, or they hold the tags pointing to entries in the PRF. When results are broadcast on the CDB, both the PRF and waiting reservation station entries are updated. The Reorder Buffer then often stores either the result value itself or a pointer/tag to the PRF entry holding the value, facilitating the in-order commit process.

This structured approach, involving renaming, buffering, dynamic scheduling based on data dependencies, result broadcasting, and in-order commit, allows modern processors to extract significant instruction-level parallelism from sequential programs, leading to substantial performance improvements.

Load-Store Handling in Out-of-Order Processors: Managing Memory Accesses

Handling memory operations (loads and stores) in an Out-of-Order (OoO) execution environment introduces unique complexities beyond those associated with register-based operations. This is due to the nature of memory itself and the challenges in determining memory dependencies dynamically.

Distinctions Between Register and Memory Dependencies in an OoO Context

  1. Dependency Determination:

    • Registers: Dependencies between register operands are explicit in the instruction (e.g., ADD R1, R2, R3 clearly names R2 and R3 as sources, R1 as destination). Register renaming effectively tracks these dependencies using physical register tags.
    • Memory: Dependencies between memory operations are based on their effective memory addresses. A load instruction is dependent on an earlier store instruction if they both access the same memory address (RAW for memory). A store is dependent on an earlier load or store to the same address (WAR or WAW for memory). The critical challenge is that these effective memory addresses are often not known until the address calculation phase, which occurs during execution.
  2. State Size and Aliasing:

    • Registers: The number of architectural registers is small and fixed. Renaming to a larger physical register file manages name aliasing for registers effectively.
    • Memory: The memory address space is vast. Any two load/store instructions could potentially access the same memory location (aliasing), even if they use different base registers or offsets in their address calculation. Conservatively assuming all memory operations might conflict would severely limit OoO execution.
  3. Sharing and Coherence:

    • Registers: Typically private to a processor core (or a hardware thread context within a core).
    • Memory: Is a shared resource, potentially accessed by multiple cores, I/O devices, etc. This brings in issues of memory consistency and cache coherence, which must be correctly handled by the memory system in conjunction with load/store operations, especially when stores are buffered and committed out of sync with their execution.

The Unknown Address Problem (Memory Disambiguation)

A significant challenge for OoO execution of memory operations is the unknown address problem. When a load instruction is decoded, its memory address might not be immediately known (e.g., if it’s LW R1, offset(R2) and R2’s value is not yet computed).

  • Can this load be executed speculatively before an earlier store instruction whose address is also not yet known?
    • If the load and store access different addresses, executing the load early is safe and beneficial.
    • If they access the same address, executing the load before the store writes its data would result in the load getting a stale value (a memory RAW violation).

Memory Disambiguation is the process by which the hardware attempts to determine if memory operations might conflict (access the same address).

  • Conservative Approach: Assume a load might conflict with any preceding, uncompleted store whose address is unknown. Stall the load. This is safe but limits parallelism.
  • Aggressive/Speculative Approach: Allow loads to execute speculatively even before all prior store addresses are known.
    • If a later check reveals that a load incorrectly bypassed a store to the same address (a memory order violation), the load and all subsequent dependent instructions must be flushed and re-executed.
    • This requires mechanisms to detect such violations (e.g., by comparing the load’s address with addresses of committed stores in the store buffer that were programmatically earlier but whose data was not yet visible to the speculative load).

Load/Store Queues (LSQ)

To manage these complexities, OoO processors typically use Load Queues (LQ) and Store Queues (SQ), often collectively referred to as a Load/Store Queue (LSQ).

  • Store Queue (Store Buffer):
    • When a store instruction executes (its address and data are known), it writes its information into an entry in the Store Queue.
    • The store does not update the cache/memory immediately.
    • Stores are committed from the Store Queue to the memory hierarchy (e.g., L1D cache) in program order, typically when the store instruction reaches the head of the Reorder Buffer and is ready to commit. This ensures precise exceptions and correct memory ordering.
  • Load Queue:
    • Load instructions are also placed in the LSQ.
    • When a load executes, its address is checked against addresses of older, uncommitted stores in the Store Queue.
      • Store-to-Load Forwarding: If a match is found (i.e., the load is accessing the same address as a pending store), and the store’s data is available, the data can be forwarded directly from the Store Queue entry to the load instruction, bypassing memory. This is crucial for performance.
      • If there’s a partial overlap or ambiguity (e.g., store is for a byte, load is for a word), the load might need to wait or fetch from memory after the store commits.
  • Memory Disambiguation Logic: Associated with the LSQ, this logic predicts whether a load can proceed or if it needs to wait for potentially aliasing stores.

Recap of Key Optimization Techniques and Concepts (until here)

To navigate the increasing complexity of high-performance processor design, several crucial optimization techniques and their enabling hardware components have been introduced. This recap aims to consolidate their roles and interdependencies.

Core Optimization Goals

The primary objectives of these advanced microarchitectural features are to enhance instruction throughput, hide latencies (memory, functional unit), and improve overall processor efficiency by maximizing Instruction-Level Parallelism (ILP).

Key Optimization Techniques and Their Enablers

  1. Pipelining:

    • Concept: Overlaps the execution of multiple instructions by dividing instruction processing into sequential stages (IF, ID, EX, MEM, WB).
    • Benefit: Increases instruction throughput.
    • Challenge: Introduces hazards (structural, data, control).
    • Enabling Components: Pipeline Registers (to separate stages and hold intermediate data/control).
    • Hazard Mitigation: Stalling, Forwarding/Bypassing Units (multiplexers and datapaths to route results early), and Branch Prediction Logic.
  2. Fine-Grained Multithreading (and SMT):

    • Concept: Interleaves instructions from multiple hardware threads on a fine-grained (often cycle-by-cycle) basis to hide stalls experienced by any single thread.
    • Benefit: Improves pipeline utilization and system throughput, especially when individual threads have high latency operations.
    • Enabling Components: Duplicated or rapidly swappable per-thread state (e.g., Program Counters, architectural register mappings), and more complex thread scheduling/fetch logic.
  3. Out-of-Order (OoO) Execution:

    • Concept: Allows instructions to execute based on data operand availability and resource readiness, rather than strict program order, while ensuring results commit in program order.
    • Benefit: Hides latencies and significantly increases ILP by finding independent instructions to execute while others are stalled.
    • Central Challenge: Managing data dependencies, maintaining precise exceptions, and ensuring in-order retirement.

Key Microarchitectural Components for OoO Execution and Precise State

The following components are integral to modern OoO processors:

  1. Register Renaming Logic and Structures:

    • Purpose: Eliminates false dependencies (WAR and WAW hazards) by mapping architectural registers to a larger pool of physical registers.
    • Components:
      • Physical Register File (PRF): A large bank of actual hardware registers, more numerous than the architectural registers defined by the ISA.
      • Register Alias Table (RAT) or Mapping Table: Tracks the current mapping between each architectural register and the specific physical register that holds its latest value or will receive its next value. This table is updated dynamically during instruction decode/rename.
  2. Instruction Buffering and Scheduling Logic:

    • Purpose: To hold decoded and renamed instructions, track their operand readiness, and select ready instructions for execution by available functional units.
    • Components:
      • Reservation Stations (RS) or Issue Queue (IQ): Distributed or centralized buffers where instructions wait for their source operands to become available. Each entry holds the instruction’s operation, operand tags/values, and destination physical register tag.
  3. Result Broadcast Mechanism:

    • Purpose: To efficiently distribute results from completing functional units to all locations that need them (PRF, Reservation Stations, ROB).
    • Component:
      • Common Data Bus (CDB) or Result Bus: A shared bus or network over which result values and their corresponding physical register tags are broadcast.
  4. In-Order Commit and Precise Exception Management:

    • Purpose: To ensure that despite out-of-order execution, instructions update the architectural state (architectural registers and memory) in the original program order and that exceptions are handled precisely.
    • Component:
      • Reorder Buffer (ROB): A hardware queue that tracks instructions in their original program order from dispatch through execution to commit. It stores results (or pointers to results in the PRF) and exception status. Instructions are committed from the head of the ROB strictly in order. The ROB is crucial for recovering from branch mispredictions and ensuring precise state upon exceptions by squashing instructions from incorrect paths or those after a faulting instruction.
  5. Memory Disambiguation and Ordering Logic:

    • Purpose: To correctly handle out-of-order loads and stores, ensuring memory consistency and forwarding data between dependent memory operations.
    • Components:
      • Load Queue (LQ) / Store Queue (SQ) (often combined or referred to as a Load/Store Queue - LSQ): Buffers memory operations. The Store Queue (or Store Buffer) holds store data until commit to ensure stores update memory in program order. Load/Store Queues also facilitate dependency checking between loads and stores (memory disambiguation) and store-to-load forwarding.

These components work in concert: Instructions are fetched, decoded, and architectural registers are renamed to physical registers (using the RAT). Renamed instructions are dispatched to Reservation Stations. When operands become available (often via the CDB from other executing instructions or the PRF), instructions are issued from the RS to functional units. Results are broadcast on the CDB, updating the PRF and any waiting RS entries. All this happens out of program order. Simultaneously, the ROB tracks these instructions in program order and ensures they commit their results to the architectural state (finalizing register mappings, writing stores from the store buffer to memory) strictly in sequence, thereby maintaining program correctness and precise exceptions.

Superscalar Execution: Exploiting Instruction-Level Parallelism Further

Superscalar execution refers to a microarchitectural design that allows a processor to issue and execute multiple instructions per clock cycle. This is achieved by having multiple parallel functional units (e.g., multiple ALUs, multiple floating-point units, multiple load/store units) and the necessary hardware to fetch, decode, issue, and commit multiple instructions simultaneously.

Orthogonality with Out-of-Order Execution

Superscalar execution and out-of-order (OoO) execution are orthogonal concepts, though they are often implemented together in high-performance processors:

  1. In-Order Scalar: Issues and executes at most one instruction per cycle, in program order. (e.g., simple pipelined MIPS).
  2. In-Order Superscalar: Issues multiple instructions per cycle, but still in strict program order. If the first instruction in a group stalls, the subsequent ones in that group (and potentially following groups) also stall. Limited by true dependencies and resource availability for the in-order group.
  3. Out-of-Order Scalar: Issues at most one instruction per cycle but can execute them out of program order to hide latencies.
  4. Out-of-Order Superscalar: Issues multiple instructions per cycle, and these instructions can execute out of program order. This is the most common configuration for modern high-performance CPUs (e.g., Intel Core series, AMD Ryzen, high-end ARM Cortex-A). This combination provides the greatest potential for exploiting Instruction-Level Parallelism (ILP).

Advantages of Superscalar Execution

  • Increased Peak IPC: The primary benefit is the potential to achieve an Instructions Per Cycle (IPC) greater than 1, leading to higher performance for a given clock frequency.
  • Better Utilization of Functional Units: If there are multiple independent instructions ready to execute, a superscalar processor can keep more of its functional units busy in each cycle.

Disadvantages and Challenges of Superscalar Execution

  • Increased Hardware Complexity:
    • Wider Fetch/Decode Paths: The front-end of the pipeline must be able to fetch and decode multiple instructions per cycle.
    • More Ports to Register File and Caches: Need to support multiple simultaneous reads and writes.
    • More Functional Units: Requires replicating ALUs, FPUs, etc.
    • Complex Issue Logic: Deciding which (of many ready) instructions to issue to which (of many available) functional units each cycle becomes a complex scheduling problem.
    • Wider Result Buses/CDBs: To handle results from multiple concurrently executing instructions.
  • Increased Power Consumption: More active hardware components consume more power.
  • Dependency Bottlenecks: Performance is still ultimately limited by true data dependencies. If there aren’t enough independent instructions available in the instruction window, the multiple issue slots cannot be filled effectively. The effectiveness of a superscalar processor heavily relies on the compiler’s ability to find and expose ILP, and on dynamic mechanisms like OoO execution and branch prediction.
  • Diminishing Returns: Increasing the issue width (number of instructions issued per cycle) yields diminishing performance gains due to the limitations imposed by dependencies, branch mispredictions, and memory latencies, while hardware complexity and power increase significantly. Finding the optimal issue width is a key design tradeoff.

Superscalar execution, especially when combined with out-of-order techniques and sophisticated branch prediction, is a powerful method for extracting ILP from typical program instruction streams.

Branch Prediction: Navigating Control Flow for Pipeline Efficiency

Control dependencies, primarily introduced by branch instructions, present a significant performance challenge in pipelined processors. The processor typically doesn’t resolve the branch outcome (taken/not-taken) or target address until late in the pipeline. This delay creates a control hazard: instructions fetched sequentially after the branch might be from an incorrect path, necessitating a pipeline flush and incurring a branch misprediction penalty. Given the frequency of branches (15-25% of dynamic instructions), minimizing this penalty is crucial. Branch prediction encompasses microarchitectural techniques to anticipate branch outcomes, allowing speculative execution along the predicted path to maintain pipeline flow.

Fundamental Approaches to Handling Control Dependencies

While stalling the pipeline until a branch resolves is the simplest approach, its performance cost is prohibitive. Branch prediction is the dominant strategy. Other less common or specialized methods include architecturally defined delayed branching (where instructions in “delay slots” after a branch always execute), predicated execution (where instructions are conditionally committed based on a predicate), and speculative multi-path execution (executing both branch paths). The high cost of misprediction penalties in deep and wide pipelines makes accurate branch prediction a critical performance factor.

Branch predictors are broadly categorized into static (fixed prediction) and dynamic (adaptive based on runtime history) types.

Static Branch Prediction

Static predictors employ fixed rules or compile-time information to make predictions, without adapting to runtime behavior.

Always Taken / Always Not Taken

These are the simplest forms: always predict the branch will be taken, or always predict it will not be taken. The “always not taken” strategy often serves as a baseline or a fallback for newly encountered branches.

Predict Based on Branch Direction (BTFNT)

A common heuristic is Backward Taken, Forward Not Taken (BTFNT).

  • Backward Branches: Branches targeting a numerically lower address (e.g., PC - offset) are typically loop-closing branches and are predicted as taken.
  • Forward Branches: Branches targeting a higher address (e.g., PC + offset) often implement conditional skips (like if statements) and are predicted as not taken.

This heuristic generally offers better accuracy than fixed taken/not-taken predictions without runtime data.

Compiler Hints

Some Instruction Set Architectures (ISAs) allow compilers to embed hints within the branch instruction encoding (e.g., a specific bit indicating the likelihood of the branch being taken or not taken). The static prediction hardware can then use these hints.

Static predictors are low-cost but offer limited accuracy due to their inability to adapt to program-specific or phase-specific branch behaviors.

Dynamic Branch Prediction

Dynamic predictors utilize hardware structures to record the history of branch outcomes at runtime and use this history to make more informed predictions for future encounters of the same or similar branches.

Last-Time Predictor (1-bit Bimodal Predictor)

This predictor maintains a single bit of state for each branch (typically indexed by a portion of the branch instruction’s address, stored in a Branch History Table - BHT). This bit records whether the branch was taken (T) or not taken (NT) the last time it was executed. The prediction for the current instance is simply the outcome recorded from the previous instance. While simple, it suffers from two mispredictions for typical loop behavior: one when the loop exits, and one on the first iteration when the loop is re-entered.

Two-Bit Saturating Counter Predictor (Adding Hysteresis)

This widely used predictor enhances the 1-bit scheme by introducing hysteresis. It uses two bits per branch to represent four states:

  • 00: Strongly Not Taken (SNT)
  • 01: Weakly Not Taken (WNT)
  • 10: Weakly Taken (WT)
  • 11: Strongly Taken (ST)

Prediction is based on the most significant bit (MSB) of the 2-bit counter (0 for Not Taken, 1 for Taken). The counter increments (saturates at ST) if the branch is actually taken and decrements (saturates at SNT) if not taken.

The hysteresis means that a single deviation from a strongly established pattern (e.g., a loop exit from a mostly taken loop) will only move the state from “strong” to “weak” (e.g., ST to WT). It requires a second consecutive different outcome to change the prediction direction. This significantly improves prediction accuracy for typical loop structures, usually reducing mispredictions at loop boundaries to just one.

Two-Level Adaptive Predictors (Correlating Predictors)

These predictors operate on the principle that the behavior of a branch may be correlated not just with its own past history but also with the recent history of other branches or a longer sequence of its own past behavior.

A Branch History Register (BHR), a shift register, records the outcomes (T/NT) of the last branches. This history, often combined with the branch address, is used to index into a Pattern History Table (PHT), which typically contains an array of 2-bit saturating counters. The selected counter provides the prediction.

Global History Schemes (e.g., GAg, Gshare)
  • GAg (Global History, Global PHT): A single global BHR captures the history of all recently executed branches. The GHR’s content directly indexes a single, shared PHT.
  • Gshare (Global History, XORed with Branch Address): The GHR is XORed with a portion of the current branch’s address. This combined value then indexes the PHT. The XORing helps to differentiate patterns for different branches that might otherwise map to the same PHT entry if they occur after the same global history sequence.

Local History Schemes (e.g., PAg)
  • PAg (Per-Address History, Global PHT): A separate, local BHR is maintained for each individual branch instruction (this set of local BHRs is itself a table, often called a Branch History Table, indexed by branch address). The local BHR specific to the current branch is then used to index a PHT (which might be shared or per-set). This approach excels at capturing patterns specific to a single branch’s behavior over time.

Two-level predictors can capture more complex patterns than simple bimodal predictors.

Hybrid and Advanced Predictors

Modern high-performance processors employ highly sophisticated branch prediction mechanisms, often combining multiple strategies:

  • Tournament Predictors (Meta-Predictors): These use two or more different base predictors (e.g., a global history based predictor and a local history based predictor). A “chooser” or “meta-predictor” dynamically selects which base predictor’s output to use for the final prediction, based on which predictor has demonstrated better accuracy for that particular branch or branch history context recently.
  • TAGE (TAgged GEometric history length) Predictor: A state-of-the-art predictor that utilizes multiple predictor tables. Each table is indexed by a hash of varying lengths of global branch history combined with bits from the branch address. It attempts to find the longest historical pattern that matches the current context to make a prediction, often using tags to confirm matches and confidence mechanisms.
  • Perceptron Predictors: Inspired by machine learning concepts, these predictors use a set of weights associated with various features of branch history (e.g., individual bits in the GHR, branch address bits). The prediction is made by calculating a weighted sum of these features and comparing it to a threshold. The weights are updated based on prediction outcomes. These can capture very complex, non-linear correlations but are computationally more intensive.
  • Other Optimizations: Techniques like biased branch filtering (quickly identifying and handling very predictable branches with simple mechanisms, reserving complex predictors for more difficult branches) and branch confidence estimation (estimating the reliability of a prediction, which can influence speculative execution depth or resource allocation) further refine prediction accuracy and efficiency.

The ongoing evolution of branch prediction algorithms underscores their critical role in sustaining and improving the performance of deeply pipelined and wide-issue superscalar processors.

Advanced Architectural Paradigms and Features

Beyond the foundational concepts of pipelining, out-of-order execution, and sophisticated branch prediction, several other architectural paradigms and features have been developed to address specific performance, efficiency, or programmability goals. These often target particular types of parallelism or application domains.

Very Long Instruction Word (VLIW) Architectures

Very Long Instruction Word (VLIW) architectures represent a distinct approach to exploiting Instruction-Level Parallelism (ILP), relying heavily on the compiler to explicitly schedule parallel operations.

Core Concept

In a VLIW architecture, each instruction word is very “long” (e.g., 64 to 1024 bits or more) and is composed of multiple independent, primitive operations (often called “syllables” or “sub-instructions”). Each of these primitive operations is intended to be executed in parallel on a dedicated functional unit within the processor. The compiler is responsible for identifying independent operations in the source code and bundling them together into these wide VLIW instruction words.

Compiler’s Role (Static Scheduling)

The defining characteristic of VLIW is its reliance on static scheduling performed by the compiler.

  • Dependency Analysis: The compiler performs extensive data dependency analysis to find operations that can execute concurrently without conflict.
  • Instruction Bundling: It groups these independent operations into a single VLIW instruction. If not enough independent operations can be found to fill all “slots” in the VLIW word for a given cycle, NOPs (No Operations) are typically inserted into the unused slots.
  • Hazard Management: The compiler is also responsible for managing data hazards and resource contentions by scheduling operations appropriately. It must ensure that an operation is scheduled only when its operands are available and its required functional unit is free. Delays (NOPs) are inserted by the compiler if necessary.

Hardware Simplicity

The VLIW hardware itself can be relatively simpler compared to complex superscalar out-of-order processors:

  • Control Logic: The control logic for instruction dispatch and execution is significantly simplified because the parallelism and scheduling are already explicitly encoded in the instruction word by the compiler. There is no need for complex hardware to dynamically detect dependencies or reorder instructions at runtime.
  • Functional Units: The datapath consists of multiple independent functional units (e.g., several ALUs, multipliers, load/store units), each corresponding to a slot in the VLIW instruction word.

Advantages of VLIW

  • Reduced Hardware Complexity for Parallel Execution: The burden of finding and scheduling ILP is shifted to the compiler, leading to potentially simpler and lower-power hardware for the parallel execution core compared to dynamically scheduled superscalar processors of similar issue width.
  • Predictable Performance (in theory): Since scheduling is static, performance can be more predictable, assuming accurate compiler analysis and target hardware models.

Disadvantages and Challenges of VLIW

  • Compiler Complexity and Dependence: Performance is critically dependent on the sophistication of the compiler. Creating effective VLIW compilers that can extract sufficient ILP across a wide range of applications is a significant challenge.
  • Code Bloat: If the compiler cannot find enough parallel operations to fill VLIW instruction slots, many NOPs must be inserted, leading to increased code size and potentially reduced instruction cache efficiency.
  • Binary Compatibility: VLIW ISAs are often highly specific to a particular microarchitecture (number and type of functional units, latencies). Code compiled for one VLIW machine may not run efficiently, or at all, on another VLIW machine with a different configuration, making binary compatibility a major issue.
  • Handling Unpredictable Events: Dealing with unpredictable events like cache misses or variable-latency operations can be difficult for a purely static scheduler. The hardware might still need mechanisms to stall or handle these, which can complicate the “simple hardware” premise.
  • Limited ILP in General-Purpose Code: The amount of easily extractable ILP varies greatly across different types of programs. General-purpose code often has more complex control flow and dependencies than, for example, scientific or media processing kernels, making it harder for VLIW compilers to find sufficient parallelism.

VLIW architectures have found success in specialized domains like Digital Signal Processors (DSPs) and embedded media processing, where workloads often exhibit high degrees of regular, predictable parallelism that compilers can effectively exploit. Attempts to use VLIW for general-purpose computing (e.g., Intel Itanium, which used the EPIC - Explicitly Parallel Instruction Computing - variant) have faced significant challenges.

Systolic Arrays

Systolic arrays are a specialized parallel processing architecture designed for high-throughput execution of fixed, regular computations, often involving matrix operations or signal processing algorithms.

Core Concept

A systolic array consists of a network of simple, identical processing elements (PEs or cells) arranged in a regular grid-like or linear topology. Data flows rhythmically through the array from PEs to their neighbors in a pipelined fashion, much like blood pulses through the circulatory system (hence “systolic”). Each PE performs a small, fixed computation on the data it receives from its neighbors and then passes its result to other neighbors in the next cycle.

Characteristics

  • Regularity and Simplicity of PEs: Each PE is typically very simple, performing a basic operation like multiply-accumulate (MAC).
  • Local Interconnections: PEs are connected only to their immediate neighbors, minimizing long-distance wiring and associated delays.
  • Pipelined Data Flow: Data moves through the array in a synchronized, pipelined manner, with PEs operating in parallel on different parts of the data stream.
  • High Throughput: Once the “pipeline” of the array is filled, it can produce results at a high rate (often one result per clock cycle from each output PE).
  • Special-Purpose: Systolic arrays are usually designed for specific algorithms where the data flow and computation map well to the array’s structure.

Operation Example: Matrix Multiplication

In a systolic array for matrix multiplication (), elements of matrix A might flow downwards through columns of PEs, while elements of matrix B flow rightwards through rows of PEs. Each PE at the intersection would receive an element and in a particular cycle, compute their product , and add this to an accumulating partial sum for which is also passed along or stored locally. The timing of data input is carefully orchestrated so that the correct elements meet at the correct PEs at the correct time.

Advantages

  • High Parallelism and Throughput: Excellent for algorithms with inherent data parallelism and regular computation patterns.
  • Scalability (for certain problems): Arrays can often be extended by adding more PEs.
  • Reduced Memory Bandwidth Needs (for internal data): Data is reused effectively as it flows between PEs, reducing the need for frequent accesses to external memory for intermediate results.

Disadvantages

  • Specialization: Highly tailored to specific algorithms; not suitable for general-purpose computation.
  • Design Complexity: Designing the array topology, data flow choreography, and PE synchronization for a new algorithm can be complex.
  • I/O Bottlenecks: Getting data into and out of the large array efficiently can become a bottleneck if not carefully managed.

Systolic arrays are prominent in hardware accelerators for tasks like deep learning (e.g., Google’s Tensor Processing Units - TPUs, utilize systolic array principles), image processing, and other computationally intensive, regular tasks.

Decoupled Access-Execute Architectures

Decoupled Access-Execute (DAE) architectures aim to improve performance by decoupling the process of accessing memory (fetching data operands) from the process of executing computations on that data.

Core Concept

A DAE processor typically has two largely independent “engines” or instruction streams:

  1. Access Engine (A-Engine): Responsible for generating memory addresses and issuing memory load instructions. It effectively “prefetches” data from memory.
  2. Execute Engine (E-Engine): Responsible for performing the actual computations (arithmetic, logical operations) on the data.

These two engines communicate through architectural queues (FIFOs).

  • The A-engine computes addresses, fetches data from memory, and places this data into one or more Load Data Queues that feed the E-engine.
  • The E-engine consumes data from these queues, performs operations, and if it produces results that need to be stored in memory, it places these results (along with their target addresses, potentially generated by the A-engine or E-engine itself) into Store Data/Address Queues that are then serviced by the memory system (perhaps via the A-engine or a dedicated store unit).

How it Addresses Latency

The key idea is to allow the A-engine to run ahead of the E-engine, prefetching data far in advance of when the E-engine will need it. This helps to hide memory latency. While the E-engine is busy computing with previously fetched data, the A-engine is already working on fetching the data for future computations.

  • If the queues are sufficiently deep and the A-engine can stay ahead, the E-engine rarely stalls waiting for data from memory.
  • The two engines operate largely asynchronously, synchronized only by the availability of data in the queues (E-engine waits if input queue is empty) or space in the queues (A-engine waits if output queue is full).

Advantages

  • Effective Memory Latency Hiding: Can significantly improve performance for programs with predictable memory access patterns where prefetching is beneficial.
  • Exploits Different Types of Parallelism: The A-engine can exploit memory-level parallelism (e.g., issuing multiple outstanding load requests), while the E-engine exploits instruction-level parallelism within the computational tasks.
  • Simplified E-Engine: The E-engine’s design can be simpler as it deals primarily with data readily available from queues, rather than directly managing complex memory addressing and timing.

Disadvantages

  • Compiler Dependence: Requires sophisticated compiler analysis to partition the program into effective access and execute streams and to manage the synchronization and data flow through the queues.
  • Queue Management Overhead: Managing the queues (overflow, underflow, synchronization) adds hardware complexity.
  • Handling Irregular Memory Accesses and Control Flow: Performance benefits are greatest for predictable, streaming memory accesses. Complex, data-dependent memory accesses or frequent, unpredictable branches can make it difficult for the A-engine to effectively run ahead.
  • Increased State: The architectural queues represent additional state that needs to be managed, especially for context switching and precise exceptions.

DAE principles have influenced prefetching mechanisms in conventional processors and have been explored in various research and specialized architectures, particularly for streaming and scientific applications.

SIMD Architectures: Array Processors and Vector Processors

Single Instruction, Multiple Data (SIMD) is a class of parallel computing in Flynn’s taxonomy. It describes architectures where a single control unit issues a single instruction that operates concurrently on multiple data elements. This paradigm is highly effective for exploiting data parallelism, common in scientific computing, multimedia processing, and machine learning. Within the SIMD category, two historically significant architectural approaches are Array Processors and Vector Processors. While both leverage SIMD principles, they differ in their organization and operation.

Core Concept of SIMD

Regardless of the specific implementation (array or vector), the fundamental SIMD principle involves:

  1. A single instruction stream fetched and decoded by a central control unit.
  2. Multiple data streams on which this single instruction operates simultaneously.
  3. Parallel Processing Elements (PEs) or functional unit lanes, each handling one of the data streams under the command of the common instruction.

Array Processors (e.g., ILLIAC IV, Connection Machine CM-2)

Architectural Characteristics

An array processor typically consists of a large number of identical, relatively simple Processing Elements (PEs) arranged in a regular structure, often a 2D grid.

  • Central Control Unit: Issues a single instruction to all PEs.
  • Synchronous Execution: All PEs execute the same instruction in lockstep on their respective data elements.
  • Individual PE Memory (Often): Each PE often has its own local memory to store its data element(s). Data might also be routed between PEs through an interconnection network.
  • Masking for Conditional Execution: To handle conditional operations (e.g., if (condition[i]) then A[i] = B[i] + C[i]), each PE typically has an activity bit or mask register. The common instruction is broadcast to all PEs, but only those PEs where the condition is true (or whose mask bit is set) actually perform the operation and store the result. Others effectively execute a NOP.
Operation

Imagine an instruction like ADD A, B, C where A, B, and C are arrays of data, with each element residing in or being accessible to . The control unit broadcasts the ADD instruction. Every active then performs using its local data.

Pros of Array Processors
  • Massive Parallelism: Can achieve very high degrees of parallelism by employing a large number of PEs.
  • Scalability (Conceptually): Performance can, in theory, scale by adding more PEs.
  • Simplicity of PEs: Individual PEs can be kept simple as they only need to respond to a common instruction.
Cons of Array Processors
  • Programming Complexity: Effectively mapping algorithms and managing data distribution across a large array of PEs and their local memories can be challenging.
  • Interconnection Network: Designing an efficient and scalable interconnection network for data exchange between PEs can be complex and costly.
  • Handling Irregularity: Less efficient for problems with irregular data structures or highly data-dependent control flow, as many PEs might be masked off (idle) frequently.
  • I/O Bottlenecks: Feeding data to and retrieving results from a massive array of PEs can be a significant bottleneck.

While pure large-scale array processors are less common today, their principles are echoed in modern GPU architectures, which feature thousands of simpler cores operating in a SIMD-like fashion (often termed SIMT - Single Instruction, Multiple Threads).

Vector Processors (e.g., Cray-1, NEC SX series, modern CPU SIMD extensions)

Architectural Characteristics

A vector processor is designed to operate efficiently on entire vectors (one-dimensional arrays of data) using specialized vector instructions and hardware.

  • Vector Registers: Feature large registers capable of holding entire vectors of data elements (e.g., 64 or 128 elements, where each element might be a 32-bit or 64-bit number).
  • Pipelined Vector Functional Units: Contain deeply pipelined functional units (e.g., vector adders, vector multipliers, vector load/store units) that can stream elements from vector registers, process them, and stream results back to vector registers.
  • Vector Instructions: A single vector instruction specifies an operation to be performed on all elements of the source vector(s). For example, VADD V3, V1, V2 would add each element of vector V1 to the corresponding element of vector V2 and store the results in vector V3.
  • Memory System Optimized for Vectors: Include high-bandwidth memory systems capable of loading or storing entire vectors efficiently, often using interleaved memory banks and techniques like “chaining” (where the result of one vector operation can be directly fed as an input to another without waiting for the first to fully complete).
  • Vector Length Control: Often support a vector length register (VLR) that allows a single vector instruction to process vectors of varying lengths up to the maximum physical vector register size.
  • Masking/Predication: Vector architectures also employ mask registers to allow conditional execution on a per-element basis within a vector operation.
Operation

When a vector instruction like VADD V3, V1, V2 is executed:

  1. The first pair of elements () is sent to the pipelined vector adder.
  2. In the next clock cycle, the second pair () is sent to the adder, while the first pair moves to the next stage of the adder’s pipeline.
  3. This continues, streaming elements through the functional unit. After an initial pipeline fill latency, one result element () is produced per clock cycle.
Pros of Vector Processors
  • High Performance on Vectorizable Code: Extremely efficient for applications with regular, large-scale data parallelism that can be expressed as vector operations.
  • Reduced Instruction Bandwidth: A single vector instruction initiates many data operations, reducing the number of instructions that need to be fetched and decoded.
  • Efficient Memory Access: Vector load/store instructions, combined with optimized memory systems, can hide memory latency effectively for contiguous data.
  • Simpler Programming Model (with good compilers/libraries): Compared to explicitly managing parallelism on many individual PEs in an array processor, vector instructions can offer a more abstract and sometimes easier way to express data parallelism, especially if supported by vectorizing compilers or high-level libraries.
Cons of Vector Processors
  • Performance on Scalar Code: Can be less efficient on code sections that are inherently scalar or have irregular control flow, as the vector units might be underutilized. (Modern “vector” processors are often general-purpose CPUs with vector extensions, so they also have robust scalar units).
  • Compiler Dependency: Heavily reliant on compilers to effectively vectorize loops and identify data parallelism in source code to generate efficient vector instructions.
  • High Cost (Historically): Traditional supercomputer-class vector processors were very expensive due to their specialized hardware and high-bandwidth memory systems.

Key Differences Summarized

FeatureArray ProcessorVector Processor
Processing ElementsMany simple, identical PEsFewer, more complex, deeply pipelined functional units
Data StorageOften local memory per PELarge vector registers
Instruction ControlAll PEs execute same instruction in lockstepSingle instruction operates on elements of vectors sequentially through a pipeline
Data HandlingSpatial parallelism (operations on different data elements at different PEs simultaneously)Temporal parallelism (operations on different elements of a vector are pipelined through the same functional unit over time)
FlexibilityLess flexible for scalar or irregular codeCan be more flexible if part of a general-purpose CPU with strong scalar units
Memory AccessCan be complex to orchestrate across PE memoriesOptimized for streaming vector data from main memory to vector registers

Modern Convergence: SIMD Extensions in CPUs and GPUs

Today, the distinction is somewhat blurred:

  • Modern CPUs incorporate SIMD extensions (e.g., Intel’s SSE, AVX, AVX-512; ARM’s NEON, SVE). These are essentially short-vector processing capabilities integrated into general-purpose processors. They feature vector-like registers and instructions that operate on “packed” data elements within these registers, executed by specialized SIMD functional units. This brings many benefits of vector processing to mainstream CPUs.
  • Graphics Processing Units (GPUs) can be viewed as highly parallel processors that employ thousands of simpler cores. They execute code in a manner often described as SIMT (Single Instruction, Multiple Threads). Groups of threads (warps or wavefronts) execute the same instruction in lockstep on different data, similar to array processors, but with more sophisticated thread management and memory access capabilities.

Both SIMD extensions in CPUs and GPU architectures leverage the core SIMD principle of performing the same operation on multiple data elements with a single instruction control flow, enabling significant performance gains for data-parallel applications.

The Memory System

In modern computer systems, the performance, energy efficiency, reliability, and security are increasingly dictated by the memory system. While processor performance has scaled dramatically over decades, memory capacity, bandwidth, and latency have not kept pace, making data movement a primary bottleneck. This is exacerbated by the exponential growth of data in domains like AI/ML, genomics, and large-scale data analytics. The energy cost of moving data from main memory to the processor can be orders of magnitude greater than the energy cost of the computation itself, underscoring the principle that data movement dominates performance and energy.

Furthermore, memory’s physical characteristics are central to system reliability and security. As semiconductor technology scales, DRAM cells become denser and more susceptible to electrical noise and interference. This can lead to silent data corruption (bit flips), a significant reliability concern. A notable example is the RowHammer effect, a hardware vulnerability where repeatedly and rapidly accessing a single row of DRAM cells (the “aggressor row”) can induce charge leakage in physically adjacent “victim” rows, causing bit flips. This phenomenon breaks the fundamental abstraction of memory isolation and can be exploited by attackers to corrupt critical data structures like page table entries, potentially leading to a full system compromise by escalating privileges.

Despite decades of innovation, memory remains a first-order design concern, presenting a complex interplay of tradeoffs between performance, energy, cost, reliability, and security. The primary architectural solution to navigate these tradeoffs is the memory hierarchy.

Memory Fundamentals and Abstractions

From a programmer’s perspective, memory is typically abstracted as a simple, large, byte-addressable linear address space. This clean interface is made possible by virtual memory, a crucial system-level abstraction managed cooperatively by the hardware’s Memory Management Unit (MMU) and the operating system (OS).

The virtual memory system maps a program’s vast virtual address space onto a finite physical memory (DRAM) and slower backing storage (like an SSD). This mapping is transparent to the programmer, simplifying software development, providing address space isolation between processes, and enabling features like memory protection and sharing. However, this abstraction introduces its own hardware complexity and performance overheads, which we will explore later. First, we must understand the underlying physical memory system that implements this storage.

Physical Memory Organization and Technology

The physical memory system is organized as a hierarchy of storage technologies and structures, designed to balance capacity, performance, and cost.

Memory Technologies
  • SRAM (Static Random Access Memory): Characterized by its high speed and data retention as long as power is supplied (static). A typical SRAM cell uses a bistable latch circuit, commonly implemented with 6 transistors (6T). Due to its complexity, SRAM has lower density and higher cost per bit than DRAM. It is primarily used for on-chip processor caches (L1, L2, L3) where fast access is critical.
  • DRAM (Dynamic Random Access Memory): The basis for main memory. A DRAM cell is simpler, consisting of just one transistor and one capacitor. It stores a bit as a level of electrical charge on the capacitor. This design allows for very high density and lower cost per bit. However, the charge on the capacitor leaks over time, necessitating periodic refresh operations where the charge is read and restored. Furthermore, reading a DRAM cell is a destructive process that discharges the capacitor, requiring the data to be written back to the cell after being sensed.

The Memory Hierarchy: From Arrays to Channels

To build large, high-bandwidth memory systems, fundamental storage arrays are organized into a multi-level hierarchy.

  1. Memory Array: The most basic structure is a 2D array of bit cells. An access involves providing a row address and a column address. A row decoder selects and activates a specific wordline, connecting all cells in that row to their respective bitlines. Sense amplifiers connected to the bitlines detect the small voltage changes, amplify them, and latch the data for the entire row into a row buffer. A column decoder then selects the specific bits from this row buffer based on the column address.

  2. Banks: A memory chip is partitioned into multiple independent banks. Each bank is a self-contained unit with its own memory arrays, row/column decoders, and sense amplifiers. Banking allows multiple memory accesses to proceed concurrently or in an interleaved fashion, provided they target different banks. This is a key technique for increasing memory throughput.

  3. Chips: A DRAM chip is an integrated circuit containing multiple banks (e.g., 8, 16, or 32). To reduce cost and pin count, banks within a chip share the external command, address, and data buses.

  4. Ranks: Multiple chips are connected in parallel to form a rank. For instance, to create a 64-bit wide data path, eight 8-bit wide DRAM chips can be used. All chips in a rank receive the same command and address signals and work in lockstep to read or write a wide chunk of data (e.g., a 64-bit cache line).

  5. DIMMs (Dual In-line Memory Modules): A DIMM is the physical circuit board that users install into a motherboard. It contains one or more ranks of DRAM chips.

  6. Channels: A channel is an independent data path from the processor’s memory controller to one or more DIMMs. Modern processors have multiple memory channels (e.g., 2, 4, 8, or more) to provide high aggregate memory bandwidth. Each channel can service memory requests independently of the others.

DRAM Bank Operation Cycle

Accessing a DRAM bank is a multi-step process governed by strict timing parameters:

  1. ACTIVATE (Row Access): A bank must first be opened. The memory controller issues an ACTIVATE command with a row address. The row decoder asserts the corresponding wordline, and the sense amplifiers read out the entire row into the bank’s row buffer. This is a time-consuming step ().
  2. READ/WRITE (Column Access): Once a row is active in the row buffer, the memory controller can issue READ or WRITE commands with a column address. This provides fast access to data within the open row, a condition known as a row buffer hit.
  3. PRECHARGE (Row Close): Before a different row can be activated in the same bank, the current row must be closed. A PRECHARGE command is issued, which writes the data back from the row buffer to the DRAM cells and prepares the bitlines for the next activation. This step also incurs a significant latency ().

The performance of DRAM access is highly dependent on this cycle. A random access to a closed bank incurs the full activate-read-precharge latency. Sequential accesses that result in row buffer hits are much faster. Intelligent memory controllers try to schedule requests to maximize row buffer hits and overlap operations across different banks and channels to hide these latencies.

The Memory Hierarchy and Caching

The significant latency gap between the processor and main memory necessitates a memory hierarchy, a system of multiple levels of memory with different speed, size, and cost characteristics. This hierarchy is effective due to the principle of locality of reference.

Locality of Reference

Program behavior is not random; memory accesses tend to be clustered in time and space.

  • Temporal Locality: If a memory location is accessed, it is likely to be accessed again soon (e.g., variables in a loop).
  • Spatial Locality: If a memory location is accessed, nearby memory locations are likely to be accessed soon (e.g., sequential instruction fetch, array processing).

Caching Basics

Caches are small, fast memory levels (typically SRAM) that store recently or frequently used data to exploit locality.

  • Cache Block (or Line): The fundamental unit of transfer and management between memory levels. To exploit spatial locality, when a memory location is accessed, an entire contiguous block of data containing that location is fetched into the cache.
  • Cache Hit: The requested data is found in the cache. The data is supplied quickly to the processor.
  • Cache Miss: The requested data is not in the cache. A higher-latency access to the next lower level of memory is required to fetch the corresponding block, which is then placed into the cache.

Cache Organization: Placement Policies

A key design question is how to map a large number of memory blocks to a small number of cache blocks. A memory address is typically divided into three fields for this purpose: the Tag, the Index, and the Byte Offset.

  1. Direct-Mapped Cache: A memory block can be placed in exactly one predetermined location (line) in the cache. The location is determined by the index bits of the address (Cache Index = (Block Address) mod (Number of Cache Lines)).

    • Pros: Simple, fast, and low-cost hardware.
    • Cons: Suffers from conflict misses. If two frequently used memory blocks map to the same cache index, they will repeatedly evict each other, leading to poor performance even if the rest of the cache is empty.

  2. Fully-Associative Cache: A memory block can be placed in any location in the cache.

    • Pros: Eliminates conflict misses entirely. Offers the most flexible placement.
    • Cons: Requires comparing the incoming address tag with the tag of every line in the cache simultaneously, making it complex, slow for large sizes, and power-hungry. Used for small structures like TLBs.

  3. N-Way Set-Associative Cache: A practical compromise. The cache is divided into multiple sets. A memory block maps to a single, specific set (determined by the index bits), but within that set, it can be placed in any of the N ways (lines).

    • Pros: Significantly reduces conflict misses compared to a direct-mapped cache while being much more scalable than a fully-associative cache.
    • Cons: More complex than direct-mapped, requiring N tag comparators and a MUX to select the data from the correct way on a hit. Access time and power may increase with associativity.

The choice of associativity involves a tradeoff between hit rate and hardware complexity/latency. Modern caches often use associativity in the range of 4 to 16 ways.

Cache Management Policies

For set-associative and fully-associative caches, several policies are needed to manage the blocks.

Replacement/Eviction Policies

When a miss occurs and the target set is full, an existing block must be evicted.

  • LRU (Least Recently Used): Evicts the block that has been accessed least recently. This policy leverages temporal locality but is complex to implement perfectly for high associativities. Approximations are common.
  • Random: Evicts a randomly chosen block. Simple and can perform better than LRU in cases of set thrashing.
  • FIFO (First-In, First-Out): Evicts the block that has been in the set the longest, regardless of its access history.

The optimal (but unimplementable) policy, Belady’s MIN, evicts the block that will be used furthest in the future.

Write Policies
  • Write-Through: On a write, data is updated in the cache and immediately written to the next lower memory level. Main memory is always consistent.
  • Write-Back: On a write, data is updated only in the cache, and a dirty bit for the block is set. The modified block is written back to the lower level only when it is evicted. This policy reduces memory bandwidth by allowing write combining (multiple writes to a block result in a single write-back).
  • Write-Allocate: On a write miss, the block is first fetched from memory into the cache, and then the write is performed. This is typically paired with write-back to exploit spatial locality on subsequent writes.
  • No-Write-Allocate (Write-Around): On a write miss, the data is written directly to the lower memory level, bypassing the cache.

Most high-performance caches use a write-back with write-allocate policy.

Cache Performance

Cache performance is analyzed by classifying misses:

  1. Compulsory (Cold) Misses: The first access to a block. Unavoidable unless prefetched.
  2. Capacity Misses: The cache is too small to hold the application’s entire working set, causing blocks to be evicted and later re-fetched.
  3. Conflict Misses: Occur in direct-mapped or set-associative caches when too many blocks map to the same set, even if total capacity is sufficient.
Factors Influencing Performance
  • Cache Size: Larger caches reduce capacity misses but are slower and more expensive.
  • Block Size: A larger block size can improve spatial locality but may lead to cache pollution if the extra data is unused. It also increases the miss penalty (time to fetch the block).
  • Associativity: Higher associativity reduces conflict misses but increases hit time and hardware complexity.

Software Optimizations for Caching

Programmers and compilers can significantly improve cache performance by restructuring code and data.

  • Restructuring Access Patterns:

    • Loop Interchange: Reordering nested loops to access multi-dimensional array data in its storage order (e.g., row-major), improving spatial locality.
    • Blocking (Tiling): Processing large datasets in smaller chunks (blocks or tiles) that fit into the cache, improving temporal locality for the data within a tile.

  • Restructuring Data Layout:

    • Hot/Cold Data Separation: Grouping frequently accessed (“hot”) fields of a data structure together, separate from infrequently accessed (“cold”) fields. This ensures that cache lines are filled with useful data, improving cache efficiency.

Multi-Core Caching and Coherence

In multi-core processors, caches can be private to a core or shared among multiple cores. This introduces the cache coherence problem: if multiple cores cache a copy of the same memory block and one core modifies its copy, the other copies become stale, leading to data inconsistency.

Cache coherence protocols are hardware mechanisms that ensure a consistent view of memory across all cores.

  • Snoopy Protocols: Used in bus-based systems. Each cache controller “snoops” on a shared bus for memory operations. When a write to a shared block is detected, other caches take action (e.g., invalidate their copy). Scalability is limited by bus bandwidth.
  • Directory-Based Protocols: A centralized (logically) directory stores the sharing status of each memory block. On an access, the directory is queried, and it orchestrates the necessary invalidation or update messages to the specific caches holding the block. More scalable than snoopy protocols.

The most common policy is write-invalidate, where a write to a shared block causes all other copies to be invalidated, giving the writer exclusive ownership.

Advanced Topics: Memory Level Parallelism and Prefetching

Memory Level Parallelism (MLP)

Modern out-of-order processors can have multiple outstanding memory requests simultaneously. This ability to overlap the latency of multiple cache misses is called Memory Level Parallelism (MLP). The performance impact of a cache miss is not uniform; an isolated miss that stalls the processor is more costly than a miss whose latency is overlapped with other misses. This implies that cache policies should ideally be MLP-aware, prioritizing the retention of blocks that are likely to cause isolated misses.

Prefetching

Prefetching is a proactive technique to hide memory latency by fetching data into the cache before it is explicitly requested. An effective prefetcher must be:

  • Accurate: Fetches data that will actually be used.
  • Timely: Fetches data not too early (to avoid eviction) and not too late (to hide latency).
  • Resource-Efficient: Avoids consuming excessive memory bandwidth or causing cache pollution by evicting more useful demand-fetched blocks.

Prefetching can be driven by software (compiler/programmer-inserted instructions) or hardware.

  • Hardware Prefetchers: Automatically detect access patterns. A common example is a stride prefetcher, which identifies sequential or constant-stride access patterns and issues prefetches for subsequent blocks. Modern prefetchers are more sophisticated, using reinforcement learning (e.g., Pythia) or other adaptive techniques.

  • Execution-Based Prefetching (Runahead Execution): A powerful technique where, upon a long-latency cache miss, the processor checkpoints its state and speculatively executes instructions down the predicted path. The primary goal of this speculative execution is not to compute results but to trigger memory accesses that act as highly accurate prefetches for both data and instructions. When the original miss returns, the processor restores the checkpoint and resumes normal execution, now benefiting from the prefetched data in the caches.

Virtual Memory

Virtual memory is a system-level abstraction that provides each process with the illusion of a large, private, contiguous address space, while managing the underlying physical memory transparently.

Core Concepts and Benefits

  • Indirection: The system (hardware MMU + OS) translates virtual addresses generated by the program into physical addresses used to access main memory.
  • Benefits:
    • Programmer Convenience: Simplifies memory management for programmers.
    • Isolation and Protection: Each process has its own address space, preventing one process from interfering with another.
    • Efficient Memory Use: Allows physical memory to be shared among many processes and enables demand paging, where pages are loaded from disk only when needed.

Page-Based Virtual Memory

The dominant implementation of virtual memory uses paging.

  • Pages and Frames: The virtual address space is divided into fixed-size pages. Physical memory is divided into same-sized page frames.
  • Page Table: An OS-managed data structure containing Page Table Entries (PTEs). Each PTE maps a virtual page to a physical frame and contains metadata like:
    • Valid Bit: Indicates if the page is currently in physical memory.
    • Physical Page Number (PPN): The physical frame holding the page.
    • Permission Bits: For protection (Read, Write, Execute, User/Supervisor).
    • Dirty Bit: For write-back policy.
  • Page Fault: An exception that occurs if a program accesses a page whose valid bit is clear. The OS handles the fault by loading the page from disk into a physical frame.

Address Translation and the TLB

The translation from a virtual address to a physical address involves a page table walk. A virtual address is split into a Virtual Page Number (VPN) and a Page Offset. The VPN is used to index the page table to find the corresponding PTE, which provides the PPN. The physical address is formed by concatenating the PPN and the Page Offset.

Challenges and Solutions
  1. Page Table Size: For large 64-bit address spaces, a single-level page table would be enormous. The solution is multi-level (hierarchical) page tables, which create a tree-like structure where large, unused portions of the address space do not require allocated page tables.

  2. Translation Speed: A multi-level page table walk requires multiple memory accesses for a single translation, which is a major performance bottleneck. The solution is the Translation Lookaside Buffer (TLB).

    • The TLB is a small, fast, highly-associative cache dedicated to storing recently used PTEs (translations).
    • On an address translation, the MMU first checks the TLB. A TLB hit provides the translation quickly without any memory accesses. A TLB miss triggers a (hardware or software) page table walk, and the resulting translation is then cached in the TLB.

Memory Protection

Virtual memory is the primary mechanism for enforcing memory protection.

  • Isolation: Per-process page tables ensure one process cannot generate a physical address pointing to another process’s memory (unless explicitly shared by the OS).
  • Access Control: The permission bits in each PTE are checked by the hardware on every memory access. An attempted violation (e.g., a user process trying to access a kernel page, or writing to a read-only page) triggers a protection fault exception, transferring control to the OS.
  • Privilege Levels: CPUs support different privilege levels (e.g., user mode, kernel/supervisor mode), and PTEs contain bits to specify which levels can access a given page, providing a robust barrier between user applications and the OS kernel.